Что-ж там в лом-то?! Есть у меня тоже платка ручного программера РЕ3, собирал для контроллера ЧПУ.
Полная совместимость по командам и одно питание. Да и по сей день используется, к примеру в космосе!
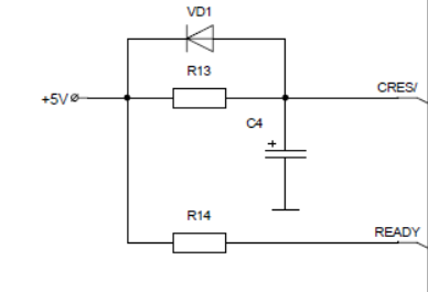
Спрашивал про схему сброса в Русиче, а он тоже на ВМ85, мне такой кусок схемы прислали.
- - - Добавлено - - -
В догонку ссылка (не нова уже) РК86 на SRAM и объемом ОЗУ 128Кб, автор заявляет что полностью совместим с базовым РК86 32Кб. http://www.nedopc.org/forum/viewtopic.php?f=93&t=10660



Ответить с цитированием
Надеюсь знающие люди поправят.


Размещение рекламы на форуме способствует его дальнейшему развитию 
