это те что на плате контроллера ?
там вроде нарисовано![]()
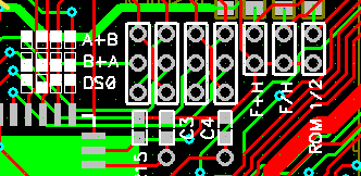
Первое положение (все перемычки вверх) - использование PC кабеля с PC дисководами (DS1) на конце кабеля дисковод A:, в серединке - дисковод B:
Второе положение (все перемычки вниз ) - использование PC кабеля с PC дисководами (DS2) на конце кабеля дисковод B:, в серединке - дисковод A:
(почему нельзя просто поменять дисководы ? - бывают кабеля с одной головкой для 5.25 а другая для 3.5 дисковода, вот и можно будет поменять их местами)
Третье положение для MSX (и остальных изначальных дисководов) - прямой кабель и дисковод с установленным селектором на DS0 (второй подключить не получится)



Ответить с цитированием
Спасибо за подробное описание, теперь все прояснилась