Важная информация

User Tag List

Страница 22 из 91 ПерваяПервая ... 181920212223242526 ... ПоследняяПоследняя
Показано с 211 по 220 из 904

Тема: Сборка настройка платы Орион-128(УКНЦ)+ PS/2(caro)+FDD+IDE+Z80card2....

  1. #211

    Регистрация
    04.12.2017
    Адрес
    г. Москва
    Сообщений
    87
    Спасибо Благодарностей отдано 
    10
    Спасибо Благодарностей получено 
    6
    Поблагодарили
    3 сообщений
    Mentioned
    0 Post(s)
    Tagged
    0 Thread(s)

    По умолчанию

    Цитата Сообщение от Error404 Посмотреть сообщение
    Исправления от Denn для 8080 в отдельной теме по ВИ1.
    Можно ссылку пожалуйста, к стати, всех с праздником!

  2. #211
    С любовью к вам, Yandex.Direct
    Размещение рекламы на форуме способствует его дальнейшему развитию

  3. #212

    Регистрация
    30.05.2017
    Адрес
    г. Алматы, Казахстан
    Сообщений
    908
    Спасибо Благодарностей отдано 
    63
    Спасибо Благодарностей получено 
    275
    Поблагодарили
    148 сообщений
    Mentioned
    0 Post(s)
    Tagged
    0 Thread(s)

    По умолчанию

    Наверное вот в этом сообщении
    http://zx-pk.ru/threads/9331-orion-1...l=1#post929148
    Последний раз редактировалось Sancho45; 23.02.2018 в 23:06.

  4. #213

    Регистрация
    04.05.2006
    Адрес
    St.-Petersburg
    Сообщений
    2,236
    Спасибо Благодарностей отдано 
    493
    Спасибо Благодарностей получено 
    995
    Поблагодарили
    642 сообщений
    Mentioned
    6 Post(s)
    Tagged
    0 Thread(s)

    Arrow

    Цитата Сообщение от Sancho45 Посмотреть сообщение
    Наверное вот в этом сообщении
    http://zx-pk.ru/threads/9331-orion-1...l=1#post929148
    Есть нюансы!

    1) Базовый адрес порта: F7B0h;
    2) Адресация регистров БИС как в Орион-ПРО: BaseAddr+00h - данные, BaseAddr+01h - адрес;
    3) Переход в режим сна иногда даёт сбой данных (зависит от характера переходных процессов при выключении питания ПРК).

    По пп.1-2 - такая распортовка и адресация поддержаны в DSDOS, насчёт остального ПО не уверен.
    Касательно п.3 - у коллеги по такой схемотехнике ВИ1 работает как часы (во всех смыслах), у меня периодически случается "забывание" информации в ячейках БИС и остановка хода часов при выключении ПРК. Достоверно отловить причину не удалось, но с высокой степенью вероятности предполагаю неудачные переходные процессы на шинах ПРК в момент выключения питания. Схемотехнику нужно дорабатывать до интеллектуального управления выборкой кристалла ВИ1. Честно говоря, раздувать схемотехнику не хочется, если у кого-то есть большое желание, то имеет смысл сделать включение как на Орионе-ПРО. Я довольствуюсь "неправославной" автосинхронизацией RTC с сервером J)
    Последний раз редактировалось Denn; 23.02.2018 в 23:25.
    Критиковать - значит объяснять автору, что он делает не так, как делал бы я, если бы умел

  5. #214

    Регистрация
    16.12.2008
    Адрес
    Kharkov, Ukraina
    Сообщений
    2,221
    Спасибо Благодарностей отдано 
    4
    Спасибо Благодарностей получено 
    21
    Поблагодарили
    18 сообщений
    Mentioned
    1 Post(s)
    Tagged
    0 Thread(s)

    По умолчанию

    Отрубать надо часы через CS чуть раньше, чем напруга упадет ниже допустимого уровня. А еще лучше использовать спец микрухи для сброса со встроенным детектором питание-гуд. И тогда тупо на CS подавать этот сброс.
    Электроника КР-02, MSX YIS-503IIR, Орион-128, Ленинград-2, Pentagon-128k, MSX2 YIS-503IIIR, MSX-EXT, ...

  6. #215

    Регистрация
    04.05.2006
    Адрес
    St.-Petersburg
    Сообщений
    2,236
    Спасибо Благодарностей отдано 
    493
    Спасибо Благодарностей получено 
    995
    Поблагодарили
    642 сообщений
    Mentioned
    6 Post(s)
    Tagged
    0 Thread(s)

    По умолчанию

    Да-да, супервайзик за 400 руб - самое то
    Критиковать - значит объяснять автору, что он делает не так, как делал бы я, если бы умел

  7. #216

    Регистрация
    16.12.2008
    Адрес
    Kharkov, Ukraina
    Сообщений
    2,221
    Спасибо Благодарностей отдано 
    4
    Спасибо Благодарностей получено 
    21
    Поблагодарили
    18 сообщений
    Mentioned
    1 Post(s)
    Tagged
    0 Thread(s)

    По умолчанию

    Denn, чего так дешево? Ты не там заказываешь, вот где надо покупать.
    Электроника КР-02, MSX YIS-503IIR, Орион-128, Ленинград-2, Pentagon-128k, MSX2 YIS-503IIIR, MSX-EXT, ...

  8. #217

    Регистрация
    04.12.2017
    Адрес
    г. Москва
    Сообщений
    87
    Спасибо Благодарностей отдано 
    10
    Спасибо Благодарностей получено 
    6
    Поблагодарили
    3 сообщений
    Mentioned
    0 Post(s)
    Tagged
    0 Thread(s)

    По умолчанию

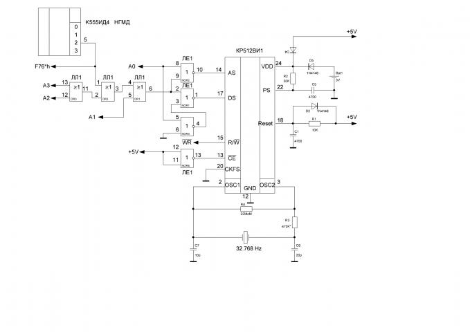
    Установил микросхему КР512ВИ1 и все компоненты обвязки.
    Микросхема работает, по крайне мере генератор на 32 кГц работает, на CKOUT 21 ножка К512ВИ1
    присутствует частота 32768/4 = 8192 Гц.

    Тестирую на процессоре КР580ИК80. Часики не работают....
    При работе Ориона, частота на CKOUT 21 ножка КР512ВИ1 становиться не стабильной, и "пляшет"
    в приделах +\- 9700 Гц.
    Нажимаю и удерживаю кнопку "сброс" частота на ножке CKOUT (21) ВИ1 снова становиться стабильной.
    На ножках 14 и 17 ВИ1 (AS / DS) ни каких движений

    В плате адрес часов берется с 5 ножки микросхемы D2/14 К155ИД4 в НГМД.
    Это видимо адрес F76*h а нужно F7B*h где его брать на плате?

    При работе ОС DSDOS на 12 ножке К155ИД4 в НГМД регулярно появляется сигнал
    с нулевым уровнем длительностью 1 мСек. Это какое устройство выберается,
    предположительно по адресу F73*h.

    Перевел плату на работу с процессором Z80.
    Так же, часы не работают.
    И еще проблема, с Z80 ОС DSDOS 3.8* работает крайне не стабильно.
    Постоянно слетает и виснет, хотя под другие ОС DOS работает стабильно часами.

    Видимо проблема в мониторе, использую M32ZRK.BINhttps://yadi.sk/d/qMg7yVY83SnhLh

    Подскажите, на коком мониторе стабильно работает на Z80 ОС DSDOS V3.8*

  9. #218

    Регистрация
    04.05.2006
    Адрес
    St.-Petersburg
    Сообщений
    2,236
    Спасибо Благодарностей отдано 
    493
    Спасибо Благодарностей получено 
    995
    Поблагодарили
    642 сообщений
    Mentioned
    6 Post(s)
    Tagged
    0 Thread(s)

    По умолчанию

    Цитата Сообщение от RD3AY Посмотреть сообщение
    Установил микросхему КР512ВИ1 и все компоненты обвязки.
    По какой схемотехнике?


    Цитата Сообщение от RD3AY Посмотреть сообщение
    Тестирую на процессоре КР580ИК80. Часики не работают....
    В каком ПО проверяете?


    Цитата Сообщение от RD3AY Посмотреть сообщение
    При работе Ориона, частота на CKOUT 21 ножка КР512ВИ1 становиться не стабильной, и "пляшет"
    в приделах +\- 9700 Гц.
    Нажимаю и удерживаю кнопку "сброс" частота на ножке CKOUT (21) ВИ1 снова становиться стабильной.
    Это вообще странно! Вероятно помехи из-за особенностей разводки аналоговой части RTC.


    Цитата Сообщение от RD3AY Посмотреть сообщение
    На ножках 14 и 17 ВИ1 (AS / DS) ни каких движений

    В плате адрес часов берется с 5 ножки микросхемы D2/14 К155ИД4 в НГМД.
    Это видимо адрес F76*h а нужно F7B*h где его брать на плате?
    Если под DSDOS, то да - нужна посадка на F7B0h.


    Цитата Сообщение от RD3AY Посмотреть сообщение
    При работе ОС DSDOS на 12 ножке К155ИД4 в НГМД регулярно появляется сигнал
    с нулевым уровнем длительностью 1 мСек. Это какое устройство выберается,
    предположительно по адресу F73*h.
    Это программирование таймера КР580ВИ53 (схема из ж.Радио 1995г, №9, стр.38) для тактирования протокола ВВ51 на скорости 14400 Бод.


    Цитата Сообщение от RD3AY Посмотреть сообщение
    Перевел плату на работу с процессором Z80.
    Так же, часы не работают.
    Как показала практика, схемотехника подключения ВИ1 под разные процессоры немного отличается.


    Цитата Сообщение от RD3AY Посмотреть сообщение
    И еще проблема, с Z80 ОС DSDOS 3.8* работает крайне не стабильно.
    Постоянно слетает и виснет, хотя под другие ОС DOS работает стабильно часами.
    Вот тут можно поподробнее? В каких случаях, как проявляется?


    Цитата Сообщение от RD3AY Посмотреть сообщение
    Видимо проблема в мониторе, использую M32ZRK.BINhttps://yadi.sk/d/qMg7yVY83SnhLh

    Подскажите, на коком мониторе стабильно работает на Z80 ОС DSDOS V3.8*
    На М2 и М31rk я тестировал лично на реальном железе, всё ок. Но у меня процессор ВМ80, карты Z80 нет.
    Код ОС полностью под i8080, т.е. на Z80 работать будет.
    Последний раз редактировалось Denn; 26.02.2018 в 21:41.
    Критиковать - значит объяснять автору, что он делает не так, как делал бы я, если бы умел

  10. #219

    Регистрация
    04.12.2017
    Адрес
    г. Москва
    Сообщений
    87
    Спасибо Благодарностей отдано 
    10
    Спасибо Благодарностей получено 
    6
    Поблагодарили
    3 сообщений
    Mentioned
    0 Post(s)
    Tagged
    0 Thread(s)

    По умолчанию

    Цитата Сообщение от Denn Посмотреть сообщение
    По какой схемотехнике?
    Схема без переделок как на "синей" плате 2 ревизии, плата по названию топика.
    Читабельная схема в приложении.

    2.Проверял в ОС DSDOS утилита DATE$.
    Утилиты TINE$ у меня на ROM диске к сожалению нет.
    Видимо она идентифицирует (делает первоначальную установку) микросхемы КР512ВИ1.

    Утилита DATE$ с заданными параметрами, дату меняет но не сохраняет.
    при выключении питания и повторном включении, дата снова прежняя 26.10.17

    3. Нестабильна только частота на ножке CKOUT (21) ВИ1, на ножках кварца все нормально.
    Без артефактов.

    4. F7B*h где его брать на этой ревизии платы? Делать дополнительный дешифратор?

    5. Нестабильно работает ОС DSDOS только при установке в плату Z80
    и переустановкой всех джемперов в соответствующие положение.

    Пробовал установить при Z80 монитор М2 (который стабильно работает при ВМ80А).
    То же самое, сбоит.

    При включении, загрузка может остановиться на пол экрана.
    Может загрузится но к примеру при смене диска ( жмем F1) зависнуть...

    И еще, ОС DSDOS с НГМД не читает файлы с расширением *.BRU - пишет "Каталог пуст".
    Такое происходит и с КР580ВМ80А.

    Тест TESTZ80.BIN проходит отлично.
    С процессором КР580ИК80А ОС DSDOS работает стабильно.

    - - - Добавлено - - -

    Проверял в ОС DSDOS утилита DATE$.
    Утилиты TINE$ у меня на ROM диске к сожалению нет.
    Где можно скачать?


    Утилита DATE$ с заданными параметрами, дату меняет но не сохраняет.
    При выключении питания и повторном включении, дата снова прежняя 26.10.17

    Можно часики перевести на адрес F76*h ?
    Хорошо бы тестовую утилиту проверки часов, как к примеру есть к НГМД TESTD$.
    Миниатюры Миниатюры Нажмите на изображение для увеличения. 

Название:	VI1.jpg 
Просмотров:	167 
Размер:	21.4 Кб 
ID:	64373   Нажмите на изображение для увеличения. 

Название:	TESTZ80.jpg 
Просмотров:	170 
Размер:	57.1 Кб 
ID:	64374   Нажмите на изображение для увеличения. 

Название:	eeror1.jpg 
Просмотров:	170 
Размер:	50.9 Кб 
ID:	64375   Нажмите на изображение для увеличения. 

Название:	eeror2.jpg 
Просмотров:	166 
Размер:	43.9 Кб 
ID:	64376   Нажмите на изображение для увеличения. 

Название:	eeror3.jpg 
Просмотров:	388 
Размер:	58.5 Кб 
ID:	64377  

    Нажмите на изображение для увеличения. 

Название:	система.jpg 
Просмотров:	175 
Размер:	89.3 Кб 
ID:	64381   Нажмите на изображение для увеличения. 

Название:	часы.jpg 
Просмотров:	172 
Размер:	43.9 Кб 
ID:	64380  

  11. #220

    Регистрация
    04.05.2006
    Адрес
    St.-Petersburg
    Сообщений
    2,236
    Спасибо Благодарностей отдано 
    493
    Спасибо Благодарностей получено 
    995
    Поблагодарили
    642 сообщений
    Mentioned
    6 Post(s)
    Tagged
    0 Thread(s)

    По умолчанию

    Цитата Сообщение от RD3AY Посмотреть сообщение
    Схема без переделок как на "синей" плате 2 ревизии, плата по названию топика.
    Читабельная схема в приложении.
    Тут использована "реверсная" адресация, а также другой базовый адрес RTC.


    Цитата Сообщение от RD3AY Посмотреть сообщение
    2.Проверял в ОС DSDOS утилита DATE$.
    Утилиты TINE$ у меня на ROM диске к сожалению нет.
    Видимо она идентифицирует (делает первоначальную установку) микросхемы КР512ВИ1.
    Всё верно, для начальной инициализации RTC используется утилита TIME$.
    Однако родная версия утилиты расчитана на "посадку" ВИ1 по адресу F7B0h и адресацию в орионовском стиле (в младшей части регистр данных, за ним рег. адреса, как это реализовано в Орион-ПРО).

    Для проверки могу сделать отдельную утилиту (назовём её TIME60$), которая позволит протестировать ВИ1 по вашим адресам.
    В каком виде удобнее будет получить файл на Вашем Орионе? (ORI-файл, ODI-образ дискеты или как-то ещё)


    Цитата Сообщение от RD3AY Посмотреть сообщение
    Утилита DATE$ с заданными параметрами, дату меняет но не сохраняет.
    при выключении питания и повторном включении, дата снова прежняя 26.10.17
    Всё верно. Микросхема часов не видна программно, ОС отрабатывает учёт даты без аппаратной поддержки: дата хранится в ОЗУ ПРК. При начальной загрузке устанавливается дата модуля BIOS, если не было синхронизации с ORI-сервером.


    Цитата Сообщение от RD3AY Посмотреть сообщение
    3. Нестабильна только частота на ножке CKOUT (21) ВИ1, на ножках кварца все нормально.
    Без артефактов.
    Тут ничего не могу сказать, у себя не проверял этот момент.


    Цитата Сообщение от RD3AY Посмотреть сообщение
    4. F7B*h где его брать на этой ревизии платы? Делать дополнительный дешифратор?
    Там ещё надо "разворачивать" стробы адреса и данных.
    Делать или нет - смотрите сами.
    Замечу, что по той схемотехнике, которая у Вас, часы не будут работать в принципе с процессором ВМ80.
    Применённая "упрощёнка" (без стробирования чтения сигналом /WR) прокатывает только с Z80.


    Цитата Сообщение от RD3AY Посмотреть сообщение
    5. Нестабильно работает ОС DSDOS только при установке в плату Z80
    и переустановкой всех джемперов в соответствующие положение.

    Пробовал установить при Z80 монитор М2 (который стабильно работает при ВМ80А).
    То же самое, сбоит.

    При включении, загрузка может остановиться на пол экрана.
    Может загрузится но к примеру при смене диска ( жмем F1) зависнуть...
    Очень странно. Я так понял, что какой-то конкретики у картины сбоев нет, т.е. каждый раз в разные моменты и совершенно в разных местах программ.
    Ради эксперимента попробуйте аппаратно отключить прерывания в варианте с Z80, может они как-то портят картину.
    Монитор М2 всё же рассчитан на процессор ВМ80, а значит звук генерируется через выход INTE процессора ВМ80 с помощью команд EI/DI. В момент активации EI может "прилетать" аппаратное прерывание в случае Z80, в результате код "улетает в космос".


    Цитата Сообщение от RD3AY Посмотреть сообщение
    И еще, ОС DSDOS с НГМД не читает файлы с расширением *.BRU - пишет "Каталог пуст".
    Такое происходит и с КР580ВМ80А.
    Формат дискеты в ОС DSDOS свой (заимствован формат SPDOS). Файлы с расширением *.BRU - это скорее всего писишные файлы-контейнеры, а писишный формат отличается от орионовского.


    Цитата Сообщение от RD3AY Посмотреть сообщение
    Тест TESTZ80.BIN проходит отлично.
    С процессором КР580ИК80А ОС DSDOS работает стабильно.
    Попробуйте проверить идею насчёт прерываний. С процессором Z80 нужно использовать Монитор с буквой "Z" в названии, там звук реализован через отдельный порт и прерывания не активируются.
    Последний раз редактировалось Denn; 27.02.2018 в 13:12. Причина: /RD -> /WR
    Критиковать - значит объяснять автору, что он делает не так, как делал бы я, если бы умел

Страница 22 из 91 ПерваяПервая ... 181920212223242526 ... ПоследняяПоследняя

Информация о теме

Пользователи, просматривающие эту тему

Эту тему просматривают: 1 (пользователей: 0 , гостей: 1)

Похожие темы

  1. Ответов: 104
    Последнее: 16.10.2025, 06:34
  2. Ответов: 1012
    Последнее: 06.06.2024, 06:49
  3. Ответов: 133
    Последнее: 13.01.2022, 10:54
  4. Ответов: 243
    Последнее: 02.03.2020, 19:18
  5. Платы Орион-128 под корпус УКНЦ [куплю]
    от vladimir53 в разделе Барахолка (архив)
    Ответов: 2
    Последнее: 18.08.2010, 06:08

Ваши права

  • Вы не можете создавать новые темы
  • Вы не можете отвечать в темах
  • Вы не можете прикреплять вложения
  • Вы не можете редактировать свои сообщения
  •