User Tag List

Страница 23 из 37 ПерваяПервая ... 192021222324252627 ... ПоследняяПоследняя
Показано с 221 по 230 из 361

Тема: Секреты и трюки программирования (в том числе и игр) для РК-86

  1. #221

    Регистрация
    01.06.2005
    Адрес
    Москва
    Сообщений
    229
    Спасибо Благодарностей отдано 
    3
    Спасибо Благодарностей получено 
    53
    Поблагодарили
    34 сообщений
    Mentioned
    0 Post(s)
    Tagged
    0 Thread(s)

    По умолчанию

    Цитата Сообщение от barsik Посмотреть сообщение
    Если использовать всего 3 бита, но подавать их через кодо-преобразователь, то цветов также останется 8 и к тому же цвета будут одновременно и для INK и для PAPER. Причём будут иметься самые ходовые цвета, а не только производные из основных цветов с весами 1. На 8-ми битовом кодо-преобразователе 3 в 8 получаются 3 бита на веса R, 3 бита на веса G и всего 2 бита на веса B. Но доступных цветов становится 256. А бит RVV освобождается для коммутации фонтов.
    Хоть убей -- не понимаю как работает ваш кодо-преобразователь. Для 16 комбинаций (8 foreground + 8 background) нужно 4 линии. Как вы умудряетесь тремя линиями обойтись? Что за магия такая? Схему приведите.

  2. #222

    Регистрация
    24.01.2008
    Адрес
    Уфа
    Сообщений
    3,926
    Спасибо Благодарностей отдано 
    105
    Спасибо Благодарностей получено 
    290
    Поблагодарили
    216 сообщений
    Mentioned
    10 Post(s)
    Tagged
    0 Thread(s)

    По умолчанию

    Цитата Сообщение от Vital72 Посмотреть сообщение
    Как вы умудряетесь тремя линиями обойтись?
    Четвёртая линия - это собственно видеовыход: есть точка или нет.

    - - - Добавлено - - -

    А вообще, лучше палитру в ОЗУ сделать. Тогда вообще 8 любых цветов можно сделать как для фона, так и для символов.

  3. #223

    Регистрация
    01.06.2005
    Адрес
    Москва
    Сообщений
    229
    Спасибо Благодарностей отдано 
    3
    Спасибо Благодарностей получено 
    53
    Поблагодарили
    34 сообщений
    Mentioned
    0 Post(s)
    Tagged
    0 Thread(s)

    По умолчанию

    Цитата Сообщение от b2m Посмотреть сообщение
    А вообще, лучше палитру в ОЗУ сделать.
    Я уже писал, что разрабатываю 8-битный комп, там я уже заложил в схему палитру на ОЗУ

  4. #224

    Регистрация
    05.10.2016
    Адрес
    г. Санкт-Петербург
    Сообщений
    1,080
    Спасибо Благодарностей отдано 
    0
    Спасибо Благодарностей получено 
    5
    Поблагодарили
    5 сообщений
    Mentioned
    1 Post(s)
    Tagged
    0 Thread(s)

    По умолчанию

    Цитата Сообщение от Vital72
    Не понимаю как работает ваш кодо-преобразователь. Для 16 комбинаций (8 foreground + 8 background) нужно 4 линии. Как вы умудряетесь тремя линиями обойтись? Что за магия такая? Схему приведите.
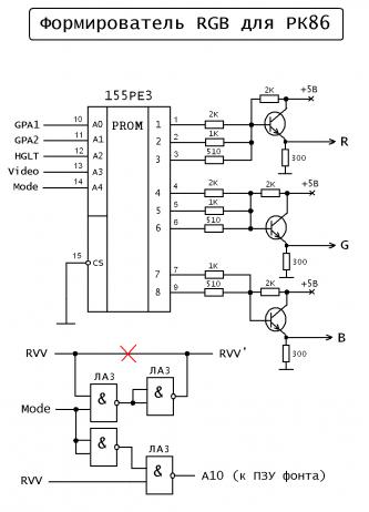
    Вот схема видеовыхода совместимая со старым цветом. В режиме старого цвета выполняется прямое управление лучами кинескопа, а сигнал RVV выбирает - в знакоместе задаётся цвет фона или цвет символа. В режиме нового цвета, сохранены 8 цветов, причём цвет имеет одновременно и символ и фон, а бит RVV освобождён для использования в качестве оперативного коммутатора фонтов, что позволяет одновременно в одном экране иметь 256 символов. Таким образом, расходом в 2 корпуса достигается не только выигрыш в качестве цвета, но и в количестве доступных символов.

    Сигнал "Video" с выхода ИР13 управляет тем, будет выдан на выход код цвета символа или код фона. Сочетания цветов любые, т.е и цвет фона и цвет символа могут быть любыми из 256 цветов. Но всего сочетаний цветов - только 8. Код этого сочетания как-раз и поступает с выходов ВГ75. Таким образом эти 3 бита не цвет, а код, задающий какими чернилами и на каком фоне рисуется символ. Например, код 0 можно сделать желтым на синем (или зеленым на чёрном) и это будет код монохрома.

    В режиме совместимости сигнал "Mode" равен 1, отчего сигнал RVV проходит и схема работает как и ранее. Одновременно сигналом "Mode" формируется ноль на входе ПЗУ фонта, отчего включён базовый фонт, что и требуется для антикварных программ. Естественно, в режиме совместимости сигналы PB0...PB4 с D14, также задающие номер фонта (если фонтов больше 2-х), должны быть нулями, чтобы был включён базовый фонт. ПЗУ РЕ3 прошито так, что в режиме совместимости со старым цветом на всех весах Rx, Gx, Bx полностью повторяются сигналы на 3-х входах РЕ3 (как будто бы РЕ3 вообще нет), что и обеспечивает совместимость.

    В режиме нового цвета сигналом "Mode"=0 запрещается прохождение RVV на схему инверсии на ЛП5, - вместо RVV туда подаётся 0, отчего схема инверсии не действует. В режиме нового цвета инверсный сигнал "Мode" разрешает поступление на вход А10 ПЗУ знакогенератора сигнала от атрибутного выхода RVV ВГ75. Тем самым в этом режиме бит RVV служит для оперативный смены фонта. Благодаря использованию РЕ3, в новом режиме число цветов не изменилось, причём цвета стали более удобными для программ.

    В качестве сигнала Mode, который переключает режим цвета, используется сигнал с тумблера или разряд порта C ППА D14.

    Путём расхода ещё двух КП11 можно получить в данной схеме 2 палитры. Тогда коммутация выходов RGB делается не за счёт совместимой прошивки РЕ3, отчего сигнал "Mode" не подаётся на РЕ3 и её один вход освобождается. КП11-е коммутируют 8 выходов РЕ3. В режиме совместимости на выходы КП11 проходят сигналы GPA0, GPA1, HGLT (как в старой схеме цвета). А в режиме нового цвета на выходы проходят сигналы с РЕ3. На освободившийся адресный вход РЕ3 подаём бит выбора палитры PA0 ППА D14.

    Однако, если для кодо-преобразования применять не РЕ3, а РТ5, то и без двух КП11-х получается 16 палитр выбираемых PA0...PA3 ППА D14.

    Цитата Сообщение от b2m
    А вообще, лучше палитру в ОЗУ сделать. Тогда вообще 8 любых цветов можно сделать как для фона, так и для символов.
    Это и есть палитры, точнее только одна палитра, жёстко заданная прошивкой. Палитры это перекодирование логических цветов в физические значения в виде яркостей RGB. А чтобы получить полноценные палитры, т.е переключаемый набор цветов, то достаточно заменить РЕ3 на РТ5 (можно даже на 573РФ5) и подать с неиспользуемых разрядов ППА D14 на лишние адреса РТ5 биты управляющие выбором текушей палитры.
    Миниатюры Миниатюры Нажмите на изображение для увеличения. 

Название:	Совместимый RGB для РК86.jpg 
Просмотров:	80 
Размер:	23.6 Кб 
ID:	60170  
    Последний раз редактировалось barsik; 18.03.2017 в 13:29.

  5. #225

    Регистрация
    01.06.2005
    Адрес
    Москва
    Сообщений
    229
    Спасибо Благодарностей отдано 
    3
    Спасибо Благодарностей получено 
    53
    Поблагодарили
    34 сообщений
    Mentioned
    0 Post(s)
    Tagged
    0 Thread(s)

    По умолчанию

    идея мне нравится, надо это дело обмозговать

  6. #226

    Регистрация
    22.05.2011
    Адрес
    г. Дзержинск, Украина
    Сообщений
    6,829
    Спасибо Благодарностей отдано 
    483
    Спасибо Благодарностей получено 
    663
    Поблагодарили
    513 сообщений
    Mentioned
    10 Post(s)
    Tagged
    0 Thread(s)

    По умолчанию

    Цитата Сообщение от krt17 Посмотреть сообщение
    Насколько я понимаю избавится от курсора при высоте символа 8 пикселей или меньше можно только отправив его за экран?
    ну вот еще один показатель кривости эмуляторов...
    и писание под кривой эмулятор...

    смотрим тест что я выкладывал
    и сравниваем
    2 видео
    и эмулятор b2m

    умя курсор или на 9 или на 16 строке

    на 2-х реалах его нет...
    а в b2m он есть...

    - - - Добавлено - - -

    Цитата Сообщение от SegaBoy Посмотреть сообщение
    "Чит", 32 цветовых атрибута в одной строке = ))
    а теперь вопрос

    оно работает на реале?
    или только в эмуляторе?

    - - - Добавлено - - -

    Цитата Сообщение от Vital72 Посмотреть сообщение
    А у кого-нить есть идеи, как сделать, чтобы и цвет был (8 штук) и знакогенератор атрибутом переключался?
    А что в Микроше Партнере???
    у него банки псевдографики
    будто у него переключение шрифтов выведено на "атрибутные выходы" вг75
    Последний раз редактировалось NEO SPECTRUMAN; 17.03.2017 в 18:00.

  7. #226
    С любовью к вам, Yandex.Direct
    Размещение рекламы на форуме способствует его дальнейшему развитию

  8. #227

    Регистрация
    14.08.2006
    Адрес
    Владимир
    Сообщений
    4,581
    Спасибо Благодарностей отдано 
    64
    Спасибо Благодарностей получено 
    112
    Поблагодарили
    97 сообщений
    Mentioned
    0 Post(s)
    Tagged
    0 Thread(s)

    По умолчанию

    Цитата Сообщение от Vital72 Посмотреть сообщение
    А у кого-нить есть идеи, как сделать, чтобы и цвет был (8 штук) и знакогенератор атрибутом переключался? Не портом или еще каким сигналом (INTE как в Апогее), а сигналом от ВГ75, чтобы была возможность выводить символы двух знакогенераторов одновременно.
    Такое (КОИ8 на 256 символов знакогенератора и 8 цветов сугубо средствами одной ВГ75) для делал freddy вот в этой теме (это не совсем РК, но думаю взлетело бы). Но вряд ли вы с ним договоритесь - по части договариваться там у автора большие проблемы.
    Лучше сделать и жалеть, чем не сделать и жалеть.

    Некоторые из моих поделок тут: https://github.com/serge-404

  9. #228

    Регистрация
    31.01.2007
    Адрес
    Москва
    Сообщений
    810
    Спасибо Благодарностей отдано 
    11
    Спасибо Благодарностей получено 
    77
    Поблагодарили
    59 сообщений
    Mentioned
    7 Post(s)
    Tagged
    0 Thread(s)

    По умолчанию

    Цитата Сообщение от NEO SPECTRUMAN Посмотреть сообщение
    умя курсор или на 9 или на 16 строке
    Вообще не показатель кривости эмуляторов, а все лишь показатель кривости кода.
    По вашему это нормальный видео режим?

  10. #229

    Регистрация
    22.05.2011
    Адрес
    г. Дзержинск, Украина
    Сообщений
    6,829
    Спасибо Благодарностей отдано 
    483
    Спасибо Благодарностей получено 
    663
    Поблагодарили
    513 сообщений
    Mentioned
    10 Post(s)
    Tagged
    0 Thread(s)

    По умолчанию

    а вот кусок Партнера с этой фичей

    ну вот в место цвета вполне можно и улучшенную графику

    Цитата Сообщение от krt17 Посмотреть сообщение
    По вашему это нормальный видео режим?
    было бы нормальное описание
    я видимо поставил не то смещение символов (вроде бы выбирал то что начинается с адреса 0)
    я задолбался пока его весь вписал

    про то какого качества та поделка я написал там же...
    ...а рассмотрел что символы подрезались мну только потом на мониторе с более низким разрешением
    мелко я даже не заметил
    и на видео я это не рассмотрел))))))

    а свою задачу этот режим выполнил

    - - - Добавлено - - -

    Цитата Сообщение от krt17 Посмотреть сообщение
    Вообще не показатель кривости эмуляторов
    ДА ПРЯМ
    ТЫ ЕЩЕ СКАЖИ ЭМУЛЯЦИЯ ИДЕАЛЬНАЯ

    И ДА НА 2-Х КОМПАХ КУРСОРА НЕТ
    ПОЧЕМУ ЖЕ ОН ТОГДА ЭМИЛИРУЕТСЯ????

    У КОГО КРИВОСТЬ?

    3Ы: кстате скажите мне русским языком от куда в этом режиме читается первая линия????
    Миниатюры Миниатюры Нажмите на изображение для увеличения. 

Название:	partner 01.jpg 
Просмотров:	319 
Размер:	27.6 Кб 
ID:	60148  
    Последний раз редактировалось NEO SPECTRUMAN; 17.03.2017 в 18:23.

  11. #230

    Регистрация
    31.01.2007
    Адрес
    Москва
    Сообщений
    810
    Спасибо Благодарностей отдано 
    11
    Спасибо Благодарностей получено 
    77
    Поблагодарили
    59 сообщений
    Mentioned
    7 Post(s)
    Tagged
    0 Thread(s)

    По умолчанию

    Цитата Сообщение от NEO SPECTRUMAN Посмотреть сообщение
    ТЫ ЕЩЕ СКАЖИ ЭМУЛЯЦИЯ ИДЕАЛЬНАЯ
    Нет не идеальная, но именно в этом случае проблемы нет. В чем то b2m лучше в чем то emu80, все равно реал нужен, эмуляцию срыва синхры все равно делать слишком геморно.

Страница 23 из 37 ПерваяПервая ... 192021222324252627 ... ПоследняяПоследняя

Информация о теме

Пользователи, просматривающие эту тему

Эту тему просматривают: 1 (пользователей: 0 , гостей: 1)

Похожие темы

  1. Ответов: 210
    Последнее: 26.07.2019, 11:45
  2. Ответов: 6
    Последнее: 07.02.2016, 11:55
  3. Трюки с контроллером FDD 82077
    от Titus в разделе Утилиты
    Ответов: 4
    Последнее: 10.06.2011, 19:17

Ваши права

  • Вы не можете создавать новые темы
  • Вы не можете отвечать в темах
  • Вы не можете прикреплять вложения
  • Вы не можете редактировать свои сообщения
  •