User Tag List

Страница 56 из 78 ПерваяПервая ... 525354555657585960 ... ПоследняяПоследняя
Показано с 551 по 560 из 775

Тема: Karabas-128

  1. #551

    Регистрация
    10.02.2015
    Адрес
    г. Екатеринбург
    Сообщений
    801
    Спасибо Благодарностей отдано 
    54
    Спасибо Благодарностей получено 
    34
    Поблагодарили
    29 сообщений
    Mentioned
    0 Post(s)
    Tagged
    0 Thread(s)

    По умолчанию

    Цитата Сообщение от andykarpov Посмотреть сообщение
    каким-то чудом оказался архив с исходниками от этой платы
    Можете поделиться?

    Моё железо

    ZX Spectrum 48K issue 2/3/4A/4B/4S/6A
    ZX Spectrum +2
    ZX Spectrum +3
    Harlequin 48K
    Harlequin 128K
    Karabas-128
    [свернуть]

  2. #552

    Регистрация
    19.12.2013
    Адрес
    г. Никополь, Украина
    Сообщений
    1,017
    Спасибо Благодарностей отдано 
    363
    Спасибо Благодарностей получено 
    706
    Поблагодарили
    187 сообщений
    Mentioned
    7 Post(s)
    Tagged
    0 Thread(s)

    По умолчанию

    Цитата Сообщение от NiKa Посмотреть сообщение
    Можете поделиться?
    Вот архивчик с исходником прошивки оригинального 128к режима для Max 128:
    https://www.dropbox.com/s/216t3nszgc...20128.zip?dl=0

  3. #553

    Регистрация
    16.12.2009
    Адрес
    Харьков
    Сообщений
    4,735
    Спасибо Благодарностей отдано 
    365
    Спасибо Благодарностей получено 
    378
    Поблагодарили
    241 сообщений
    Mentioned
    11 Post(s)
    Tagged
    1 Thread(s)

    По умолчанию

    Любопытно то, что ребята сильно не парились с ОЗУ и поставили две микросхемы по 128кб. Под основную память и под видео. В карабасе тоже можно такое сделать по идее, но лучше конечно разобраться с управлением одной.
    Profi must live!

    Моё железо...

    1. Profi 5.06/1Mb(DRAM)+Profi5.06(UP)/HDD/3`5FDD/CF512Mb/SD-CARD
    3. Profi 6.2 Rev. B/1Mb/3`5FDD/HDD3.2Gb
    4. Profi 5.05(down)/1Mb+Profi 5.03(UP)/Pentagon_Fix
    Все укомплектованы:
    Profi_ZX-BUS/ZXMC2/NemoIDE/SounDrive
    [свернуть]

    Ссылка на Telegram-канал поддержки пользователей Profi.

  4. #554

    Регистрация
    10.02.2015
    Адрес
    г. Екатеринбург
    Сообщений
    801
    Спасибо Благодарностей отдано 
    54
    Спасибо Благодарностей получено 
    34
    Поблагодарили
    29 сообщений
    Mentioned
    0 Post(s)
    Tagged
    0 Thread(s)

    По умолчанию

    Любопытно еще то, что ребята использую какую то непонятную частоту генератора 14.318.

    Моё железо

    ZX Spectrum 48K issue 2/3/4A/4B/4S/6A
    ZX Spectrum +2
    ZX Spectrum +3
    Harlequin 48K
    Harlequin 128K
    Karabas-128
    [свернуть]

  5. #555

    Регистрация
    16.12.2009
    Адрес
    Харьков
    Сообщений
    4,735
    Спасибо Благодарностей отдано 
    365
    Спасибо Благодарностей получено 
    378
    Поблагодарили
    241 сообщений
    Mentioned
    11 Post(s)
    Tagged
    1 Thread(s)

    По умолчанию

    Цитата Сообщение от NiKa Посмотреть сообщение
    ребята использую какую то непонятную частоту генератора 14.318.
    ну там на выбор же. просто кварц на 14.318 легче достать. разницы по частоте строк и кадров сильно не будет, и он стоит практически во всех ПЦ железках.
    Profi must live!

    Моё железо...

    1. Profi 5.06/1Mb(DRAM)+Profi5.06(UP)/HDD/3`5FDD/CF512Mb/SD-CARD
    3. Profi 6.2 Rev. B/1Mb/3`5FDD/HDD3.2Gb
    4. Profi 5.05(down)/1Mb+Profi 5.03(UP)/Pentagon_Fix
    Все укомплектованы:
    Profi_ZX-BUS/ZXMC2/NemoIDE/SounDrive
    [свернуть]

    Ссылка на Telegram-канал поддержки пользователей Profi.

  6. #556

    Регистрация
    10.02.2015
    Адрес
    г. Екатеринбург
    Сообщений
    801
    Спасибо Благодарностей отдано 
    54
    Спасибо Благодарностей получено 
    34
    Поблагодарили
    29 сообщений
    Mentioned
    0 Post(s)
    Tagged
    0 Thread(s)

    По умолчанию

    Но тайминги будут не те, должна быть частота 3.5469MHz

    Моё железо

    ZX Spectrum 48K issue 2/3/4A/4B/4S/6A
    ZX Spectrum +2
    ZX Spectrum +3
    Harlequin 48K
    Harlequin 128K
    Karabas-128
    [свернуть]

  7. #556
    С любовью к вам, Yandex.Direct
    Размещение рекламы на форуме способствует его дальнейшему развитию

  8. #557

    Регистрация
    19.12.2013
    Адрес
    г. Никополь, Украина
    Сообщений
    1,017
    Спасибо Благодарностей отдано 
    363
    Спасибо Благодарностей получено 
    706
    Поблагодарили
    187 сообщений
    Mentioned
    7 Post(s)
    Tagged
    0 Thread(s)

    По умолчанию

    Есть предположение, что частота 3.5469 - это какой-то абстрактный сферический конь в вакууме.
    Потому как эмуляция медленной памяти идет через торможение клока процессора.
    И какая должна быть реальная частота генератора - непонятно )

  9. #558

    Регистрация
    27.03.2005
    Адрес
    CПб
    Сообщений
    711
    Спасибо Благодарностей отдано 
    0
    Спасибо Благодарностей получено 
    3
    Поблагодарили
    3 сообщений
    Mentioned
    0 Post(s)
    Tagged
    0 Thread(s)

    По умолчанию

    Цитата Сообщение от andykarpov Посмотреть сообщение
    Есть предположение, что частота 3.5469 - это какой-то абстрактный сферический конь в вакууме.
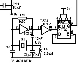
    Это чтобы получить PAL поднесущую и частоту процессора с одного генератора. Кварц на 17,7345 МГц.

  10. #559

    Регистрация
    13.02.2016
    Адрес
    г. Королёв
    Сообщений
    493
    Спасибо Благодарностей отдано 
    0
    Спасибо Благодарностей получено 
    12
    Поблагодарили
    11 сообщений
    Mentioned
    0 Post(s)
    Tagged
    0 Thread(s)

    По умолчанию

    Цитата Сообщение от andykarpov Посмотреть сообщение
    Есть предположение, что частота 3.5469 - это какой-то абстрактный сферический конь в вакууме.
    ?
    Миниатюры Миниатюры Нажмите на изображение для увеличения. 

Название:	35490.jpg 
Просмотров:	193 
Размер:	23.1 Кб 
ID:	65944  

  11. #560

    Регистрация
    10.02.2015
    Адрес
    г. Екатеринбург
    Сообщений
    801
    Спасибо Благодарностей отдано 
    54
    Спасибо Благодарностей получено 
    34
    Поблагодарили
    29 сообщений
    Mentioned
    0 Post(s)
    Tagged
    0 Thread(s)

    По умолчанию

    Ладно бог с ней с частотой, а может у них есть что интересное в Алтере, не смотрели?

    Моё железо

    ZX Spectrum 48K issue 2/3/4A/4B/4S/6A
    ZX Spectrum +2
    ZX Spectrum +3
    Harlequin 48K
    Harlequin 128K
    Karabas-128
    [свернуть]

Страница 56 из 78 ПерваяПервая ... 525354555657585960 ... ПоследняяПоследняя

Информация о теме

Пользователи, просматривающие эту тему

Эту тему просматривают: 1 (пользователей: 0 , гостей: 1)

Похожие темы

  1. Ответов: 506
    Последнее: 15.09.2023, 02:34
  2. 128-48
    от ZX_NOVOSIB в разделе Разное
    Ответов: 10
    Последнее: 05.03.2016, 17:22
  3. Продам Composite-128(Kay-128) с BDI
    от _Ratibor_ в разделе Барахолка (архив)
    Ответов: 7
    Последнее: 08.08.2011, 14:22
  4. Куплю Кворум 128, либо Пентагон 128
    от IL_DECAMERON в разделе Барахолка (архив)
    Ответов: 5
    Последнее: 13.03.2011, 18:35
  5. Продам фирменные Speccy : 128+ и 128 +3 + divid + много всего ....
    от Zerios в разделе Барахолка (архив)
    Ответов: 12
    Последнее: 09.12.2010, 00:19

Ваши права

  • Вы не можете создавать новые темы
  • Вы не можете отвечать в темах
  • Вы не можете прикреплять вложения
  • Вы не можете редактировать свои сообщения
  •