Не подскажите- как на Э-85 установлена 512ВИ1 в части позиции в АП М-ЭВМ ?
Блог : http://collectingrd.kxk.ru/ . В ЛС прошу не писать, все сообщения MMTEMA@MAIL.RU
Denn, как с часами дела обстоят?
Забыл отписаться здесь, всё хорошо! С "совсем китайским" кварцем точность хода не фонтан - за неделю "спячки" убежали относительно большого брата на 40 сек, но всё же считаю такой результат вполне приемлемым, особенно при том, что большой брат был замечен в отставании (там видать тоже не идеальный кварц). У меня сейчас 8-битка при загрузке делает автосинхронизацию с ББ, так что проблема супер точности хода для меня не актуальна.
Приколхозил плату часов к плате портов:
![]()
Последний раз редактировалось Denn; 15.09.2017 в 22:32.
Критиковать - значит объяснять автору, что он делает не так, как делал бы я, если бы умел
А у меня оба экземпляра часов не работают нормально - с одними кварцами отстают, с другими бегут.
Решил остановиться на варианте с внешним генератором.
Всем спасибо за внимание.
А мне вообще дичть в голову пришла.
В качестве внешнего "кварца" DS3231 прицепить.
Вот только не спрашивайте, нахрена тогда ВИ1 нужен. Для ламповости...
Нету у меня гиацинта в хозяйстве...
Последний раз редактировалось TomaTLAB; 20.09.2017 в 23:45.
С любовью к вам, Yandex.Direct
Размещение рекламы на форуме способствует его дальнейшему развитию
Тогда уже лучше DS32KHZ поставить. Она автоматически генерирует свои 32768 в отличие DS3231, которую нужно запустить.
Ради интереса собрал часы:
Прошивку еще не закончил - осталось добавить установку/индикацию календаря.
Еще есть мысли заменить пзу/озу одной DS1220 (половину использовать как пзу, вторую - как озу), прикрутить ко всему этому супервизор типа ADM691 чтобы делал сброс системы, переключал часы на батарею и блокировал "пзу" с часами при переходных процессах.
Последний раз редактировалось ДЯДя; 23.12.2017 в 11:16.
Тоже были проблемы с часами, вернее с их точностью хода, сильно бежали вперед.
Выяснилось, что при работе в плат еОрион-128(УКНЦ)+ PS/2(caro)+FDD+IDE+Z80card2
сильно сбивается работа встроенного генератора ВИ1.
С частоты 32768 Гц на нестабильные 35*** Гц.
Империческим путем подборов элементов обвески кварца добился стабильной работы часов.
Основной элемент - установка на 3 ножку ВИ1 конденсатора емкостью 240 пФ на землю.
Заземление корпуса кварца (обычна трубочка 3 мм длиной 12 мм). Китай.
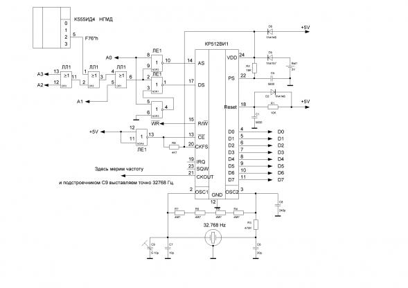
Схема в приложении.![]()
Встретил такую схему: с обоих ног кварца по 10 пф на землю, параллельно кварцу резистор 47МоМ.
К входу OCS подключено через подстроечник 47 кОм.
Хочу повторить такую схему, но что-то нигде резисторов на 47 мегаом не купить :-(
- - - Добавлено - - -
И в чем смысл задирать сопротивление резистора? Почему недостаточно 6 МоМ. Прочитал кучу даташитов, но про это сопротивление никгде ни слова
Эту тему просматривают: 1 (пользователей: 0 , гостей: 1)