Хочу в этой теме обсудить и опубликовать варианты, как можно путем мелких поэтапных доработок существенно улучшить потребительные качества базового РК86. Речь о доработках, что несложно выполняются на старой пожелтевшей от времени печатной плате РК86.
Т.к доработки мелкие и делаются поэтапно на рабочем компьютере, то исключаются сложности с настройкой. У меня есть ряд старых и новых доработок РК86, но не обещаю, что даже старые будут выложены прямо мгновенно. Это займет недели. Надо набрать тексты, нарисовать схемы, а новые доработки надо макетировать, отлаживать и делать соответствующее ПО.
Под желательными мелкими доработками РК86 я понимаю следующее:
- замена 565РУ3 на РУ5 или РУ7 (работающие на 32К)
- замена фонта 6*8 на фонт 8*8
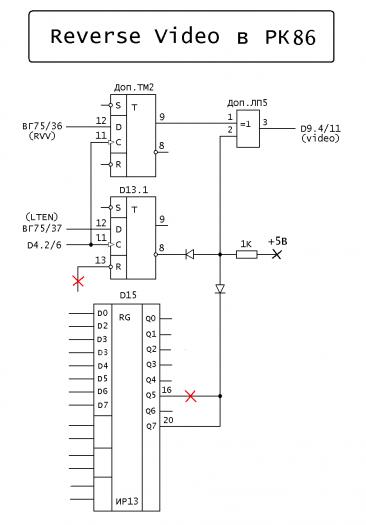
- введение инверсии знакомест за счёт атрибута RVV
- турбирование повышением такта КР580 до 3.0 МГЦ (кварц 27 МГЦ)
- турбирование за счёт повышения такта ВТ57 до 2.66-3.5 МГЦ
- установка 3-х дополнительных фонтов (с инверсией и рамками, и КОИ-8 с- и без инверсии)
- введение артибутного цвета из ж."Радиолюбитель" 04.1992 так, чтобы это не мешало фонтам
- установка буфера (две 589АП16) для динамических ОЗУ
- установка СК ВК28, что необходим для такта в 3.55 МГЦ (кварц 32 МГЦ)
- введение альтернативного режима 48 или 60К, когда всё ОЗУ доступно программам
- установка ВИ53 с всеми тремя каналами на звук и меандром 5 ГЦ на МГ-входе TAPE-IN
- подключение к РК86 аппаратной клавиатуры от APPLE-II, ИРИШИ, КОНСУЛ или 15ВВВ-97-006
- контроллер на Z80 позволяющий подключать герконовую клавиатуру с матрицей КОРВЕТ
- использование второй половины РУ5-тых (соотв.ПЗУ F800 исп-щее эл.диск из этого ОЗУ)
- установка второй банки РУ5-тых, что даёт эл.диск в 96К и соответственно любые DOS
- расширение ПЗУ RK-DOS в окне E000...FFFF страничным образом до 8...32 кб
- замена РУ5 на РУ7, якобы, они успешно регенерируются, несмотря на несоответствие РТМ
- введение простейшего узла обмена по линии с IBM PC со скоростью 1 кб в секунду
- установка 30-ти контактных SIMM 256 кб и 1 мб (с сохранение основного ОЗУ)
- подключение винчестера и использование ДОС, лучших, чем RK-DOS или RAMDOS
- подключение РК86 к цветному SVGA монитору (это уже сделали некоторые любители)
- установка слота (или разъёма), куда выведены основные сигналы видео-части, что позволяет устанавливать в этот слот, как картридж с фонтами для цветных графических игр, так и МЦПГ от ПАРТНЁРА, а также плату от Alex_LG, позволяющую иметь загружаемый фонт или иные видео-платы.
- подключение к РК86 простенькой платы графического процессора 1809ВГ4 (аналог NEC 7720), схема и драйвер из журнала "Funkamateur" 07.1990.
;------------------
Для начала нарисовал схему для улучшения фонта и схему инверсии за счёт RVV. Это не та же схема использования RVV из журнала "Радиолюбитель" (кажется здесь добавлен триггер, чтобы сдвинуть позицию). Эти полезные доработки рекомендуется сделать каждому из владельцев реального РК86. Инверсию за счёт Reverse Video - не знаю использует ли кто-нибудь в программах, а вот лучший фонт полезен любому.
Обратите внимание, что в схеме Reverse Video красными крестиками обозначены переделки, что делаются при фонте 8*8. Если Вы делаете Reverse Video до переделки на фонт 8*8 (т.е со старым фонтом 6*8), то делать разрезы указанные красными крестами не надо.




Ответить с цитированием
Размещение рекламы на форуме способствует его дальнейшему развитию 

