Я всё буду трассировать вручную
И да - мелкая логика у меня будет в SO/SOIC, часть будет одногейтовая (1 элемент И, например) в мелких корпусах - этого добра хватает, размеры сэкономит очень сильно. Да и места для дорожек без отверстий под ноги намного больше выходит. Может ещё и маску для пасты закажу сразу на обе стороны платы...
- - - Добавлено - - -
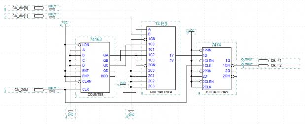
Я в лайоутах не рисую. Только в KiCAD'е. Там рисуется схема, к ней сопоставляются детали и по всему этому чертится плата. Ошибиться при правильной схеме невозможно. А схему я проверяю на FPGA на данный момент, добивая её до адекватного состояния.




"Байт-48"
Ответить с цитированием
Размещение рекламы на форуме способствует его дальнейшему развитию 
