Важная информация

User Tag List

Страница 3 из 38 ПерваяПервая 1234567 ... ПоследняяПоследняя
Показано с 21 по 30 из 377

Тема: Аппаратный эмулятор Радио-86РК на ESP8266

  1. #21

    Регистрация
    11.01.2008
    Адрес
    Ладошкино
    Сообщений
    1,811
    Записей в дневнике
    4
    Спасибо Благодарностей отдано 
    386
    Спасибо Благодарностей получено 
    339
    Поблагодарили
    244 сообщений
    Mentioned
    14 Post(s)
    Tagged
    0 Thread(s)

    По умолчанию

    ага, посмотрел уже. И схе-муу. 1117 у мну тока регулируемые, на чисто 3,3 нету еще (
    ну и м\с еще поискать.. эх..
    Profi v3.2 -=- Speccy2010,r2

  2. #22

    Регистрация
    13.10.2017
    Адрес
    г. Днепр, Украина
    Сообщений
    770
    Спасибо Благодарностей отдано 
    152
    Спасибо Благодарностей получено 
    131
    Поблагодарили
    111 сообщений
    Mentioned
    1 Post(s)
    Tagged
    0 Thread(s)

    По умолчанию

    Цитата Сообщение от TomaTLAB Посмотреть сообщение
    Это 1564ЛА3
    155ЛА3 прокатит ?
    Шикарные размеры платки, в корпус ВЛ-100 вместо СКМ-20 идеально войдет))

  3. #23

    Регистрация
    04.03.2018
    Адрес
    г. Орёл
    Сообщений
    50
    Спасибо Благодарностей отдано 
    0
    Спасибо Благодарностей получено 
    7
    Поблагодарили
    3 сообщений
    Mentioned
    0 Post(s)
    Tagged
    0 Thread(s)

    По умолчанию

    Цитата Сообщение от zebest Посмотреть сообщение
    елси на бред-борде (или на монтажке) не сильно замороченно собрать - я бы потестил.
    74HC00 - это к155ли1 ? И ?
    Можно. Если видел, я отлаживаюсь на NodeMCU. Сегодня только собрал платку на ESP-01. Видеовыход собирается на макетке за 10 минут неспеша.
    74HC00 - это 4 штуки 2И-НЕ. Используется в схеме 3 из них.

  4. #24

    Регистрация
    04.03.2018
    Адрес
    г. Орёл
    Сообщений
    50
    Спасибо Благодарностей отдано 
    0
    Спасибо Благодарностей получено 
    7
    Поблагодарили
    3 сообщений
    Mentioned
    0 Post(s)
    Tagged
    0 Thread(s)

    По умолчанию

    Вот и видос и фотки новой платки.

    Нажмите на изображение для увеличения. 

Название:	IMG_20180306_200921.jpg 
Просмотров:	712 
Размер:	45.7 Кб 
ID:	64491Нажмите на изображение для увеличения. 

Название:	IMG_20180306_200904.jpg 
Просмотров:	702 
Размер:	49.9 Кб 
ID:	64492Нажмите на изображение для увеличения. 

Название:	IMG_20180306_201123.jpg 
Просмотров:	722 
Размер:	40.1 Кб 
ID:	64493

    - - - Добавлено - - -

    Плата не грязная, это лак

  5. #25

    Регистрация
    25.12.2017
    Адрес
    г. Москва
    Сообщений
    652
    Спасибо Благодарностей отдано 
    124
    Спасибо Благодарностей получено 
    160
    Поблагодарили
    95 сообщений
    Mentioned
    3 Post(s)
    Tagged
    0 Thread(s)

    По умолчанию

    У меня два вопроса.
    ВГ75 в игре LODE RUNNER перепрограммируется на вывод восьми тв-линий вместо десяти в строке символов, чтобы не было разрывов вертикальных полос псевдографики? Вы поддержали эти режимы в эму?
    Курсор мигает медленнее оригинала. Можно ли подправить?
    Спасибо!

  6. #26

    Регистрация
    04.03.2018
    Адрес
    г. Орёл
    Сообщений
    50
    Спасибо Благодарностей отдано 
    0
    Спасибо Благодарностей получено 
    7
    Поблагодарили
    3 сообщений
    Mentioned
    0 Post(s)
    Tagged
    0 Thread(s)

    По умолчанию

    Цитата Сообщение от IgorR76 Посмотреть сообщение
    У меня два вопроса.
    ВГ75 в игре LODE RUNNER перепрограммируется на вывод восьми тв-линий вместо десяти в строке символов, чтобы не было разрывов вертикальных полос псевдографики? Вы поддержали эти режимы в эму?
    Курсор мигает медленнее оригинала. Можно ли подправить?
    Спасибо!
    Да, высоту символов и положение видеопамяти я эмулирую. Форму и мигание курсора тоже.
    По поводу курсора - в описании ВГ75, по которому я делал эмулятор написано, что частота мигания курсора равна частоте кадров делить на 32. У нас частота кадров 25к/c, а курсор и мигает примерно 1Гц. Может быть имеется в виду частота полей делить на 32 ? Тогда получится в 2 раза быстрее.
    Как правильно то ? По мне, так тоже вроде было быстрее, хоть вживую посмотреть не на что

  7. #27

    Регистрация
    25.12.2017
    Адрес
    г. Москва
    Сообщений
    652
    Спасибо Благодарностей отдано 
    124
    Спасибо Благодарностей получено 
    160
    Поблагодарили
    95 сообщений
    Mentioned
    3 Post(s)
    Tagged
    0 Thread(s)

    По умолчанию

    Конечно частота кадров 50гц.
    В ютюбе есть видео оригинала с курсором.
    Последний раз редактировалось IgorR76; 06.03.2018 в 23:29.

  8. #28
    HardWareMan
    Гость

    По умолчанию

    heavy, за кунчика отдельная зелень!

  9. #29

    Регистрация
    16.09.2010
    Адрес
    г. Москва
    Сообщений
    1,951
    Спасибо Благодарностей отдано 
    81
    Спасибо Благодарностей получено 
    261
    Поблагодарили
    125 сообщений
    Mentioned
    3 Post(s)
    Tagged
    0 Thread(s)

    По умолчанию

    А прикольно.

  10. #30

    Регистрация
    04.03.2018
    Адрес
    г. Орёл
    Сообщений
    50
    Спасибо Благодарностей отдано 
    0
    Спасибо Благодарностей получено 
    7
    Поблагодарили
    3 сообщений
    Mentioned
    0 Post(s)
    Tagged
    0 Thread(s)

    По умолчанию

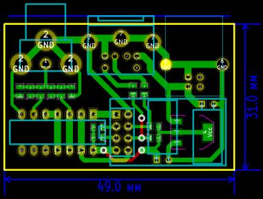
    Народ тут спрашивает про разводку мелкой платы. Вот вкладываю:

    Схема и файлы для KiCAD лежат на github.
    Миниатюры Миниатюры Нажмите на изображение для увеличения. 

Название:	rk8266_pcb3.jpg 
Просмотров:	205 
Размер:	27.9 Кб 
ID:	64503  

    Эти 2 пользователя(ей) поблагодарили heavy за это полезное сообщение:

    shapipovo(07.08.2019), vsemuremont(16.12.2021)

Страница 3 из 38 ПерваяПервая 1234567 ... ПоследняяПоследняя

Информация о теме

Пользователи, просматривающие эту тему

Эту тему просматривают: 1 (пользователей: 0 , гостей: 1)

Похожие темы

  1. Эмулятор Радио-86РК на JavaScript
    от begoon в разделе Эмуляторы отечественных компьютеров
    Ответов: 12
    Последнее: 20.03.2021, 17:57
  2. Аппаратный горизонтальный скролл в Радио 86РК
    от NEO SPECTRUMAN в разделе Радио-86РК
    Ответов: 23
    Последнее: 06.06.2019, 13:44
  3. N80emu - Эмулятор Радио-86РК
    от kovdry в разделе Эмуляторы отечественных компьютеров
    Ответов: 10
    Последнее: 05.09.2014, 00:22
  4. Эмулятор Радио-86РК на железе Maximite
    от begoon в разделе Эмуляторы отечественных компьютеров
    Ответов: 2
    Последнее: 11.10.2012, 16:33
  5. эмулятор радио-86рк
    от sergey2b в разделе Эмуляторы отечественных компьютеров
    Ответов: 4
    Последнее: 09.06.2011, 15:59

Ваши права

  • Вы не можете создавать новые темы
  • Вы не можете отвечать в темах
  • Вы не можете прикреплять вложения
  • Вы не можете редактировать свои сообщения
  •