User Tag List

Страница 13 из 19 ПерваяПервая ... 91011121314151617 ... ПоследняяПоследняя
Показано с 121 по 130 из 190

Тема: Новый старый квазидиск

  1. #121

    Регистрация
    06.02.2018
    Адрес
    г. Волгоград
    Сообщений
    1,065
    Спасибо Благодарностей отдано 
    582
    Спасибо Благодарностей получено 
    471
    Поблагодарили
    253 сообщений
    Mentioned
    2 Post(s)
    Tagged
    0 Thread(s)

    По умолчанию

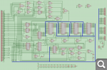
    Выполняю обещанное ранее:
    Цитата Сообщение от Improver Посмотреть сообщение
    ivagor, ок, попробую изобразить новую схему ERAM...
    И вот такая, значит, получается схемка:



    Сразу скажу, что переделка Вектора всё-таки потребуется в плане замены микросхемы Д36, там отличия от оригинальной прошивки в байтах 09h и 0Ah, и это влияет на формирование сигнала CAS и WE на ВУ для младших адресов памяти, если не ошибаюсь. Более сведущие люди тут подскажут точно... А в остальном получилось даже лучше оригинального ERAM -- диск в таком виде будет ещё дополнительно поддерживать КД с доработкой Баркаря.

    И ещё, эта схема, скорее всего, не оптимальна для разводки, возможно потребуется поменять местами некоторые выводы и логические элементы...

    Вот схема ESRAM в протеусе, для изучения: ESRAM_01.7z
    Последний раз редактировалось Improver; 19.08.2019 в 13:33. Причина: Поправил картинку...

    Эти 3 пользователя(ей) поблагодарили Improver за это полезное сообщение:

    crackintosh(30.05.2020), ivagor(19.08.2019), svofski(19.08.2019)

  2. #121
    С любовью к вам, Yandex.Direct
    Размещение рекламы на форуме способствует его дальнейшему развитию

  3. #122

    Регистрация
    07.08.2008
    Адрес
    г. Уфа
    Сообщений
    8,391
    Спасибо Благодарностей отдано 
    763
    Спасибо Благодарностей получено 
    2,367
    Поблагодарили
    1,317 сообщений
    Mentioned
    39 Post(s)
    Tagged
    0 Thread(s)

    По умолчанию

    Improver, это круто, но имхо необходимость замены D36 делает маловероятным повторение этого варианта другими вектористами (тем более есть .02 без D36). Наверно "2xБаркарь" на 10h и 11h более реалистичный вариант выхода за пределы 256 Кб.

  4. #123

    Регистрация
    06.02.2018
    Адрес
    г. Волгоград
    Сообщений
    1,065
    Спасибо Благодарностей отдано 
    582
    Спасибо Благодарностей получено 
    471
    Поблагодарили
    253 сообщений
    Mentioned
    2 Post(s)
    Tagged
    0 Thread(s)

    По умолчанию

    Цитата Сообщение от ivagor Посмотреть сообщение
    Improver, это круто, но имхо необходимость замены D36 делает маловероятным повторение этого варианта другими вектористами (тем более есть .02 без D36).
    Тут вопрос требует дополнительного изучения схемы Вектора .02, работал ли с ним тот первый вариант ERAM, и как. Вообще, я думаю, даже без замены Д36 и на всех вариантах Вектора, ESRAM будет работать в режимах КД 256кБайт (с доработкой Баркаря), а также можно будет легко переключать банки памяти по 256 кБайт (из отведённых 2 МБ), но не будет возможности полной замены памяти в режиме ОЗУ.

    Наверно "2xБаркарь" на 10h и 11h более реалистичный вариант выхода за пределы 256 Кб.
    Не возражаю, да и двух КД на 256кБайт для Вектора более чем достаточно, поэтому разводкой и изготовлением платы я пока заниматься не стал.

  5. #124

    Регистрация
    07.08.2008
    Адрес
    г. Уфа
    Сообщений
    8,391
    Спасибо Благодарностей отдано 
    763
    Спасибо Благодарностей получено 
    2,367
    Поблагодарили
    1,317 сообщений
    Mentioned
    39 Post(s)
    Tagged
    0 Thread(s)

    По умолчанию

    Цитата Сообщение от Improver Посмотреть сообщение
    двух КД на 256кБайт для Вектора более чем достаточно
    Занять можно и 2 Мб ("кино", wavы) но там уже становится ограничением загрузка с дискет. Для 2 Мб желательно hdd или sd. Признаю, это очень специфические маловостребованные задачи, но для полноты картины их стоит упомянуть.

  6. #125

    Регистрация
    07.08.2008
    Адрес
    г. Уфа
    Сообщений
    8,391
    Спасибо Благодарностей отдано 
    763
    Спасибо Благодарностей получено 
    2,367
    Поблагодарили
    1,317 сообщений
    Mentioned
    39 Post(s)
    Tagged
    0 Thread(s)

    По умолчанию

    Цитата Сообщение от Improver Посмотреть сообщение
    микросхемы Д36, там отличия от оригинальной прошивки в байтах 09h и 0Ah, и это влияет на формирование сигнала CAS и WE на ВУ для младших адресов памяти, если не ошибаюсь.
    У меня сложилось впечатление, что заменой D36 изменяются временные характеристики. Еще они меняют байты 15h-17h, как мне кажется с той же целью. Но не могу сказать, что в уме способен точно промоделировать работу связки D36+D37

    - - - Добавлено - - -

    Цитата Сообщение от ivagor Посмотреть сообщение
    Еще они меняют байты 15h-17h, как мне кажется с той же целью.
    Прикол, если сравнивать со схемой с емкостной клавиатурой, то меняют, а если с герконовой - то так и было.

  7. #126

    Регистрация
    06.02.2018
    Адрес
    г. Волгоград
    Сообщений
    1,065
    Спасибо Благодарностей отдано 
    582
    Спасибо Благодарностей получено 
    471
    Поблагодарили
    253 сообщений
    Mentioned
    2 Post(s)
    Tagged
    0 Thread(s)

    По умолчанию

    Цитата Сообщение от ivagor Посмотреть сообщение
    Прикол, если сравнивать со схемой с емкостной клавиатурой, то меняют, а если с герконовой - то так и было.
    Кстати да, я сравнивал с Кишенёвской схемой, там отличий в этих байтах нет, а в Астраханской документации есть, нужно ещё дома глянуть свою бумажную документацию, из Волжского... С другой стороны, важнее не документация, а то, что там на самом деле было прошито.

    - - - Добавлено - - -

    А, понятно -- в Астраханской схеме видимо опечатка, если глянуть по единичкам в таблице, то там значения совсем не соответствуют написанным байтам, а совпадают со значениями "07", "17" и "15", как в Кишенёвской схеме.

  8. #127

    Регистрация
    07.08.2008
    Адрес
    г. Уфа
    Сообщений
    8,391
    Спасибо Благодарностей отдано 
    763
    Спасибо Благодарностей получено 
    2,367
    Поблагодарили
    1,317 сообщений
    Mentioned
    39 Post(s)
    Tagged
    0 Thread(s)

    По умолчанию

    У меня жесткий склероз, совсем недавно я уже замечал эти опечатки

    - - - Добавлено - - -

    С опечатками понятно, поэтому хочу вернуться к D36 и еще чуть расширить свое утверждение - что D36 влияет на временные характеристики, а на возможности замены озу вектора на внешнее влияет сигнал БЛК. Т.е. я клоню к тому, что аналог ERAM без замены D36 в принципе возможен (хотя не факт, что он нужен).

  9. #128

    Регистрация
    06.02.2018
    Адрес
    г. Волгоград
    Сообщений
    1,065
    Спасибо Благодарностей отдано 
    582
    Спасибо Благодарностей получено 
    471
    Поблагодарили
    253 сообщений
    Mentioned
    2 Post(s)
    Tagged
    0 Thread(s)

    По умолчанию

    На досуге поразмышлял по поводу использования двух КД на Векторе, думаю, надо обсудить... Какие вообще могут быть варианты, за исключением применения во всяких единичных демо?

    1. Пропатчить любой МДОС на использование "OUT 11h" вместо "OUT 10h" и запускать его со второго КД. В принципе, такой МДОС уже, кажется, был, но при этом не получится напрямую копировать инфу с одного КД на другой, только через дискеты и перезагрузку.
    2. Расширение объёма КД до 512кб (минус 16-32 кб на экран, 4кб на каталоги и 8кб на контрольные суммы). Можно пропатчить МДОС так, чтобы он объединял каталоги двух КД в один, и существующие МДОСы нормально продолжали работать с первым КД. Но патч будет грандиозным.
    3. Сделать отдельный МДОС с двумя буквами для двух КД. Или даже МДОС, который можно сконфигурировать под любое имеющееся железо. Интересно, но сложно.
    4. Пропатчить любой МДОС на использование экранной области со второго КД. Не сложный в реализации вариант, но со своими минусами.
    5. Написать программку, которая запускается под любым ДОСом и позволяет копировать инфу между двумя КД, запускать файлы со второго КД и т.д. Пожалуй, наиболее универсальный вариант, но менее удобный, как мне кажется.

    Какое направление лучше выбрать? Может есть ещё варианты?

  10. #129

    Регистрация
    20.06.2007
    Адрес
    С.-Петербург
    Сообщений
    4,299
    Спасибо Благодарностей отдано 
    1,030
    Спасибо Благодарностей получено 
    813
    Поблагодарили
    484 сообщений
    Mentioned
    26 Post(s)
    Tagged
    0 Thread(s)

    По умолчанию

    Если скорее сделать, то лучше просто утилиту.

    Если проект века, то я за полное перелопачивание МДОС, потому что это открывает возможности для добавления других новых устройств. SD карты, консоль на компорту с полным отключением экрана итд.
    Больше игр нет

  11. #130

    Регистрация
    27.10.2013
    Адрес
    г. Кишинев, Молдова
    Сообщений
    517
    Спасибо Благодарностей отдано 
    203
    Спасибо Благодарностей получено 
    50
    Поблагодарили
    27 сообщений
    Mentioned
    1 Post(s)
    Tagged
    0 Thread(s)

    По умолчанию

    Кстати... помоему мне попался заводской корпус от этого КД 256К:

    Последний раз редактировалось crackintosh; 04.09.2019 в 07:22.

Страница 13 из 19 ПерваяПервая ... 91011121314151617 ... ПоследняяПоследняя

Информация о теме

Пользователи, просматривающие эту тему

Эту тему просматривают: 1 (пользователей: 0 , гостей: 1)

Похожие темы

  1. ПК8000 - Софт: Старый и Новый
    от ivagor в разделе ПК8000
    Ответов: 344
    Последнее: 08.11.2025, 06:55
  2. Старый-Новый Язык Noahsoft PL65
    от ezswift в разделе Atari
    Ответов: 25
    Последнее: 19.04.2023, 09:32
  3. Новый старый ZX-Next: сборка, тестирование, производство.
    от ZXFanat в разделе Несортированное железо
    Ответов: 51
    Последнее: 01.10.2011, 08:41
  4. про новый-старый спектрум
    от xailar в разделе ZX Концепции
    Ответов: 3
    Последнее: 06.12.2010, 10:42
  5. ПК8000 - Квазидиск
    от Mick в разделе ПК8000
    Ответов: 86
    Последнее: 13.10.2008, 19:17

Ваши права

  • Вы не можете создавать новые темы
  • Вы не можете отвечать в темах
  • Вы не можете прикреплять вложения
  • Вы не можете редактировать свои сообщения
  •