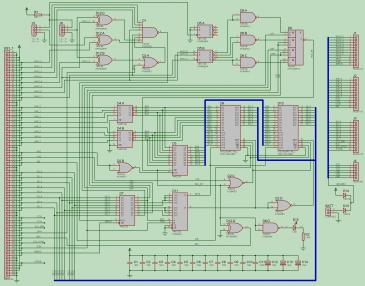
Вот проверенная работающая схема КД:
Изменения по отношению к предыдущей версии:
- заменена микросхема Д4 на 74АВТ240
- вернул блокировку сигнала CAS -- на ошибки КД это никак не влияет, но пригодится при совместной работе с другими дисками.
Архив со схемой, разводкой платы и гербер-архивом платы, урезанной до 100х94мм: kd_sram11_2.7z
- - - Добавлено - - -
Меня это не сильно пугает. Понадобится дисковод -- сделаю потом...Кстати, появилась ещё пара идей, чем заняться в выходные: во-первых, подключить батарейку к памяти КД, чтобы не терять данные при выключении, разводка-то уже вся есть. Думаю, для начала попробовать простую CR2032. Во-вторых, попробовать подключить второй КД к первому. Можно сделать его так, чтобы работал только в режиме "стек" -- замены ОЗУ хватит и с одного диска. Естественно, надо будет что-то придумывать с ОС, или написать свою програмку-копировщик с одного КД на другой.
Тоже интересная идея. А начать её можно с драйвера FAT для Вектора, чтобы можно было отформатированные на PC дискетки читать, а потом уже переходить к SD... Это если не делать обращение к SD аппаратным, эмулирующим ту же дискету.У меня еще были тайные помыслы сделать простой адаптер SD-карт. Чтобы он был железно прост и потому легко повторим. Опять же, блаженные пуристы, не зная ничего про контроллер флеша в SD-карте, будут думать, что их дисковод не сложнее их компьютера (спойлер: все равно они будут заблуждаться). А со стороны Вектора написать для него драйвер для МикроДОС-а и, может быть, загрузчик. Но я даже не пробовал задуматься, что на самом деле потребуется для такого проекта.





Кстати, появилась ещё пара идей, чем заняться в выходные: во-первых, подключить батарейку к памяти КД, чтобы не терять данные при выключении, разводка-то уже вся есть. Думаю, для начала попробовать простую CR2032. Во-вторых, попробовать подключить второй КД к первому. Можно сделать его так, чтобы работал только в режиме "стек" -- замены ОЗУ хватит и с одного диска. Естественно, надо будет что-то придумывать с ОС, или написать свою програмку-копировщик с одного КД на другой.
Ответить с цитированием
Размещение рекламы на форуме способствует его дальнейшему развитию 
