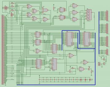
Нашёл небольшой косяк в своей схеме КД: если попытаться присоединить два и более КД к Вектору, то они работать не будут. Причина в D12.D, выходы этой микросхемы нельзя объединять по схеме "монтажное И", для этого требуется микросхема с открытым коллектором на выходе. Можно, конечно, заменить 74HC86 (кр1564лп5) на 74ALS136 (кр1533лп12), подтянув к плюсу все четыре её выхода, но я решил пойти другим путём, а именно для сигнала БЛК использовать одиночный буфер SN74LVC1G07DBVR, а микросхему D12 оставить только для выбора адреса КД. Впаял этот буфер "на соплях" с предыдущий вариант схемы диска -- всё работает. Вот обновлённая схема:
И архив со схемой, разводкой платы и гербер-архивом для изготовления: kd_sram12.7z
Примечание: На втором и всех последующих подключаемых квази-дисках сопротивление R3 ставить не обязательно.




Ответить с цитированием