Важная информация

User Tag List

Страница 12 из 19 ПерваяПервая ... 8910111213141516 ... ПоследняяПоследняя
Показано с 111 по 120 из 190

Тема: Новый старый квазидиск

  1. #111

    Регистрация
    06.02.2018
    Адрес
    г. Волгоград
    Сообщений
    1,070
    Спасибо Благодарностей отдано 
    588
    Спасибо Благодарностей получено 
    472
    Поблагодарили
    254 сообщений
    Mentioned
    2 Post(s)
    Tagged
    0 Thread(s)

    По умолчанию

    Цитата Сообщение от VadaOm Посмотреть сообщение
    в 1996 году В. Шашков разрабатывал пакет драйверов "Unidrive" для работы с расширенным электронным диском и другой периферией, но так и не сделал выпустил только бета версию.
    В архиве драйвера только для дисплея и принтеров, я правильно понял?

  2. #112

    Регистрация
    07.08.2008
    Адрес
    г. Уфа
    Сообщений
    8,424
    Спасибо Благодарностей отдано 
    768
    Спасибо Благодарностей получено 
    2,374
    Поблагодарили
    1,322 сообщений
    Mentioned
    39 Post(s)
    Tagged
    0 Thread(s)

    По умолчанию

    Только для принтера.

  3. #113

    Регистрация
    30.05.2018
    Адрес
    г. Омск
    Сообщений
    9
    Спасибо Благодарностей отдано 
    0
    Спасибо Благодарностей получено 
    1
    Поблагодарили
    1 сообщение
    Mentioned
    0 Post(s)
    Tagged
    0 Thread(s)

    По умолчанию

    Идея была хорошая. Чем начинать с нуля, можно его продолжить.

  4. #114

    Регистрация
    06.02.2018
    Адрес
    г. Волгоград
    Сообщений
    1,070
    Спасибо Благодарностей отдано 
    588
    Спасибо Благодарностей получено 
    472
    Поблагодарили
    254 сообщений
    Mentioned
    2 Post(s)
    Tagged
    0 Thread(s)

    По умолчанию

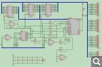
    Я уже тут публиковал схему IDE-контроллера, и, как продолжение, не заводя новой темы, сообщаю, что собрал его.
    Правда, есть небольшие изменения в схеме:
    - Вместо КР1533ИР23 использовал КР1533ИР37. Они по функционалу и характеристикам полностью идентичны, но у ИР37 входы/выходы располагаются на разных сторонах корпуса, что существенно упрощает разводку платы.
    - Немного "перетасовал" выходы микросхем, также для улучшения разводки.
    - Убрал лишние сопротивления, добавил светодиод.
    - На линии RESET поставил джампер и, как оказалось, не зря -- тут в форуме часто упоминалось, что эту линию иногда лучше разорвать, и мне также пришлось это сделать.

    Вот итоговая схема:


    И архив с исходными файлами и гербером для изготовления платы (вторая версия): kd_sram_hdd2.7z

    Подключил плату с диском к контроллеру КД вторым слоем:

    Нажмите на изображение для увеличения. 

Название:	IMG_20190710_223148~.jpg 
Просмотров:	1281 
Размер:	99.6 Кб 
ID:	69528

    В связи с тем, что схема контроллера IDE, фактически, не имеет отличий от стандарта, да и ПО используется всё то же, все глюки, озвученные тут в форуме присутствуют, тест HDD выдаёт некоторые ошибки, но система с диска грузится, диски подключаются, файлы запускаются:

    Нажмите на изображение для увеличения. 

Название:	IMG_20190710_220738~.jpg 
Просмотров:	1302 
Размер:	60.6 Кб 
ID:	69529 Нажмите на изображение для увеличения. 

Название:	IMG_20190710_222751~.jpg 
Просмотров:	1264 
Размер:	34.7 Кб 
ID:	69530 Нажмите на изображение для увеличения. 

Название:	IMG_20190710_222926~.jpg 
Просмотров:	1244 
Размер:	30.5 Кб 
ID:	69531

    P.S. На диск уже был заранее залит образ, так что форматирование и инициализацию на Векторе не делал.

  5. #115

    Регистрация
    20.06.2007
    Адрес
    С.-Петербург
    Сообщений
    4,324
    Спасибо Благодарностей отдано 
    1,037
    Спасибо Благодарностей получено 
    820
    Поблагодарили
    491 сообщений
    Mentioned
    26 Post(s)
    Tagged
    0 Thread(s)

    По умолчанию

    Цитата Сообщение от Improver Посмотреть сообщение
    Убрал лишние сопротивления
    Тебе пора в команду дизайнеров Raspberry Pi

    Кайфовая конструкция! Спасибо, что всё публикуешь.
    Больше игр нет

  6. #116

    Регистрация
    07.08.2008
    Адрес
    г. Уфа
    Сообщений
    8,424
    Спасибо Благодарностей отдано 
    768
    Спасибо Благодарностей получено 
    2,374
    Поблагодарили
    1,322 сообщений
    Mentioned
    39 Post(s)
    Tagged
    0 Thread(s)

    По умолчанию

    Такое конструктивное исполнение вроде впервые для вектора и скорее всего это проще и практичнее, чем EPOS, респект.

  7. #117

    Регистрация
    06.02.2018
    Адрес
    г. Волгоград
    Сообщений
    1,070
    Спасибо Благодарностей отдано 
    588
    Спасибо Благодарностей получено 
    472
    Поблагодарили
    254 сообщений
    Mentioned
    2 Post(s)
    Tagged
    0 Thread(s)

    По умолчанию

    svofski, ivagor, спасибо за одобрение.

    Цитата Сообщение от ivagor Посмотреть сообщение
    это проще и практичнее, чем EPOS
    Может быть, но используемые тут "штырьково-дырочные" разъёмы имеют свои минусы -- необходимость центрирования штырьков при сборке, достаточно большое усилие при разборке и т.д. А если не принимать в расчёт разъёмы, то EPOS ещё имеет буферы по управляющим каналам и ШАВВ, может быть имеет смысл сделать также, хотя используемые микросхемы серий КР1564 и КР1531 потребляют на входе в десятки раз меньшие токи, чем КР155 и КР555.

  8. #118

    Регистрация
    07.08.2008
    Адрес
    г. Уфа
    Сообщений
    8,424
    Спасибо Благодарностей отдано 
    768
    Спасибо Благодарностей получено 
    2,374
    Поблагодарили
    1,322 сообщений
    Mentioned
    39 Post(s)
    Tagged
    0 Thread(s)

    По умолчанию

    Мне кажется, что между таким конструктивом и EPOS есть разделение по сфере применения. Для "старых", классических устройств - EPOS. А для новых - проще такой вариант. При этом скорее всего будут использоваться новые (если сравнивать с 155) серии микросхем и ограничением на количество подключаемых плат может стать даже не нагрузочная способность, а механическая прочность. Сложно судить по фотографии, но создается впечатление, что платы 4 такого размера скорее всего можно подключить друг за другом.

  9. #119

    Регистрация
    22.02.2014
    Адрес
    г. Курган
    Сообщений
    1,714
    Спасибо Благодарностей отдано 
    275
    Спасибо Благодарностей получено 
    320
    Поблагодарили
    223 сообщений
    Mentioned
    1 Post(s)
    Tagged
    0 Thread(s)

    По умолчанию

    Цитата Сообщение от Improver Посмотреть сообщение
    Я уже тут публиковал схему IDE-контроллера, и, как продолжение, не заводя новой темы, сообщаю, что собрал его. ...
    А через IDE-контроллер не вся шина "ВУ" передаётся на следующее устройство, чет контактов маловато, или остаток шины в верхней части платы?

  10. #120

    Регистрация
    06.02.2018
    Адрес
    г. Волгоград
    Сообщений
    1,070
    Спасибо Благодарностей отдано 
    588
    Спасибо Благодарностей получено 
    472
    Поблагодарили
    254 сообщений
    Mentioned
    2 Post(s)
    Tagged
    0 Thread(s)

    По умолчанию

    Цитата Сообщение от KTSerg Посмотреть сообщение
    А через IDE-контроллер не вся шина "ВУ" передаётся на следующее устройство, чет контактов маловато, или остаток шины в верхней части платы?
    Передаётся вся шина, на фото сверху один разъём на 12 контактов и снизу два таких же, плюс шестиконтактный разъём на питание. На этом фото, может, разъёмы будут виднее:

    Нажмите на изображение для увеличения. 

Название:	IMG_20190413_210025~.jpg 
Просмотров:	1215 
Размер:	99.0 Кб 
ID:	69553

    Хотя линии ШАП, как я понимаю, нигде, кроме КД не задействованы, через плату контроллера IDE передаются и они.

Страница 12 из 19 ПерваяПервая ... 8910111213141516 ... ПоследняяПоследняя

Информация о теме

Пользователи, просматривающие эту тему

Эту тему просматривают: 1 (пользователей: 0 , гостей: 1)

Похожие темы

  1. ПК8000 - Софт: Старый и Новый
    от ivagor в разделе ПК8000
    Ответов: 344
    Последнее: 08.11.2025, 06:55
  2. Старый-Новый Язык Noahsoft PL65
    от ezswift в разделе Atari
    Ответов: 25
    Последнее: 19.04.2023, 09:32
  3. Новый старый ZX-Next: сборка, тестирование, производство.
    от ZXFanat в разделе Несортированное железо
    Ответов: 51
    Последнее: 01.10.2011, 08:41
  4. про новый-старый спектрум
    от xailar в разделе ZX Концепции
    Ответов: 3
    Последнее: 06.12.2010, 10:42
  5. ПК8000 - Квазидиск
    от Mick в разделе ПК8000
    Ответов: 86
    Последнее: 13.10.2008, 19:17

Ваши права

  • Вы не можете создавать новые темы
  • Вы не можете отвечать в темах
  • Вы не можете прикреплять вложения
  • Вы не можете редактировать свои сообщения
  •