User Tag List

Страница 5 из 6 ПерваяПервая 123456 ПоследняяПоследняя
Показано с 41 по 50 из 51

Тема: Реплика Apple II , CFFA, Mockingboard , Z80Card

  1. #41

    Регистрация
    26.01.2018
    Адрес
    г. Долгопрудный
    Сообщений
    979
    Спасибо Благодарностей отдано 
    225
    Спасибо Благодарностей получено 
    117
    Поблагодарили
    80 сообщений
    Mentioned
    1 Post(s)
    Tagged
    0 Thread(s)

    По умолчанию

    Какой из файлов шить в знакогенератор?


  2. #42

    Регистрация
    03.09.2019
    Адрес
    г. Калуга
    Сообщений
    182
    Спасибо Благодарностей отдано 
    13
    Спасибо Благодарностей получено 
    38
    Поблагодарили
    32 сообщений
    Mentioned
    0 Post(s)
    Tagged
    0 Thread(s)

    По умолчанию

    да, оно.
    еще более подробный вариант: "W. Gayler - The Apple II Circuit Description.pdf"
    со 108-й страницы там текстовый режим описан.

    древняя память капризна к последовательности появления питаний, я сделал так: мелкая платка, на ней dc-dc, из +12в делает -12 и потом на 79L05 -5, -12 через оптрон и мосфит включают +12 на еще один dc-dc, он делает +5в.
    в итоге - появляются на плате эппла сперва+12, потом -12 и -5, потом +5. выключаются в обратной последовательности. делал из того, что под руками нашлось.
    Нажмите на изображение для увеличения. 

Название:	2022-01-27_22-38-40.jpg 
Просмотров:	102 
Размер:	25.1 Кб 
ID:	76920
    сделано прорезкой, без затей...
    dc-dc на -12 только с 5в входом нашелся, перед ним lm7805 стоит. потребление по -12 и -5 мизерное, dc-dc мелкий одноватный.

    знакогенератор: 341-0036

    341-0028 16 Sector drive controller P6 ROM
    342-0033-A //c Monitor ROM $00 1985
    341-0036 ][plus character ROM
    341-0065-A Super Serial Card 1983
    342-0077-A IIGS ROM-00
    342-0077-B IIGS ROM-01 1987
    341-0080-B ProFile 5MB RW-Z8 1981
    341-0112-A Apple SCSI (non-HS) revision A firmware
    341-0112-B Apple SCSI (non-HS) revision B firmware
    341-0124-A IIGS Keyboard i8048
    342-0132 IIe (and //c) Keyboard ROM (USA) 1982
    342-0132-A IIe (and //c) Keyboard ROM (USA) 1982
    342-0132-B IIe (and //c) Keyboard ROM (USA) rev DVORAK, pad
    342-0132-C IIe (and //c) Keyboard ROM (USA)
    342-0132-D //c Keyboard ROM USA 1984
    342-0133-A IIe Video (Char Gen) ROM 1982
    342-0134-A IIe EF ROM 1982
    342-0135-A IIe CD ROM 1982
    342-0135-B " (identical) 1982
    341-0150-A IIe Keyboard ROM UK/usa 1982
    341-0151-A IIe Keyboard ROM deutsch/usa 1982
    341-0160-A IIe Video ROM UK/usa 1982
    341-0161-A IIe Video ROM deutsch/usa 1982
    341-0265-A //c USA Char Gen 1983
    342-0272-A //c Monitor ROM $FF (original) 1983
    342-0273-A //c, //e (enhanced) Char Gen UK
    342-0275-A //c, //e (enhanced) Char Gen deutsch 1983
    342-0303 //e (enhanced) EF ROM
    342-0304 //e (enhanced) CD ROM
    342-0349-A //e (platinum) CF ROM
    342-0372-A //e (enhanced) KB ROM deutsch/usa 1985
    341-0437-A Apple SCSI (non-HS) revision C firmware
    342-0445-A //c Monitor ROM $03 (memory expandable)
    341-0625-A //c plus Monitor ROM $05 1988
    341-0728 IIGS ROM 3 FC-FD (prototype)
    341-0729 IIGS ROM 3 FE-FF (prototype)
    341-0737 IIGS ROM 3 FC-FD 1989
    341-0748 IIGS ROM 3 FE-FF 1989
    341-0749 IIGS ROM 3 FE-FF (prototype)

    * Note: Use of "-00", "-DO", etc. suffixes (or no suffix)
    seems to vary radomly. For instance, an E8 ROM might be
    numbered 341-0014 or 341-0014-00 and have "E8" stamped
    elsewhere on the ROM.

    In most cases, this also seems to apply to "-A", "-B"
    suffixes (or having no suffix).
    Последний раз редактировалось Vasily_A; 27.01.2022 в 22:48.

    Этот пользователь поблагодарил Vasily_A за это полезное сообщение:

    Pluto(28.01.2022)

  3. #43

    Регистрация
    26.01.2018
    Адрес
    г. Долгопрудный
    Сообщений
    979
    Спасибо Благодарностей отдано 
    225
    Спасибо Благодарностей получено 
    117
    Поблагодарили
    80 сообщений
    Mentioned
    1 Post(s)
    Tagged
    0 Thread(s)

    По умолчанию

    Назвонил тестером две битых микросхемы: 74LS51, 74LS251.
    Найду замену, буду дальше пробовать..

  4. #44

    Регистрация
    26.01.2018
    Адрес
    г. Долгопрудный
    Сообщений
    979
    Спасибо Благодарностей отдано 
    225
    Спасибо Благодарностей получено 
    117
    Поблагодарили
    80 сообщений
    Mentioned
    1 Post(s)
    Tagged
    0 Thread(s)

    По умолчанию

    Замена картину не изменила
    Процессор тоже дохлый. Проверил на рабочем компе.
    Если ставлю рабочий проц то картинка такая



    - - - Добавлено - - -

    Поставил запасные 8T28
    Картинка поменялась. Без проца такая:



    Жаль, нет запасных 8T97, все остальное прогнал на тестере логики и поменял все подозрительные

  5. #45

    Регистрация
    03.09.2019
    Адрес
    г. Калуга
    Сообщений
    182
    Спасибо Благодарностей отдано 
    13
    Спасибо Благодарностей получено 
    38
    Поблагодарили
    32 сообщений
    Mentioned
    0 Post(s)
    Tagged
    0 Thread(s)

    По умолчанию

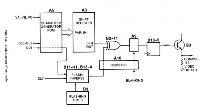
    я бы запускал так:
    синхросигнал есть, значит линейка счетчиков работает.
    вытаскиваем всю обвязку 6502, включая озу и пзу.
    берем описание, смотрим какие сигналы включают текстовый режим, проверяем на плате (они статичные, их проц меняет записью по определенному адресу)
    смотрим на перебор младших 3-х адресов ром знакогенератора А5 (строки символов).
    смотрим на выход знакогенератора
    смотрим на сериализатор А3 выхода знакогенератора в пиксели видеосигнала
    Нажмите на изображение для увеличения. 

Название:	2022-01-29_14-43-25.jpg 
Просмотров:	88 
Размер:	22.2 Кб 
ID:	76931
    надо добиться появления экрана, заполненного символами.
    потом можно уже запускать процессорную часть.
    Последний раз редактировалось Vasily_A; 29.01.2022 в 15:00.

  6. #46

    Регистрация
    26.01.2018
    Адрес
    г. Долгопрудный
    Сообщений
    979
    Спасибо Благодарностей отдано 
    225
    Спасибо Благодарностей получено 
    117
    Поблагодарили
    80 сообщений
    Mentioned
    1 Post(s)
    Tagged
    0 Thread(s)

    По умолчанию

    Где можно найти список деталей для Z80 CARD ?
    Микрушки есть, требуется мелочевка

  7. #46
    С любовью к вам, Yandex.Direct
    Размещение рекламы на форуме способствует его дальнейшему развитию

  8. #47

    Регистрация
    03.09.2019
    Адрес
    г. Калуга
    Сообщений
    182
    Спасибо Благодарностей отдано 
    13
    Спасибо Благодарностей получено 
    38
    Поблагодарили
    32 сообщений
    Mentioned
    0 Post(s)
    Tagged
    0 Thread(s)

    По умолчанию

    https://mirrors.apple2.org.za/Apple%...rd/Schematics/

    оно?

    есть еще в пдф, но прицепить файл форум не дает...

  9. #48

    Регистрация
    26.01.2018
    Адрес
    г. Долгопрудный
    Сообщений
    979
    Спасибо Благодарностей отдано 
    225
    Спасибо Благодарностей получено 
    117
    Поблагодарили
    80 сообщений
    Mentioned
    1 Post(s)
    Tagged
    0 Thread(s)

    По умолчанию

    Проверю.
    Спасибо!

  10. #49

    Регистрация
    24.05.2018
    Адрес
    г. Санкт-Петербург
    Сообщений
    82
    Спасибо Благодарностей отдано 
    5
    Спасибо Благодарностей получено 
    15
    Поблагодарили
    12 сообщений
    Mentioned
    0 Post(s)
    Tagged
    0 Thread(s)

    По умолчанию

    Кто собирал CFFA v1.2 от Павла, поделитесь, пожалуйста, прошивкой ПЗУ для процессора 6502.

    Автор на сайте выкладывает бинарник для 65C02 собранный древним ассемблером из 90х, а для процессора 6502 только исходник.

    Может кто-нибудь нашёл готовый рабочий BIN? Или справился с компиляцией (свежая версия сс65 не берёт, можно скомпилировать версией 2.13)



    Нашёл (версия прошивки 1.3):
    This EPROM includes all of the orignal version 1.2 code in the same location on the EPROM
    and also new 6502 specific code located at EPROM offset: $4000 and can be accessed by
    jumpering J6 as follows: A12 & A13 jumpers IN, A14 jumper OUT.
    Последний раз редактировалось Hyperborean; 15.03.2024 в 17:27. Причина: Новая информация

  11. #50

    Регистрация
    03.09.2019
    Адрес
    г. Калуга
    Сообщений
    182
    Спасибо Благодарностей отдано 
    13
    Спасибо Благодарностей получено 
    38
    Поблагодарили
    32 сообщений
    Mentioned
    0 Post(s)
    Tagged
    0 Thread(s)

    По умолчанию

    для Hyperborean, может еще кому пригодится:

    сатурн128 прошивка гал:
    SATURN128K_REBOOT-GAL22V10_NO-DMA.rar

    есть проекты посвежее:
    https://github.com/garrettsworkshop/RAM128

    появились еще новые проекты для а2, в том числе на rpi2040

    позже ссылки найду....

    Этот пользователь поблагодарил Vasily_A за это полезное сообщение:

    Pluto(22.03.2024)

Страница 5 из 6 ПерваяПервая 123456 ПоследняяПоследняя

Информация о теме

Пользователи, просматривающие эту тему

Эту тему просматривают: 1 (пользователей: 0 , гостей: 1)

Похожие темы

  1. [Поиск 1] Реплика
    от Daniil Chislov 86 в разделе Поиск
    Ответов: 58
    Последнее: 28.06.2024, 17:43
  2. Реплика ПК 11/16
    от MacBuster в разделе ДВК, УКНЦ
    Ответов: 687
    Последнее: 02.07.2019, 22:10
  3. Ответов: 12
    Последнее: 09.06.2018, 08:22
  4. Ответов: 14
    Последнее: 26.03.2016, 21:53
  5. Ответов: 6
    Последнее: 13.07.2015, 11:57

Ваши права

  • Вы не можете создавать новые темы
  • Вы не можете отвечать в темах
  • Вы не можете прикреплять вложения
  • Вы не можете редактировать свои сообщения
  •