User Tag List

Страница 6 из 30 ПерваяПервая ... 2345678910 ... ПоследняяПоследняя
Показано с 51 по 60 из 296

Тема: Harlequin 128k issue 2D сборка, наладка, подключение переферии

  1. #51

    Регистрация
    08.11.2015
    Адрес
    г. Луховицы, Московская обл.
    Сообщений
    838
    Спасибо Благодарностей отдано 
    59
    Спасибо Благодарностей получено 
    136
    Поблагодарили
    116 сообщений
    Mentioned
    0 Post(s)
    Tagged
    0 Thread(s)

    По умолчанию

    Цитата Сообщение от romancha Посмотреть сообщение
    при рабочей микрухе, щелчки при нажатии клавиш, бипер, музыка, все через один выход ?
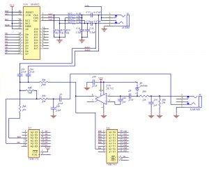
    да и даже магнитофон туда подмешан. Вот кусок audio схемы


    - - - Добавлено - - -

    Цитата Сообщение от romancha Посмотреть сообщение
    на ебее, 400-500 за 1 штучку, только доставка аж на февраль, капец
    Расчетная дата доставки, указанная на eBay, рассчитывается автоматом из заявленного способа доставки. Если, например, выбрана какая-нибудь Economy Shipping, то расчетная дата доставки будет 2 месяца, а если EMC то – 2 недели. Но в реальности Economy Shipping не значит, что посылка будет идти именно 2 месяца, продавец (в зависимости от цены лота, от его адекватности и т.п.) может отправить с нормальным отслеживаемым треком и тогда посылка может вполне дойти за пару недель.

    Некоторые хитрые китайцы на eBay ставят расчетное время доставки вообще более 60 дней, т.е. когда уже истекает время защиты покупателя и таким образом покупатель уже не может открыть спор на eBay
    Последний раз редактировалось r3d; 05.05.2019 в 14:34.

  2. #52

    Регистрация
    29.03.2017
    Адрес
    г. Чаплыгин
    Сообщений
    111
    Спасибо Благодарностей отдано 
    7
    Спасибо Благодарностей получено 
    3
    Поблагодарили
    1 сообщение
    Mentioned
    0 Post(s)
    Tagged
    0 Thread(s)

    По умолчанию

    Подскажите, ещё такой момент, а теоретически, без AY-38912, биппер должен клацать, при нажатии клавиш в Бейсике ? Просто его я так и не слышу(


    Отправлено с моего iPhone используя Tapatalk

  3. #53

    Регистрация
    28.02.2005
    Адрес
    Москва
    Сообщений
    2,246
    Спасибо Благодарностей отдано 
    995
    Спасибо Благодарностей получено 
    619
    Поблагодарили
    336 сообщений
    Mentioned
    3 Post(s)
    Tagged
    0 Thread(s)

    По умолчанию

    Обязан если динамик запаяли.

  4. #54

    Регистрация
    29.03.2017
    Адрес
    г. Чаплыгин
    Сообщений
    111
    Спасибо Благодарностей отдано 
    7
    Спасибо Благодарностей получено 
    3
    Поблагодарили
    1 сообщение
    Mentioned
    0 Post(s)
    Tagged
    0 Thread(s)

    По умолчанию

    Цитата Сообщение от SoftLight Посмотреть сообщение
    Обязан если динамик запаяли.
    Так он там же не запаивается, подключение через Jack. Как вообще подключать? По схеме Harlequin-> mini усилитель->динамик???


    Отправлено с моего iPhone используя Tapatalk

  5. #55

    Регистрация
    08.11.2015
    Адрес
    г. Луховицы, Московская обл.
    Сообщений
    838
    Спасибо Благодарностей отдано 
    59
    Спасибо Благодарностей получено 
    136
    Поблагодарили
    116 сообщений
    Mentioned
    0 Post(s)
    Tagged
    0 Thread(s)

    По умолчанию

    Цитата Сообщение от romancha Посмотреть сообщение
    По схеме Harlequin-> mini усилитель->динамик
    Именно так, ибо без усилителя там ничего не услышишь. У меня что-то типа этого

    https://www.aliexpress.com/item/TDA2...799830295.html
    Последний раз редактировалось r3d; 26.11.2018 в 01:44.

  6. #56

    Регистрация
    29.03.2017
    Адрес
    г. Чаплыгин
    Сообщений
    111
    Спасибо Благодарностей отдано 
    7
    Спасибо Благодарностей получено 
    3
    Поблагодарили
    1 сообщение
    Mentioned
    0 Post(s)
    Tagged
    0 Thread(s)

    По умолчанию

    Цитата Сообщение от r3d Посмотреть сообщение
    Именно так, ибо без усилителя там ничего не услышишь. У меня что-то типа этого

    https://www.aliexpress.com/item/TDA2...799830295.html
    Спасибо за содержательные ответы) извиняюсь за бестолковость, ещё раз вернусь к вопросу, без микросхемы AY-38912, биппер судя по схеме ( сигнал spkr U7) должен пищать в динамике?


    Отправлено с моего iPhone используя Tapatalk

  7. #57

    Регистрация
    08.11.2015
    Адрес
    г. Луховицы, Московская обл.
    Сообщений
    838
    Спасибо Благодарностей отдано 
    59
    Спасибо Благодарностей получено 
    136
    Поблагодарили
    116 сообщений
    Mentioned
    0 Post(s)
    Tagged
    0 Thread(s)

    По умолчанию

    Цитата Сообщение от romancha Посмотреть сообщение
    без микросхемы AY-38912, биппер судя по схеме ( сигнал spkr U7) должен пищать в динамике?
    Совершенно верно. И с AY и без AY на разъеме Audio, J5 будет присутствовать звук бипера (звук при нажатии клавиш, "биперный звук" в играх и т.п.).
    Последний раз редактировалось r3d; 26.11.2018 в 09:17.

  8. #58

    Регистрация
    28.02.2005
    Адрес
    Москва
    Сообщений
    2,246
    Спасибо Благодарностей отдано 
    995
    Спасибо Благодарностей получено 
    619
    Поблагодарили
    336 сообщений
    Mentioned
    3 Post(s)
    Tagged
    0 Thread(s)

    По умолчанию

    Да точно бипера в 128k на плате нет, я просто и 48k и 128k собирал давно и перепутал. В любом случае, на аудиовыход бипер подмешивается без всякой ay. Можно нашники воткнуть, никакой усилитель будет не нужен.

  9. #59

    Регистрация
    18.11.2017
    Адрес
    д. Повадино, Московская обл.
    Сообщений
    169
    Спасибо Благодарностей отдано 
    63
    Спасибо Благодарностей получено 
    29
    Поблагодарили
    11 сообщений
    Mentioned
    1 Post(s)
    Tagged
    0 Thread(s)

    По умолчанию

    Сегодня завершил сборку версии 2D , плату заказывал у Виталия(MV1971).
    Попробую запустить на серии 1533 с 74hc Запаял кварц на 14мГц не посмотрев что в этой версии требуется кварц на 28.375мГц Не запускается в итоге ..

    Может кто знает где в Митино на радио рынке можно прикупить кварц на 28.375мГц? , номинал не стандартный.. думаю не легко будет найти.

    Нажмите на изображение для увеличения. 

Название:	DSCN0837.jpg 
Просмотров:	246 
Размер:	101.3 Кб 
ID:	67058
    Нажмите на изображение для увеличения. 

Название:	DSCN0841.jpg 
Просмотров:	360 
Размер:	74.0 Кб 
ID:	67059


    ZX Evolution rev C4

  10. #60

    Регистрация
    27.02.2005
    Адрес
    москва
    Сообщений
    14,295
    Записей в дневнике
    1
    Спасибо Благодарностей отдано 
    203
    Спасибо Благодарностей получено 
    1,459
    Поблагодарили
    949 сообщений
    Mentioned
    18 Post(s)
    Tagged
    0 Thread(s)

    По умолчанию

    Цитата Сообщение от stepmotor Посмотреть сообщение
    номинал не стандартный.. думаю не легко будет найти.
    есть в магазине кварц (при заводе)
    http://www.quartz1.com

Страница 6 из 30 ПерваяПервая ... 2345678910 ... ПоследняяПоследняя

Информация о теме

Пользователи, просматривающие эту тему

Эту тему просматривают: 1 (пользователей: 0 , гостей: 1)

Похожие темы

  1. Гамма-2 - сборка и наладка
    от CodeMaster в разделе Несортированное железо
    Ответов: 72
    Последнее: 16.10.2023, 23:26
  2. Superfo Harlequin 128K
    от stepmotor в разделе Зарубежные модели
    Ответов: 16
    Последнее: 06.03.2019, 09:50
  3. Harlequin 128K Rev. 2D и его Kempson Joystick Port
    от nihirash в разделе Зарубежные модели
    Ответов: 2
    Последнее: 18.03.2018, 19:34
  4. Сборка и наладка программатора
    от Asd1995sse в разделе Для начинающих
    Ответов: 20
    Последнее: 23.12.2011, 20:56
  5. Гамма 2А - сборка и наладка
    от CodeMaster в разделе Несортированное железо
    Ответов: 12
    Последнее: 27.08.2010, 10:20

Ваши права

  • Вы не можете создавать новые темы
  • Вы не можете отвечать в темах
  • Вы не можете прикреплять вложения
  • Вы не можете редактировать свои сообщения
  •