Важная информация

User Tag List

Страница 2 из 2 ПерваяПервая 12
Показано с 11 по 15 из 15

Тема: Модуль батарейного СОЗУ 64 Кбайт, частично совместимый с М1809РУ1

  1. #11

    Регистрация
    06.12.2017
    Адрес
    г. Москва
    Сообщений
    1,724
    Спасибо Благодарностей отдано 
    167
    Спасибо Благодарностей получено 
    406
    Поблагодарили
    257 сообщений
    Mentioned
    11 Post(s)
    Tagged
    0 Thread(s)

    По умолчанию

    Цитата Сообщение от MM Посмотреть сообщение
    Для БК11/М - 400 т. рег-рег по чтению против ~262 т. рег-рег в заводском варианте с 565РУ5.
    Для БК0010 - 300 т. рег/рег по чтению против ~220 т. рег-рег с 565РУ6.
    Существенный прирост!

    скорость записи в графическое ДОЗУ БК не повышается.
    Да, с экранной памятью у БК всё плохо, основные тормоза из-за этого
    manwe.pdp-11.ru

  2. #12

    Регистрация
    06.12.2017
    Адрес
    г. Москва
    Сообщений
    1,724
    Спасибо Благодарностей отдано 
    167
    Спасибо Благодарностей получено 
    406
    Поблагодарили
    257 сообщений
    Mentioned
    11 Post(s)
    Tagged
    0 Thread(s)

    По умолчанию

    Не нашёл отдельную тему про тесты производительности, поэтому напишу здесь.

    Запустил из ПЗУ БК-0011М запись на магнитофон (EMT 115). В начале идёт настроечный тон определённой частоты.
    Скопировал программу, выдающую этот тон, в дополнительное статическое ОЗУ контроллера СМК. Запустил. Звучит выше.
    Частота отличается примерно на 6.1%. Проверил на заводской БК и на современной реплике.

    Таким образом, статическое ОЗУ работает быстрее, чем ПЗУ.¯\_(ツ)_/¯

    Измерил число тактов процессора, соответствующее периоду волны. Для статического ОЗУ это 1246 тактов, что при частоте процессора 4 МГц соответствует звуку 3210,27 Гц. Синтезировал такой сигнал, сравнил с записанным с БК - совпадает. А период волны, выдаваемый программой в ПЗУ, измерить в тактах не удаётся. Поэтому считаем приблизительно: уменьшением на 6.1% получаем частоту около 3026 Гц. На слух весьма близко с звучащим из БК.
    Последний раз редактировалось Manwe; 05.04.2019 в 13:43.
    manwe.pdp-11.ru

  3. #13

    Регистрация
    20.04.2013
    Адрес
    г. Павловский Посад
    Сообщений
    4,246
    Спасибо Благодарностей отдано 
    498
    Спасибо Благодарностей получено 
    557
    Поблагодарили
    436 сообщений
    Mentioned
    42 Post(s)
    Tagged
    0 Thread(s)

    По умолчанию

    Макетик модуля СОЗУ для отладочных целей. Может временно заменять ППЗУ, для МС1201.02 и БКшек.
    Желающие могут заказать разводку 4-слойки размером 49 х 49 миллиметров.



    Назначение выключателей :
    S1.1 - включено - разрешение чтения
    S1.2 - включено - запрет выборки адресов 000000-017777
    S1.3 - включено - запрет выборки адресов 020000-037777
    S1.4 - включено - запрет выборки адресов 040000-057777
    S1.5 - включено - запрет выборки адресов 060000-077777
    S1.6 - включено - запрет выборки адресов 100000-117777
    S1.7 - включено - запрет выборки адресов 120000-137777
    S1.8 - включено - запрет выборки адресов 140000-157777

    S2.1 - включено - запись разрешена
    S2.2 - включено - запрет выборки адресов 174000-175777
    S2.3 - включено - запрет выборки адресов 172000-173777
    S2.4 - включено - запрет выборки адресов 170000-171777
    S2.5 - включено - запрет выборки адресов 166000-167777
    S2.6 - включено - запрет выборки адресов 164000-165777
    S2.7 - включено - запрет выборки адресов 162000-163777
    S2.8 - включено - запрет выборки адресов 160000-161777

    Подстроечный резистор - настраивается быстродействие СОЗУ, в рамках 100 нс ... ~~5 мкс.
    Измеренный ток хранения при напряжении батареи 3.80 вольт - порядка 5 мка для быстрых СОЗУ 12 нс, для СОЗУ на 70+ нс - ток будет порядка 1 мка.

    Возможная дислокация ЭБ на 4СПП 49х49 :



    Вариант, оптимизированный для БК11/М и блока КНГМД - расстояние от 12 выв. колодки К573РФ3 до края платы ( корпуса ) БК11/М 11.5 миллиметров.
    Последний раз редактировалось MM; 01.01.2024 в 20:22.
    Блог : http://collectingrd.kxk.ru/ . В ЛС прошу не писать, все сообщения MMTEMA@MAIL.RU

  4. #14

    Регистрация
    20.04.2013
    Адрес
    г. Павловский Посад
    Сообщений
    4,246
    Спасибо Благодарностей отдано 
    498
    Спасибо Благодарностей получено 
    557
    Поблагодарили
    436 сообщений
    Mentioned
    42 Post(s)
    Tagged
    0 Thread(s)

    По умолчанию

    Упрощенный вариант МСОЗУ-2 , возможная компоновка 4СПП 49х49 :


    Схема МСОЗУ-2 ( упрощенная ) :



    Основное назначение МСОЗУ - отладка программ для последующей записи в ППЗУ, например К1801РР1.
    При подключении проводочков DOUT и WTBT может выполнять функции ОЗУ на плате МС1201.02.

    Приглашаются спонсоры проекта.
    Последний раз редактировалось MM; 03.12.2024 в 23:32.
    Блог : http://collectingrd.kxk.ru/ . В ЛС прошу не писать, все сообщения MMTEMA@MAIL.RU

  5. #15

    Регистрация
    20.04.2013
    Адрес
    г. Павловский Посад
    Сообщений
    4,246
    Спасибо Благодарностей отдано 
    498
    Спасибо Благодарностей получено 
    557
    Поблагодарили
    436 сообщений
    Mentioned
    42 Post(s)
    Tagged
    0 Thread(s)

    По умолчанию

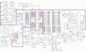
    Вариант Э3 специально для БКшки :

    Позволяет держать дамп 019 ПЗУ в адресах 160000-177577.
    И подойдет для отладки дампов 017, 018, 1285, 106, 107, 108 ПЗУ.

    Последний раз редактировалось MM; 15.04.2025 в 14:14.
    Блог : http://collectingrd.kxk.ru/ . В ЛС прошу не писать, все сообщения MMTEMA@MAIL.RU

Страница 2 из 2 ПерваяПервая 12

Информация о теме

Пользователи, просматривающие эту тему

Эту тему просматривают: 1 (пользователей: 0 , гостей: 1)

Похожие темы

  1. Ответов: 83
    Последнее: 29.04.2020, 15:50
  2. Ответов: 2
    Последнее: 15.09.2018, 08:42
  3. Ответов: 7
    Последнее: 08.02.2018, 19:03
  4. ОЗУ 512 Кбайт (КР1810ВТ3 + 16 КР565РУ7)
    от Savoj в разделе Поиск
    Ответов: 35
    Последнее: 17.05.2016, 06:31
  5. Ответов: 93
    Последнее: 03.10.2015, 21:44

Ваши права

  • Вы не можете создавать новые темы
  • Вы не можете отвечать в темах
  • Вы не можете прикреплять вложения
  • Вы не можете редактировать свои сообщения
  •