Давно хотел закрыть вопрос по перепутанной скважности прямоугольных каналов Денди (25% и 50% попутаны местами). Данный дефект видимо был намеренно добавлен производителями чипов в те далёкие годы, чтобы тем самым избежать судебных тяжб с правообладателем патента. Львиная доля пиратских APU содержат данный глюк скважности, из известных это UMC 6527P и Хуалон HA6527P. Но не только чипы региона PAL имеют эту особенность, но и NTSC чипы UMC6527. Тогда как в чипах ТА03 (предположительно производства SIS) данный глюк сважности не наблюдается.
За основу реверса были взяты изображения чипа Хуалон HA6527P сделанные @org. Они находятся тут: https://drive.google.com/drive/folde...QiMw5SDT6gqRwn
Фото данного чипа без особых проблем позволяет просмотреть топологию интересующего участка даже без снятия металла. Нужен определенный опыт в этом деле разумеется![]()
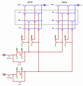
В результате было найдено, что мультиплексор скважности имеет перепутанный порядок управляющих сигналов с регистра управления скважностью и управляющие сигналы для 25% стали похожи на 50% и наоборот.
Такое также можно легко получить, просто перепутав в регистре управления сважностью D6 и D7.
2A03G
D6 D7
12.5% 0 0
25% 1 0
50% 0 1
75% 1 1
HA6527P
D6 D7
12.5% 0 0
25% 0 1
50% 1 0
75% 1 1
вот изображения топологии и транзисторная схема данного участка прямоугольного канала:
![]()


Ответить с цитированием
Размещение рекламы на форуме способствует его дальнейшему развитию 

