Уважаемые схемотехники, прошу поделиться идеями.
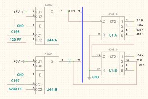
Имеется МС1201.03, Т4 которой имеет свойство проходить ( без ECC ) только на некотрых частотах, а на смежных - сыпать выпавшими битами ДОЗУ. Генератор частот - внешний, выход с 530ТВ9.
Примерный расклад :
4 мгц - тест проходит
4.5 - ошибки
5 мгц - тест проходит
5.5 мгц - ошибки.
Диаграммы МПИ и слаботочной МПИ, измеренные низкочастотным С1-94 ( до ~12 мгц крайний макс. ) - похожи на хорошие.
Самодельный примитивный ЛА показывает значительный звонок почти на всех сигналах, особенно при множестве уровней МПИ в районе 0в.




Ответить с цитированием
Размещение рекламы на форуме способствует его дальнейшему развитию 
