Важная информация

User Tag List

Показано с 1 по 6 из 6

Тема: Особенности применения мелких ИС с светодиодами.

  1. #1

    Регистрация
    20.04.2013
    Адрес
    г. Павловский Посад
    Сообщений
    4,246
    Спасибо Благодарностей отдано 
    498
    Спасибо Благодарностей получено 
    557
    Поблагодарили
    436 сообщений
    Mentioned
    42 Post(s)
    Tagged
    0 Thread(s)

    По умолчанию Особенности применения мелких ИС с светодиодами.

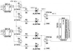
    Уважаемые элекронщики, разрешите поинтересоваться Вашим мнением о подключении светика АЛ307ВМ по схеме :

    Реально ли получить ток через R1 хотя бы 15 ма ?
    Или надо ставить усилители выхода 1564ТМ5 - транзисторы или 1564АП3 ?
    Блог : http://collectingrd.kxk.ru/ . В ЛС прошу не писать, все сообщения MMTEMA@MAIL.RU

  2. #1
    С любовью к вам, Yandex.Direct
    Размещение рекламы на форуме способствует его дальнейшему развитию

  3. #2

    Регистрация
    30.08.2010
    Адрес
    Санкт-Петербург
    Сообщений
    1,263
    Спасибо Благодарностей отдано 
    53
    Спасибо Благодарностей получено 
    200
    Поблагодарили
    163 сообщений
    Mentioned
    2 Post(s)
    Tagged
    0 Thread(s)

    По умолчанию

    Судя по даташиту без усилителя нельзя: https://www.chipfind.ru/datasheet/pd...pp/1564tm2.pdf

    Этот пользователь поблагодарил krotan за это полезное сообщение:

    shapipovo(22.08.2020)

  4. #3

    Регистрация
    20.04.2013
    Адрес
    г. Павловский Посад
    Сообщений
    4,246
    Спасибо Благодарностей отдано 
    498
    Спасибо Благодарностей получено 
    557
    Поблагодарили
    436 сообщений
    Mentioned
    42 Post(s)
    Tagged
    0 Thread(s)

    По умолчанию

    Провел измерения.
    Результат :
    1. АЛ307ВМ ( зел. ) Очень тусклые при токе 20 ма. Прямое напряжение на светике - 1.98 в., и почти не меняется при изменении тока 10...22 ма.
    2. Макс. выходной ток ( на общий ) при напряжении 3 в. у 533ТЛ2 - порядка 10.5 ма, и у 1533ЛН1 тоже такой же.
    3. Макс. выходной ток у 1564АП6 - порядка 18 ма, при 3 вольт.
    Блог : http://collectingrd.kxk.ru/ . В ЛС прошу не писать, все сообщения MMTEMA@MAIL.RU

  5. #4

    Регистрация
    20.04.2013
    Адрес
    г. Павловский Посад
    Сообщений
    4,246
    Спасибо Благодарностей отдано 
    498
    Спасибо Благодарностей получено 
    557
    Поблагодарили
    436 сообщений
    Mentioned
    42 Post(s)
    Tagged
    0 Thread(s)

    По умолчанию

    Блог : http://collectingrd.kxk.ru/ . В ЛС прошу не писать, все сообщения MMTEMA@MAIL.RU

  6. #5

    Регистрация
    18.05.2011
    Адрес
    Воронежская обл.
    Сообщений
    128
    Спасибо Благодарностей отдано 
    0
    Спасибо Благодарностей получено 
    2
    Поблагодарили
    2 сообщений
    Mentioned
    0 Post(s)
    Tagged
    0 Thread(s)

    По умолчанию

    Светодиоды нормально со 155 серией должны работать. А вообще есть же старая добрая ULN2003 и иные клоны вроде К1109КТ22 и не надо городить ведро транзисторов.
    А по последней схеме вы ещё выход второй микры замкнули на землю, да ещё и транзистором с дрянным усилением. Это надо минимум сверхъяркие светодиоды, а 1564 я живьём даже не видел, это вовсе не ретро колхозить с доисторическими светодиодами у которых точки свечения тоже кое как.
    Хотя были же и зелёные многослойки с dip микросхемами впритык, что за изделие не знаю, деталей уже не застал, но зелёная маска намекает что всётаки плата импортная
    Последний раз редактировалось LED; 10.09.2020 в 11:37.

  7. #6

    Регистрация
    20.03.2007
    Адрес
    Санкт-Петербург
    Сообщений
    3,003
    Спасибо Благодарностей отдано 
    206
    Спасибо Благодарностей получено 
    114
    Поблагодарили
    98 сообщений
    Mentioned
    0 Post(s)
    Tagged
    0 Thread(s)

    По умолчанию

    Хорошим тоном в схемотехнике при подключении светодиода к выходу логического элемента, считается "управлением низким уровнем". Т.е. катод светодиода к выходу вентиля, а анод - через токоограничительный резистор на Uпит. В большинстве случаев втекающий ток логического нуля вентиля значительно больше вытекающего тока логической единицы. Если необходимо индицировать горящим светодиодом лог.1 (как в первой мессаге), то ставим доп. инвертор или npn с общим эмиттером, включая светодиод с резистором между коллектором и Uпит.
    МГТФ - любимый провод!
    KAY-1024(4096)/SL-4/TURBO v2010 + Nemo-FDC + Nemo-IDE (CF 4GB) + SMUC2 Rev.B RTC (HDD 1.6GB + DVD-ROM) + PROF-ROM + ZXMC2 + GENERAL SOUND 2MB + ZX-BUS_TEE + FDD 3.5' + FDD 5.25' + VGA&PAL

Информация о теме

Пользователи, просматривающие эту тему

Эту тему просматривают: 1 (пользователей: 0 , гостей: 1)

Похожие темы

  1. Опыт применения КР580ВИ53
    от MM в разделе Разное
    Ответов: 6
    Последнее: 08.06.2020, 22:14
  2. Ответов: 83
    Последнее: 23.05.2017, 20:25
  3. кнопки с светодиодами на 5В - кто про такие знает?
    от Gutten в разделе Несортированное железо
    Ответов: 11
    Последнее: 18.09.2014, 13:17
  4. О новых сферах применения платформы Spectrum
    от Black_Cat в разделе ZX Концепции
    Ответов: 39
    Последнее: 11.01.2010, 21:44
  5. Применения ZX
    от targon в разделе Софт
    Ответов: 45
    Последнее: 04.10.2005, 12:03

Ваши права

  • Вы не можете создавать новые темы
  • Вы не можете отвечать в темах
  • Вы не можете прикреплять вложения
  • Вы не можете редактировать свои сообщения
  •