Важная информация

User Tag List

Страница 4 из 17 ПерваяПервая 12345678 ... ПоследняяПоследняя
Показано с 31 по 40 из 162

Тема: Не спеком единым или ретро комбайн

  1. #31

    Регистрация
    20.06.2014
    Адрес
    г. Орск, Оренбургская обл.
    Сообщений
    814
    Спасибо Благодарностей отдано 
    34
    Спасибо Благодарностей получено 
    80
    Поблагодарили
    60 сообщений
    Mentioned
    0 Post(s)
    Tagged
    0 Thread(s)

    По умолчанию

    Цитата Сообщение от PavelZX Посмотреть сообщение
    Смотрю процессоры MOS8502 https://aliexpress.ru/item/4001124711919.html ценник кусается, MOS6510 ещё дороже, но первая перекрывает её полностью))
    Тогда уж лучше WDC65C816S8P-14: умеет 6502, 65C02 и 65C816.
    Турбо АГАТ-9/16 (ЦП 65C802, 5 Махов, dual-port SRAM).

  2. #31
    С любовью к вам, Yandex.Direct
    Размещение рекламы на форуме способствует его дальнейшему развитию

  3. #32

    Регистрация
    26.07.2015
    Адрес
    г. Хабаровск
    Сообщений
    225
    Спасибо Благодарностей отдано 
    14
    Спасибо Благодарностей получено 
    5
    Поблагодарили
    5 сообщений
    Mentioned
    0 Post(s)
    Tagged
    0 Thread(s)

    По умолчанию

    Цитата Сообщение от LeoN65816 Посмотреть сообщение
    Тогда уж лучше WDC65C816S8P-14: умеет 6502, 65C02 и 65C816.
    W65C816S https://aliexpress.ru/item/32240215825.html есть такой, интересный процессор!) Может полностью заменить 6502, но MOS8502 всё-таки немного другой, как мне показалось...

    - - - Добавлено - - -

    Достаточно удобная для пайки и не дорогая FPGA https://aliexpress.ru/item/4000111664619.html кто бы поспонсировал, чтоб закупится и начать эксперименты, преобразователи уровня, память ещё нужны и сами процессоры конечно же с панельками дип-40, под 64 ногие процы цанговые разъёмы можно использовать. Как писал уже, можно на макетных платах собрать прототип... STM32f105 едет где-то, есть девборда STM32f103 такая же по выводам. Могу, с помощью сообщества, сделать прошивку для FPGA и управляющего монитора на STM32f105, мне это интересно, есть время свободное (до весны точно). В общем плане концепт уже сложился...

  4. #33

    Регистрация
    20.06.2014
    Адрес
    г. Орск, Оренбургская обл.
    Сообщений
    814
    Спасибо Благодарностей отдано 
    34
    Спасибо Благодарностей получено 
    80
    Поблагодарили
    60 сообщений
    Mentioned
    0 Post(s)
    Tagged
    0 Thread(s)

    По умолчанию

    По поводу FPGA и удобства макетирования взгляни сюда.
    Турбо АГАТ-9/16 (ЦП 65C802, 5 Махов, dual-port SRAM).

  5. #34

    Регистрация
    26.07.2015
    Адрес
    г. Хабаровск
    Сообщений
    225
    Спасибо Благодарностей отдано 
    14
    Спасибо Благодарностей получено 
    5
    Поблагодарили
    5 сообщений
    Mentioned
    0 Post(s)
    Tagged
    0 Thread(s)

    По умолчанию

    Цитата Сообщение от LeoN65816 Посмотреть сообщение
    По поводу FPGA и удобства макетирования взгляни сюда.
    https://aliexpress.ru/item/4000122321131.html такие макетки есть под 144 ноги в некотором количестве, как писал выше, можно ещё прикупить. Там с обратной стороны можно SMD конденсаторы и резисторы, если нужно на минус цеплять. Питание чипов кварц тоже могу на обратной стороне распаять, то есть готовая девборда получается и компактная, к тому же)

  6. #35

    Регистрация
    20.06.2014
    Адрес
    г. Орск, Оренбургская обл.
    Сообщений
    814
    Спасибо Благодарностей отдано 
    34
    Спасибо Благодарностей получено 
    80
    Поблагодарили
    60 сообщений
    Mentioned
    0 Post(s)
    Tagged
    0 Thread(s)

    По умолчанию

    Вот смотри. 144 копыта, из них останется доступных юзерпинов меньше 100 (для EP4CE10 их будет 91). Это очень мало для такого проекта (ну к такому выводу ты еще сам придешь в будущем). А еще на этой платке надо три питальника приделать, флэшку, генератор, JTAG. А футпринты под SMD конденсаторы и резисторы на землю в данном случае совершенно бесполезны.
    На указанных мной макетках это все уже есть, и юзерпинов намного больше.
    Турбо АГАТ-9/16 (ЦП 65C802, 5 Махов, dual-port SRAM).

  7. #36

    Регистрация
    26.07.2015
    Адрес
    г. Хабаровск
    Сообщений
    225
    Спасибо Благодарностей отдано 
    14
    Спасибо Благодарностей получено 
    5
    Поблагодарили
    5 сообщений
    Mentioned
    0 Post(s)
    Tagged
    0 Thread(s)

    По умолчанию

    Цитата Сообщение от LeoN65816 Посмотреть сообщение
    Вот смотри. 144 копыта, из них останется доступных юзерпинов меньше 100 (для EP4CE10 их будет 91). Это очень мало для такого проекта (ну к такому выводу ты еще сам придешь в будущем). А еще на этой платке надо три питальника приделать, флэшку, генератор, JTAG. А футпринты под SMD конденсаторы и резисторы на землю в данном случае совершенно бесполезны.
    На указанных мной макетках это все уже есть, и юзерпинов намного больше.
    Смотрю думаю пока, побюджетнее надо что-нибудь... Наиболее интересным считаю этот чип (недорого, но достаточно современно и много исходников можно взять в зарубежных проектах): https://ruecm.forum2x2.ru/t275-topic Spartan-6. https://vrn.terraelectronica.ru/pdf/...SLXX-TQ144.pdf У него 102 ножки ввода-вывода вроде бы. Хочу развести на два чипа, связь между ними будет занимать 8 выводов (4 диф. канала), то есть (102-8)*2=188. Так как преобразователи уровня обязательны, то их можно использовать для коммутации групп процессоров, на южном чипе и видео-звуковых микросхем на северном)

    - - - Добавлено - - -

    Я сам облизываюсь на эти девборды с жирными FPGA, но лучше 10 чипов купить сейчас, всё остальное уже есть, по цене меньше чем 2 девборды выйдет. Связь между чипами мне всё равно нужно разрабатывать, и в этом проекте даёт преимущество и на будущее пригодится. Прошивку думаю грузить через контроллер на STM32, поэтому флешка рядом с чипом не нужна...

    - - - Добавлено - - -

    Ещё немного фантазии. Интересно, если какой-нибудь аналог браузера для ретро-ПК, такой чтоб поддерживал несколько платформ, который можно было портировать на большинство других, которые будут работать в "Ковчеге"? Если сделать, чтоб из монитора можно было заходить на сайт, скачивать варианты прошивок и через любую из запускаемых платформ читать документацию на нём, скачивать программы и игры. Через него запускать игры на двоих и более игроков, в вроде комнат ожидания. Можно сделать специальный сайт, который можно будет посещать через любые современные средства, а так же из "Ковчега"... Самое прикольное, если можно будет какие-то игры запускать на разных платформах. Можно было бы подумать о подобных вариантах, доработав схожие игры до использования соединения через интернет)
    Последний раз редактировалось PavelZX; 29.09.2020 в 18:36.

  8. #37

    Регистрация
    13.02.2016
    Адрес
    г. Королёв
    Сообщений
    493
    Спасибо Благодарностей отдано 
    0
    Спасибо Благодарностей получено 
    12
    Поблагодарили
    11 сообщений
    Mentioned
    0 Post(s)
    Tagged
    0 Thread(s)

    По умолчанию

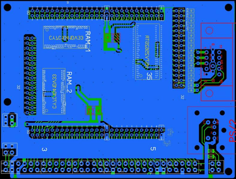
    Цитата Сообщение от LeoN65816 Посмотреть сообщение
    По поводу FPGA и удобства макетирования взгляни сюда.
    Гумно несусветное.
    Вот на этом дизайне (с обратной стороны практически сплошная земля) НИ ОДНА из ТРЁХ памятей не завелась.
    Нажмите на изображение для увеличения. 

Название:	ULAX_Ep4c10_3.jpg 
Просмотров:	118 
Размер:	101.7 Кб 
ID:	73587Нажмите на изображение для увеличения. 

Название:	ULAX_Ep4c10_3_2.jpg 
Просмотров:	139 
Размер:	96.1 Кб 
ID:	73590
    По второй ссылке ничего не скажу - не пробовал.

    - - - Добавлено - - -

    Цитата Сообщение от PavelZX Посмотреть сообщение
    Посмотрел открытые корки для шины PCIe 1x в FPGA https://opencores.org/projects/pcie_mini тут для SPARTAN-6 как раз, в них есть начальная поддержка скоростной последовательной передачи, есть ли для Альтеры что-то вроде не знаю...
    Ну так и сравнивай с аналогичным от конкурентов - cyclone-v.
    Всё есть.
    Последний раз редактировалось omercury; 29.09.2020 в 20:20.

  9. #38

    Регистрация
    20.04.2006
    Адрес
    Санкт-Петербург
    Сообщений
    2,886
    Спасибо Благодарностей отдано 
    523
    Спасибо Благодарностей получено 
    253
    Поблагодарили
    227 сообщений
    Mentioned
    8 Post(s)
    Tagged
    0 Thread(s)

    По умолчанию

    На Aliexpress есть недорогие макетки на XC6SLX16-2FTG256C а на Cyclone v?

  10. #39

    Регистрация
    13.02.2016
    Адрес
    г. Королёв
    Сообщений
    493
    Спасибо Благодарностей отдано 
    0
    Спасибо Благодарностей получено 
    12
    Поблагодарили
    11 сообщений
    Mentioned
    0 Post(s)
    Tagged
    0 Thread(s)

    По умолчанию

    Цитата Сообщение от andrews Посмотреть сообщение
    На Aliexpress есть недорогие макетки на XC6SLX16-2FTG256C а на Cyclone v?
    Так и смотри в первоисточнике
    Spartan 6
    https://aliexpress.ru/item/100000662...636.1591171170
    Ток у них DDR3, а это фиаско)))
    Циклон 5
    https://aliexpress.ru/item/100000662...636.1591171170
    Весьма, кстати, неплохая, игрушка.
    По начинке сопоставима с DE10-Lite
    https://www.terasic.com.tw/cgi-bin/p...nglish&No=1021

  11. #40

    Регистрация
    20.04.2006
    Адрес
    Санкт-Петербург
    Сообщений
    2,886
    Спасибо Благодарностей отдано 
    523
    Спасибо Благодарностей получено 
    253
    Поблагодарили
    227 сообщений
    Mentioned
    8 Post(s)
    Tagged
    0 Thread(s)

    По умолчанию

    Да надо еще понять куда такую мощь использовать? Павел обещал вроде список всех компов представить где-то, под которые софт можно будет запускать. Если MCU использовать родные, чиповые, то на FPGA остается их окружение и какой-то современный сервис. Если например можно будет загружать с некоего сервера и программы и силиконовые программы с конфигурациями, то нужно или Ethernet или wifi. Потом пока неясны многие параметры проекта.
    Как будет определяться чип MCU? Если будет базовая плата и адаптеры к ней с каким-то регистром, определяющим тип MCU, то это наверное позволит избежать трудностей, которые возникнут, если на одной плате будет сокет с нулевым усилием и тумблеры для переключения. Если предполагается работа тандемов MCU, то что будет с видеосигналом и что будут две картинки по пол-экрана или два моника? Честно говоря мне это не совсем понятно. Как это например 6502+z80( тем более если не будет режима "конструирования железа", чтобы не готовый комп загружался)
    Последний раз редактировалось andrews; 29.09.2020 в 21:35.

Страница 4 из 17 ПерваяПервая 12345678 ... ПоследняяПоследняя

Информация о теме

Пользователи, просматривающие эту тему

Эту тему просматривают: 1 (пользователей: 0 , гостей: 1)

Похожие темы

  1. Ретро-кнопки в 3D...
    от Alex_LG в разделе Разное
    Ответов: 13
    Последнее: 09.08.2019, 10:50
  2. Проблема с моим серым Спеком +2
    от Atari1974 в разделе Зарубежные модели
    Ответов: 18
    Последнее: 29.05.2017, 17:21
  3. Ответов: 4
    Последнее: 15.05.2017, 15:32
  4. Ретро компы на обмен или на продажу
    от TreeMind в разделе Барахолка (архив)
    Ответов: 16
    Последнее: 02.05.2011, 20:15
  5. Ответов: 8
    Последнее: 06.04.2010, 18:08

Ваши права

  • Вы не можете создавать новые темы
  • Вы не можете отвечать в темах
  • Вы не можете прикреплять вложения
  • Вы не можете редактировать свои сообщения
  •