User Tag List

Страница 2 из 5 ПерваяПервая 12345 ПоследняяПоследняя
Показано с 11 по 20 из 50

Тема: Клон собственной конструкции

  1. #11

    Регистрация
    30.06.2011
    Адрес
    г. Кривой Рог
    Сообщений
    78
    Спасибо Благодарностей отдано 
    5
    Спасибо Благодарностей получено 
    12
    Поблагодарили
    9 сообщений
    Mentioned
    0 Post(s)
    Tagged
    0 Thread(s)

    По умолчанию

    Цитата Сообщение от dim Посмотреть сообщение
    А может то что вы считаете первым просто лишнее, рано закончился бордюр, С-ка возможно и есть первое знакоместо
    Да, вы абсолютно правы. Полная строка состоит из 56 отсчетов. 32 из них это знакоместа, 24 - бордюр, гашение, синхроимпульсы. Я не учел что выборка в буфер происходит на один отсчет ранее отображаемого. Вот поэтому вместо первого знакоместа отображается знакоместо под номером 24. Теперь пришлось сдвигать не только бордюр, а и строчные синхроимпульсы и гашение (иначе сместилось бы вправо изображение). Вот результат:
    Нажмите на изображение для увеличения. 

Название:	IMG_7.jpg 
Просмотров:	907 
Размер:	58.5 Кб 
ID:	74972Нажмите на изображение для увеличения. 

Название:	IMG_9.jpg 
Просмотров:	932 
Размер:	84.5 Кб 
ID:	74973Нажмите на изображение для увеличения. 

Название:	IMG_11.jpg 
Просмотров:	926 
Размер:	47.4 Кб 
ID:	74974Нажмите на изображение для увеличения. 

Название:	IMG_12.jpg 
Просмотров:	916 
Размер:	93.7 Кб 
ID:	74975Нажмите на изображение для увеличения. 

Название:	IMG_13.jpg 
Просмотров:	918 
Размер:	48.1 Кб 
ID:	74976

    Есть непонятки с изображением, а именно искажение цвета на переходах. Причем некоторые цвета нормально отображаются, а некоторые тянутся на несколько пикселей. Причем такой артефакт вызывают эмиттерные повторители на выходе. Пробовал несколько вариантов. Без них границы цветов четкие, но такой вариант не подходит. Во-первых выход ничем не защищен, а во-вторых сила тока превышает паспортные данные микросхемы.
    вот пример:
    Нажмите на изображение для увеличения. 

Название:	IMG_10.jpg 
Просмотров:	878 
Размер:	45.4 Кб 
ID:	74977
    При переходе между голубым и желтым получается полоска зеленого. Зеленый на черном размазывается на несколько пикселей. Между синим и белым - голубая полоска....
    Кто знает почему так происходит с эмиттерными повторителями?

  2. #12

    Регистрация
    01.04.2020
    Адрес
    г. Екатеринбург
    Сообщений
    573
    Спасибо Благодарностей отдано 
    214
    Спасибо Благодарностей получено 
    156
    Поблагодарили
    109 сообщений
    Mentioned
    0 Post(s)
    Tagged
    0 Thread(s)

    По умолчанию

    Цитата Сообщение от ale2k Посмотреть сообщение
    Кто знает почему так происходит с эмиттерными повторителями?
    Несогласованность по размаху и/или импендансу. Какую схему используешь? Какие провода и как подключены?

  3. #13

    Регистрация
    30.06.2011
    Адрес
    г. Кривой Рог
    Сообщений
    78
    Спасибо Благодарностей отдано 
    5
    Спасибо Благодарностей получено 
    12
    Поблагодарили
    9 сообщений
    Mentioned
    0 Post(s)
    Tagged
    0 Thread(s)

    По умолчанию

    Цитата Сообщение от Shofer Посмотреть сообщение
    Несогласованность по размаху и/или импендансу. Какую схему используешь? Какие провода и как подключены?
    Шнуры пробовал разные с разъемами RCA, от DVD плееров и т.п. длинной около 1м.
    Сейчас использую вот такую схему:
    Нажмите на изображение для увеличения. 

Название:	RGB-to-YPb-Pr-Circuit.jpg 
Просмотров:	901 
Размер:	23.4 Кб 
ID:	74985

    Но еще делал свой вариант с аналоговым коммутатором. Вот кусок схемы.
    Нажмите на изображение для увеличения. 

Название:	1111.jpg 
Просмотров:	868 
Размер:	58.6 Кб 
ID:	74986
    С эмиттерным повторителем эффект аналогичен первой схеме. Но если его убрать и сигнал с выхода микросхемы через кабель подать напрямую на вход телевизора (резистор Р1 тоже убрать, его роль заменит резистор в телевизоре), то изображение становится очень четким.

  4. #14

    Регистрация
    01.04.2020
    Адрес
    г. Екатеринбург
    Сообщений
    573
    Спасибо Благодарностей отдано 
    214
    Спасибо Благодарностей получено 
    156
    Поблагодарили
    109 сообщений
    Mentioned
    0 Post(s)
    Tagged
    0 Thread(s)

    По умолчанию

    Цитата Сообщение от ale2k Посмотреть сообщение
    Шнуры пробовал разные с разъемами RCA, от DVD плееров и т.п. длинной около 1м.
    Сейчас использую вот такую схему:
    Нажмите на изображение для увеличения. 

Название:	RGB-to-YPb-Pr-Circuit.jpg 
Просмотров:	901 
Размер:	23.4 Кб 
ID:	74985

    Но еще делал свой вариант с аналоговым коммутатором. Вот кусок схемы.
    Нажмите на изображение для увеличения. 

Название:	1111.jpg 
Просмотров:	868 
Размер:	58.6 Кб 
ID:	74986
    С эмиттерным повторителем эффект аналогичен первой схеме. Но если его убрать и сигнал с выхода микросхемы через кабель подать напрямую на вход телевизора (резистор Р1 тоже убрать, его роль заменит резистор в телевизоре), то изображение становится очень четким.
    R1, C1 - здесь лишние. Во-первых, зачем нагружать ТТЛ-выход на 75 ом? Вся фишка эмиттерного повторителя в том и заключается, что он сигнал не усиливает, а согласовывает по импендансу. Имеет высокое входное и низкое выходное сопротивление. Во-вторых, развязка по постоянке здесь тоже нафиг не нужна, т.е. ёмкость надо убрать, а вместо нее поставить резистор 470-1000 Ом. Даже R2, R3 можно убрать.

    - - - Добавлено - - -

    Первая схема тоже неработоспособна по той же причине (нет постоянной составляющей из-за конденсаторов). В своё время изучив кучу даташитов на микросхемы видеотракта и проведя эксперименты на макетках пришёл к выводу, что по переменке всё это плохо работает. Те же Analog Device в своих даташитах рекомендуют двухполярное включение своих микрух, чтоб не было ёмкостей, и на графиках показывают, что нужна DC-составляющая, особенно в сигналах синхронизации/гашения. Даже прибегают ко всяким схемным ухищрениям, чтоб при использовании конденсаторов восстановить DC-составляющую в выходном сигнале. Так что не городи огород, ставь простейший эмиттерный повторитель и будет ОК!

  5. #15

    Регистрация
    30.06.2011
    Адрес
    г. Кривой Рог
    Сообщений
    78
    Спасибо Благодарностей отдано 
    5
    Спасибо Благодарностей получено 
    12
    Поблагодарили
    9 сообщений
    Mentioned
    0 Post(s)
    Tagged
    0 Thread(s)

    По умолчанию

    R1, C1 - здесь лишние. Во-первых, зачем нагружать ТТЛ-выход на 75 ом?
    Это не TTL выход, а аналоговый мультиплексор. R1 выступает в роли плеча делителя напряжения. Поскольку напряжение на выходе 0-0,7в то необходимо начальное смещение на базе транзистора, иначе искажается сигнал. Номинал 75ом родился там, потому что подключал напрямую к телевизору, в котором вход зашунтирован резистором 75ом. До этого там был делитель с начальным смещением в 0.5в, стоял резистор R1 не 75ом, а 1к, без конденсатора и R2 R3. Результат такой-же. Схему эм. повьорителя, с разделительным конденсатром, подсмотрел в спутниковом тюнере. У меня закрадывается мысль, что дополнительные каскады вызывают задержку распространения сигнала, которую видно на мониторе. Это нужно проверить.
    Кстати вторую схему я использую без конденсаторов, изменив номиналы входных резисторов.
    Еще я пробовал схему на операционном усилителе с двуполярным питанием. Для проверки собрал только канал Y. Синхроимпульсы поступают через транзистор. Так вот изображение немного смещено влево. С помощью линейки измерил смещение и путем несложных вычислений определил величину задержки синхроимпульса. Оно составило около 1мкс
    http://elm-chan.org/works/yuv2rgb/rw/rgb2yuv.png

  6. #16

    Регистрация
    03.06.2006
    Адрес
    Минск
    Сообщений
    106
    Спасибо Благодарностей отдано 
    13
    Спасибо Благодарностей получено 
    8
    Поблагодарили
    7 сообщений
    Mentioned
    0 Post(s)
    Tagged
    0 Thread(s)

    По умолчанию

    Цитата Сообщение от ale2k Посмотреть сообщение
    При переходе между голубым и желтым получается полоска зеленого. Зеленый на черном размазывается на несколько пикселей. Между синим и белым - голубая полоска....
    Кто знает почему так происходит с эмиттерными повторителями?
    Выскажу свою точку зркния, возможно секрет в вашем первом сообщении

    Машина должна иметь "правильный" видеовыход, например компонентный (YPbPr)

    Слишком много аналоговых компонентов, много вариантов не согласованности, правильным будет RGB, там его уже на любой RGB скаллер можно ,бросить хоть прямо с микросхем, и временно не подмешивай сигнал яркости его современные телевизоры ерундово понимают, тогда уже станет ясно что дурит голову, цифровая часть или аналоговая

    Этот пользователь поблагодарил dim за это полезное сообщение:

    nimdasys_inbox_ru(28.06.2021)

  7. #16
    С любовью к вам, Yandex.Direct
    Размещение рекламы на форуме способствует его дальнейшему развитию

  8. #17

    Регистрация
    01.04.2020
    Адрес
    г. Екатеринбург
    Сообщений
    573
    Спасибо Благодарностей отдано 
    214
    Спасибо Благодарностей получено 
    156
    Поблагодарили
    109 сообщений
    Mentioned
    0 Post(s)
    Tagged
    0 Thread(s)

    По умолчанию

    R1 не может выполнять никакого смещения, ибо после него стоит конденсатор, он здесь исключительно pull-down и нагрузка для источника. Смещение для транзистора задаётся делителем R2, R3. И, кстати, просто скопировать из другого устройства - не значит добиться того же результата.

    - - - Добавлено - - -

    А что за аналоговый мультиплексор и зачем он нужен?

  9. #18

    Регистрация
    30.06.2011
    Адрес
    г. Кривой Рог
    Сообщений
    78
    Спасибо Благодарностей отдано 
    5
    Спасибо Благодарностей получено 
    12
    Поблагодарили
    9 сообщений
    Mentioned
    0 Post(s)
    Tagged
    0 Thread(s)

    По умолчанию

    Цитата Сообщение от dim Посмотреть сообщение
    правильным будет RGB, там его уже на любой RGB скаллер можно ,бросить хоть прямо с микросхем, и временно не подмешивай сигнал яркости его современные телевизоры ерундово понимают, тогда уже станет ясно что дурит голову, цифровая часть или аналоговая
    Не все телевизоры имеют RGB вход. Тот на котором провожу эксперименты имеет композитный, компонентный и HDMI. Второй момент, компонентный легко преобразовывается в HDMI. Это я уже проверил на дешевой микросхеме MS9288A.
    Сигнал яркости не использовал ни в одной конструкции, оставляю на закуску

    R1 не может выполнять никакого смещения, ибо после него стоит конденсатор, он здесь исключительно pull-down и нагрузка для источника. Смещение для транзистора задаётся делителем R2, R3.
    Я не совсем четко выразился, R1 не выплняет смещение, его выполняют R2 R3, поскольку транзистор выходит в линейный режим при напряжении на базе хотя бы 0.5В (если я не прав, поправте), а на выходе микросхемы от 0 до 0,7В. В версии R1=1k, без конденсатора и R2 R3 я изначально задавал на выходе диапазон напряжений 0.6 - 1.3 вольта. По стандарту входы Pr и Pb должны иметь размах 0,7 вольта.

    А что за аналоговый мультиплексор и зачем он нужен?
    Все секреты выведаете
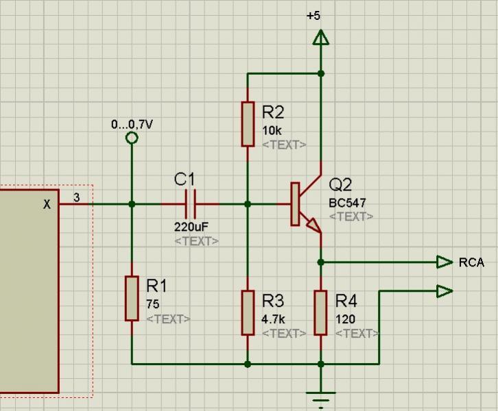
    Это моя любимая 74HC4051. На ней выполнен ЦАП для цветоразностных сигналов.
    Нажмите на изображение для увеличения. 

Название:	DAC.jpg 
Просмотров:	893 
Размер:	60.4 Кб 
ID:	74990

    Этот пользователь поблагодарил ale2k за это полезное сообщение:

    Uzix(22.03.2021)

  10. #19

    Регистрация
    01.04.2020
    Адрес
    г. Екатеринбург
    Сообщений
    573
    Спасибо Благодарностей отдано 
    214
    Спасибо Благодарностей получено 
    156
    Поблагодарили
    109 сообщений
    Mentioned
    0 Post(s)
    Tagged
    0 Thread(s)

    По умолчанию

    К561КП2 имеет килоомный выход и это минимум. То есть на низкоомную нагрузку работать не будет, тем более 75 Ом.

    - - - Добавлено - - -

    Схема без BRIGHT1, а зачем? Я полностью за YPbPr, но если уж делать, то полноценный аналоговый YPbPr, лучше на ОУ, ещё лучше - специально для этого предназначенных от Analog Devices. Та же LT6550, например.
    Последний раз редактировалось Shofer; 22.03.2021 в 19:53.

  11. #20

    Регистрация
    30.06.2011
    Адрес
    г. Кривой Рог
    Сообщений
    78
    Спасибо Благодарностей отдано 
    5
    Спасибо Благодарностей получено 
    12
    Поблагодарили
    9 сообщений
    Mentioned
    0 Post(s)
    Tagged
    0 Thread(s)

    По умолчанию

    Цитата Сообщение от Shofer Посмотреть сообщение
    К561КП2 имеет килоомный выход и это минимум. То есть на низкоомную нагрузку работать не будет, тем более 75 Ом.

    - - - Добавлено - - -

    Схема без BRIGHT1, а зачем? Я полностью за YPbPr, но если уж делать, то полноценный аналоговый YPbPr, лучше на ОУ, ещё лучше - специально для этого предназначенных от Analog Device
    К561кп2 может и имеет килоомный выход, а вот буржуйские 74нс4051 по даташиту имеет 50-80 ом, а на практике даже меньше. Много разного на них делал. И как ранее говорил работают на 75ом нагрузку лучше других схем. Есть ограничение по току 20ма, поэтому КЗ может ее убить.
    На операционнике тоже делал. Купил дорогие ADшки, на них изображение сдвинулось влево
    Схема без брайта временная. В этом я солидарен с dim, подключу его когда все будет работать нормально.
    Заказал на алиэкспресе устройство видеозахвата HDMI, приедет где-то через неделю, выложу нормальные скришоты, а не фотки с экрана телевизора.

Страница 2 из 5 ПерваяПервая 12345 ПоследняяПоследняя

Информация о теме

Пользователи, просматривающие эту тему

Эту тему просматривают: 1 (пользователей: 0 , гостей: 1)

Похожие темы

  1. Новосибирский клон КМ-2
    от KALDYH в разделе Несортированное железо
    Ответов: 13
    Последнее: 18.10.2022, 18:16
  2. Клон МАСТЕР
    от l0nger в разделе Клоны на ПЛИС, МК и БМК
    Ответов: 6
    Последнее: 26.08.2017, 19:32
  3. клон ZX Spectrum
    от PvvS в разделе Несортированное железо
    Ответов: 1
    Последнее: 12.09.2013, 13:53
  4. Клон Колер
    от newart в разделе Несортированное железо
    Ответов: 0
    Последнее: 20.07.2013, 20:10
  5. Опознайте клон
    от alost в разделе Несортированное железо
    Ответов: 3
    Последнее: 05.01.2013, 12:05

Ваши права

  • Вы не можете создавать новые темы
  • Вы не можете отвечать в темах
  • Вы не можете прикреплять вложения
  • Вы не можете редактировать свои сообщения
  •