Платочка сепаратора Кадровых и Строчных синхронизирующих импульсов из сигнала Синхронизация цветного видеовыхода БКшки :
Предназначена для подключения старинных VGA мониторов к БКшке, которые потерпят низкие частоты синхронизации ( как правило, это модели без экранного меню или специальных исполнений для телестудий ).
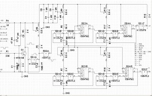
Ориентировочная схема :
Примененные компоненты :
ДД1 - К155ЛП9
ДД2 - КР1564ТЛ2
ДД3, ДД4 - КР1564ТМ2 или КР1554ТМ2.
С2 - 1500 пф "V" К10-17-1в
С3 - К73-17 0.47 мкф 63 в.
С5 - 0.01 мк К73-9 63 в.
С11 - 0.01 мк "Д" К10-17-1в
С12 - 510 пф КМ6 "V"
R5 - 2.2 К
R6 - 56 К
R7 - 2.2 К
R17 - 15 К
R18 - 2.2 К
Все подстроечники - СП5-16ВВ 0.125 вт. 6.8 К.
Лучше R9 применить СП5-16 0.25 вт. 15 Ком.
Конденсаторы по питанию - К53-14 47 мк 6.3 в., и керамика ф. Мурата 1 мкф. 10 в.
При настройке по осциллографу выставить подстроечником R8 четкое разделение кадровых и строчных импульсов на выв. 02 ДД2.1 ( убрать строчные импульсы ).
Подстройкой R9 выставить желаемую фазу кадров, по экрану монитора.
Подстройкой R10 выставить желаемую фазу строчного импульса по экрану монитора
Подстройкой R11 выставить необходимую длину строчного импульса для монитора.
Подстройкой R12 выставить необходимую длину кадрового импульса для монитора.


Ответить с цитированием
Размещение рекламы на форуме способствует его дальнейшему развитию 

