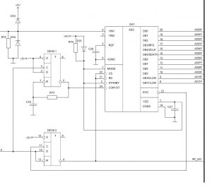
Вариант подключения АЦП AD7892BR-2 к БКшке.
Выходы данных АЦП подключены к входам паралельного порта УП.
Входы ТМ2 выв.03, 12, 13 - к выходному порту БКшки УП. При перепаде с 0в. до +5в . запускается цикл измерения, поряка 1.5 мкс - для БКшки мгновенно появляется результат.
Диапазон входных напряжения для этой модификации АЦП - 0...2.50 в.


Ответить с цитированием
Размещение рекламы на форуме способствует его дальнейшему развитию 
