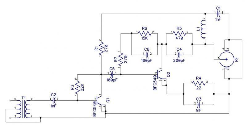
Посмотрел я цены на DVB-T2 антенны и что-то мне стало грустно, расковырял одну, там усилитель по типу польского, быстренько разобрался со схемотехникой и получил довольно неплохую схему и плату.
Плату уже спаял и проверил, работает отлично, поэтому предлагаю на ваш суд. Если есть какие-то предложения по улучшению, то буду только рад.
В целом, сделал схему, плату, проверил. Сделал корпус для антенны, в качестве антенны использую провод от термодатчика 3Д принтера, ловит хорошо. Единственное, уровень сигнала всегда 100%, но это можно отрегулировать уменьшив номинал резистора R4, я поставил 1 Ом, но можно и меньше, а можно и не запаивать C3, а вместо R4 поставить перемычку 0 Ом
Схема
Герберы в архиве
Пример трансформатора
Внешний вид
Скрытый текст
[свернуть]
Корпус для антенны
https://www.thingiverse.com/thing:4212969
Плату можно заказать тут https://www.pcbway.com/project/share...amplifier.html




Ответить с цитированием
Размещение рекламы на форуме способствует его дальнейшему развитию 

