User Tag List

Страница 2 из 2 ПерваяПервая 12
Показано с 11 по 14 из 14

Тема: Вопросы о P-CAD2006 и похожие

  1. #11

    Регистрация
    20.04.2013
    Адрес
    г. Павловский Посад
    Сообщений
    4,246
    Спасибо Благодарностей отдано 
    498
    Спасибо Благодарностей получено 
    557
    Поблагодарили
    436 сообщений
    Mentioned
    42 Post(s)
    Tagged
    0 Thread(s)

    По умолчанию

    Цитата Сообщение от Mick Посмотреть сообщение
    исключить ошибку
    Таки убрал полигоны - теперь Китай показывает правильно


    https://cloud.mail.ru/public/MQwh/FSEBCWN9h - герберы без сверловки

    https://cloud.mail.ru/public/tZZd/Evs3tr8wM 56 вар
    Последний раз редактировалось MM; 28.06.2025 в 03:06.
    Блог : http://collectingrd.kxk.ru/ . В ЛС прошу не писать, все сообщения MMTEMA@MAIL.RU

  2. #12

    Регистрация
    20.04.2013
    Адрес
    г. Павловский Посад
    Сообщений
    4,246
    Спасибо Благодарностей отдано 
    498
    Спасибо Благодарностей получено 
    557
    Поблагодарили
    436 сообщений
    Mentioned
    42 Post(s)
    Tagged
    0 Thread(s)

    По умолчанию

    Подскажите пожалуйста - завод выдал ошибку в Герберах :
    The gerber files need to be replaced because pads are hollpw



    Что с Герберами не так ?
    Вроде слои в наличии...
    Блог : http://collectingrd.kxk.ru/ . В ЛС прошу не писать, все сообщения MMTEMA@MAIL.RU

  3. #13

    Регистрация
    30.12.2018
    Адрес
    г. Москва
    Сообщений
    1,399
    Спасибо Благодарностей отдано 
    12
    Спасибо Благодарностей получено 
    390
    Поблагодарили
    350 сообщений
    Mentioned
    3 Post(s)
    Tagged
    0 Thread(s)

    По умолчанию

    Цитата Сообщение от MM Посмотреть сообщение
    Подскажите пожалуйста - завод выдал ошибку в Герберах :
    The gerber files need to be replaced because pads are hollpw
    Что с Герберами не так ?
    Вроде слои в наличии...
    судя по описанию - им не нравится наличие отверстий в контактных площадках в герберах.
    File > Export > Gerber > Apertures > Unassign all > снять галку Pad/Via holes > Auto > Close, затем сгенерировать герберы по новой.

    Зверинецъ

    Специалист (был когда-то "совсем стандарт") - 1988-2023
    Ленинград1 +256К +AY+BDI+VGA выход +Ethernet (Speccyboot) +Xmodem (115200)+divmmc
    Ленинград2 + CF карта
    Платформа 8085+Z80+CPLD (Специалист МХ2 +SD +FDD +PS/2kbd)
    БК0010-01 стоковый
    [свернуть]

    Этот пользователь поблагодарил Serg6845 за это полезное сообщение:

    MM(04.07.2025)

  4. #14

    Регистрация
    20.04.2013
    Адрес
    г. Павловский Посад
    Сообщений
    4,246
    Спасибо Благодарностей отдано 
    498
    Спасибо Благодарностей получено 
    557
    Поблагодарили
    436 сообщений
    Mentioned
    42 Post(s)
    Tagged
    0 Thread(s)

    По умолчанию

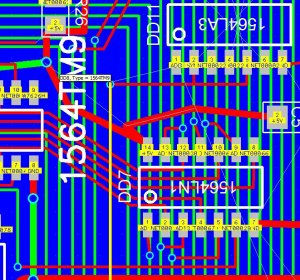
    Уважаемые специалисты по P-CAD2006, подскажите пожалуйста по поводу сбоя в программе PCB - при редактировании рисунка платы, в которой уже загружен НЕТ-лист, часто возникает сбой редактирования треков - они остаются желтыми и неотмеченными, при этом вся работа программы разрушается, возникают неинспектируемые ошибки, загрузка нового НЕТ-листа невозможна.
    При обычном редактировании рисунка платы без загрузки НЕТ-листа таких сбоев не возникает ( т.е. на треках, которые не включены в схему ).
    Пример аварийной ситуации - сбойный трек отмечен желтым цветом
    Блог : http://collectingrd.kxk.ru/ . В ЛС прошу не писать, все сообщения MMTEMA@MAIL.RU

Страница 2 из 2 ПерваяПервая 12

Информация о теме

Пользователи, просматривающие эту тему

Эту тему просматривают: 1 (пользователей: 0 , гостей: 1)

Похожие темы

  1. Ответов: 34
    Последнее: 26.01.2021, 05:32
  2. Похожие на Solomon's Key игры
    от Shwartz в разделе Игры
    Ответов: 3
    Последнее: 20.04.2009, 03:23

Ваши права

  • Вы не можете создавать новые темы
  • Вы не можете отвечать в темах
  • Вы не можете прикреплять вложения
  • Вы не можете редактировать свои сообщения
  •