так как из джойстиков нашел только джойстик от ЧПУ, на советских микриках типа мп2101л и джойстик от денди, то естественно выбор пал на джойстик от денди. проблема в том, что джойстик от денди имеет последовательный интерфейс, а джойстик от амстрад - параллельный.
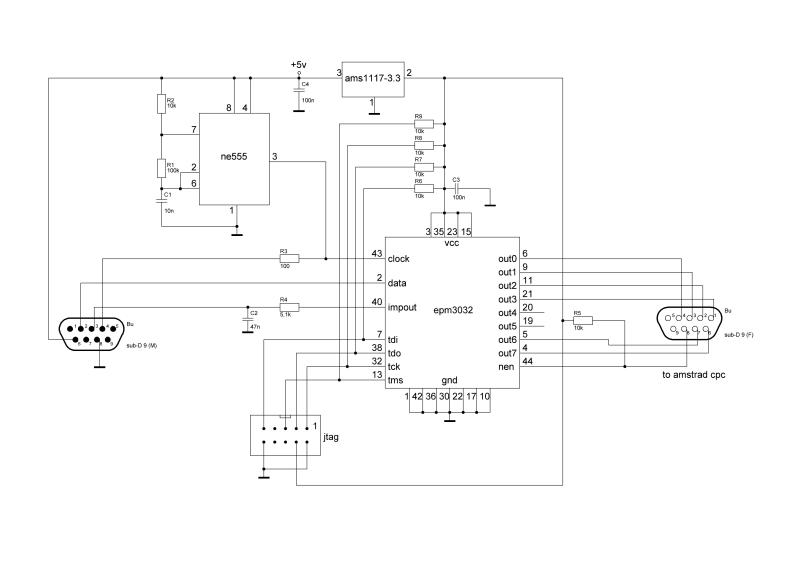
на рассыпухе делать не хотелось, поэтому сделал на CPLD типа epm3032. схема прошивка и фото собранного устройства прилагается.
https://disk.yandex.ru/d/8xmV3gzu0XghIw
P.S. возможно изобрел велосипед, но ничего похожего не нашел...


Ответить с цитированием
Размещение рекламы на форуме способствует его дальнейшему развитию 
