Важная информация

User Tag List

Страница 2 из 19 ПерваяПервая 123456 ... ПоследняяПоследняя
Показано с 11 по 20 из 187

Тема: Нужна помощь с запуском 1806ВМ2

  1. #11

    Регистрация
    14.11.2017
    Адрес
    г. Санкт-Петербург
    Сообщений
    131
    Спасибо Благодарностей отдано 
    59
    Спасибо Благодарностей получено 
    17
    Поблагодарили
    8 сообщений
    Mentioned
    0 Post(s)
    Tagged
    0 Thread(s)

    По умолчанию

    Цитата Сообщение от Sandro Посмотреть сообщение
    3) Точно порядок отпускания DCLO/ACLO -- правильный? Не наоборот ли?
    В моей схеме задержки сделаны на триггерах и согласно офф. документу:
    (но всё же мне что-то подсказывает, что дерготня с SYNC не из-за сигналов запуска)

  2. #12

    Регистрация
    18.03.2011
    Адрес
    Воронеж
    Сообщений
    558
    Спасибо Благодарностей отдано 
    27
    Спасибо Благодарностей получено 
    15
    Поблагодарили
    11 сообщений
    Mentioned
    1 Post(s)
    Tagged
    0 Thread(s)

    По умолчанию

    формирование ACLO - не обязательно.
    А по DCLO - просто кнопка и конденсатор для автостарта работает нормально (имеется ввиду в корзине,
    когда процессор на плате МС1201(а , может, и прямо на ножках сработает).
    Попробуйте.
    Последний раз редактировалось ra3qdp; 10.03.2022 в 16:29.

  3. #13

    Регистрация
    14.11.2017
    Адрес
    г. Санкт-Петербург
    Сообщений
    131
    Спасибо Благодарностей отдано 
    59
    Спасибо Благодарностей получено 
    17
    Поблагодарили
    8 сообщений
    Mentioned
    0 Post(s)
    Tagged
    0 Thread(s)

    По умолчанию

    Цитата Сообщение от ra3qdp Посмотреть сообщение
    формирование ACLO - не обязательно.
    А по DCLO - просто кнопка и конденсатор для автостарта работает нормально (имеется ввиду в корзине,
    когда процессор на плате МС1201(а , может, и прямо на ножках сработает).
    Попробуйте.
    У меня процессор стартует без проблем. Просто ведет себя странно и я не могу понять его работу, чтобы продолжить

  4. #14

    Регистрация
    20.04.2013
    Адрес
    г. Павловский Посад
    Сообщений
    4,246
    Спасибо Благодарностей отдано 
    498
    Спасибо Благодарностей получено 
    557
    Поблагодарили
    436 сообщений
    Mentioned
    42 Post(s)
    Tagged
    0 Thread(s)

    По умолчанию

    Цитата Сообщение от radist108 Посмотреть сообщение
    Старт ACLO и DCLO

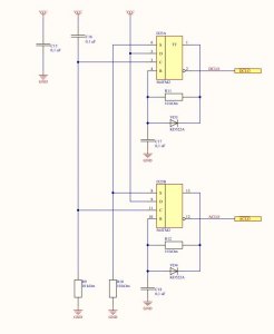
    Если номиналы компонентов соответствуют приведенному скриншоту, работа этого участка будет под вопросом.
    Надо увеличить R12 с 10 хотя бы до 20 ком, что бы DCLO снималось заведомо раньше ACLO.
    И т.к. есть существенная вероятность, что применены ИС серии 564 выпуска до 2006 г., т.е. без индекса "В" , следует приделать диодик от выв. 03 ДД23А 564ТМ2 к питанию +5в, палочкой к линии +5в., а треугольником - к выв. 03 ДД23А.
    Блог : http://collectingrd.kxk.ru/ . В ЛС прошу не писать, все сообщения MMTEMA@MAIL.RU

  5. #15

    Регистрация
    14.11.2017
    Адрес
    г. Санкт-Петербург
    Сообщений
    131
    Спасибо Благодарностей отдано 
    59
    Спасибо Благодарностей получено 
    17
    Поблагодарили
    8 сообщений
    Mentioned
    0 Post(s)
    Tagged
    0 Thread(s)

    По умолчанию

    Номиналы в схеме от балды. Я по месту настраивал. Чуть позже пришлю тайминги с ЛА

    Цитата Сообщение от MM Посмотреть сообщение
    И т.к. есть существенная вероятность, что применены ИС серии 564 выпуска до 2006 г., т.е. без индекса "В" , следует приделать диодик от выв. 03 ДД23А 564ТМ2 к питанию +5в, палочкой к линии +5в., а треугольником - к выв. 03 ДД23А.
    А с чем это связано? Что даёт?

  6. #16

    Регистрация
    14.11.2017
    Адрес
    г. Санкт-Петербург
    Сообщений
    131
    Спасибо Благодарностей отдано 
    59
    Спасибо Благодарностей получено 
    17
    Поблагодарили
    8 сообщений
    Mentioned
    0 Post(s)
    Tagged
    0 Thread(s)

    По умолчанию

    Собственно, мои тайминги по включению:


  7. #16
    С любовью к вам, Yandex.Direct
    Размещение рекламы на форуме способствует его дальнейшему развитию

  8. #17

    Регистрация
    14.11.2017
    Адрес
    г. Санкт-Петербург
    Сообщений
    131
    Спасибо Благодарностей отдано 
    59
    Спасибо Благодарностей получено 
    17
    Поблагодарили
    8 сообщений
    Mentioned
    0 Post(s)
    Tagged
    0 Thread(s)

    По умолчанию

    Пустое сообщение

  9. #18

    Регистрация
    14.11.2017
    Адрес
    г. Санкт-Петербург
    Сообщений
    131
    Спасибо Благодарностей отдано 
    59
    Спасибо Благодарностей получено 
    17
    Поблагодарили
    8 сообщений
    Mentioned
    0 Post(s)
    Tagged
    0 Thread(s)

    По умолчанию

    Вот тайминги с ЛА:


  10. #19

    Регистрация
    07.10.2007
    Адрес
    п.Пудость Гатчинского р-на Лен.обл.
    Сообщений
    3,250
    Спасибо Благодарностей отдано 
    362
    Спасибо Благодарностей получено 
    639
    Поблагодарили
    415 сообщений
    Mentioned
    46 Post(s)
    Tagged
    0 Thread(s)

    По умолчанию

    Цитата Сообщение от radist108 Посмотреть сообщение
    Вот тайминги с ЛА:
    Вполне нормальные тайминги. Если ПЗУ и память не присоединены, то как я понимаю, читаться будут нули.
    Итак, сперва по SEL/DIN читается безадресный регистр. Прочелся стартовый адрес векторов HALT-режима. Далее идёт чтение вектора начального запуска, читается новое значение счетчика команд и слова состояния процессора. Соответственно идёт чтение двух ячеек памяти с установленным сигналом SEL, т.к. чтение идёт из HALT-режима. Предполагаю, что в новом PSW бит 8 не установлен и соответственно исполнение программы начинается в USER-режиме. Читается первая команда из памяти, вероятно там ноль, соответственно команда HALT. Т.к. процессор имеет предвыборку, то следом читается следующая ячейка памяти. Команда HALT исполняется, что переводит процессор в режим HALT и исполняется прерывание SEL170. Сперва читается безадресный регистр, а затем две ячейки памяти в HALT-режиме.

    Так что вроде всё нормально.

    Эти 2 пользователя(ей) поблагодарили Alex_K за это полезное сообщение:

    MM(11.03.2022), radist108(12.03.2022)

  11. #20

    Регистрация
    20.04.2013
    Адрес
    г. Павловский Посад
    Сообщений
    4,246
    Спасибо Благодарностей отдано 
    498
    Спасибо Благодарностей получено 
    557
    Поблагодарили
    436 сообщений
    Mentioned
    42 Post(s)
    Tagged
    0 Thread(s)

    По умолчанию

    Цитата Сообщение от radist108 Посмотреть сообщение
    с ЛА
    Слева - направо, обращения к шине :
    1. Безадресное чтение шины , запрос адреса таблицы векторов. Ответ ( вероятно ) = 000000.
    2. Адресное чтение массива векторов, вероятный адрес = 000000, читается адрес первого исполняемого слова
    3. Адресное чтение массива векторов, вероятный адрес = 000002, загружается состояние ЦП для исполнения программы. Рекомендуемое значение - 000340.
    4. Чтение из обычного АП , вероятный адрес = 000000, вероятное значение = 000000, ЦП переходит к выполнению включения режима "пульт" ???
    5. Чтение из обычного АП , вероятный адрес = 000002, вероятное значение = 000000 ( предвыборка ? )
    6. Безадресное чтение шины , запрос адреса таблицы векторов. Ответ ( вероятно ) = 000000.
    7. Адресное чтение массива векторов, вероятный адрес = 000???, читается адрес первого исполняемого слова подпрограммы реализации пультового режима.
    См. ТО Н1806ВМ2, в крайнем случае 1801ВМ2.
    Блог : http://collectingrd.kxk.ru/ . В ЛС прошу не писать, все сообщения MMTEMA@MAIL.RU

    Этот пользователь поблагодарил MM за это полезное сообщение:

    radist108(12.03.2022)

Страница 2 из 19 ПерваяПервая 123456 ... ПоследняяПоследняя

Информация о теме

Пользователи, просматривающие эту тему

Эту тему просматривают: 1 (пользователей: 0 , гостей: 1)

Похожие темы

  1. Нужна помощь
    от sevol в разделе Для начинающих
    Ответов: 2
    Последнее: 03.08.2010, 08:26
  2. Нужна помощь!!!!
    от Biozoom в разделе Барахолка (архив)
    Ответов: 30
    Последнее: 28.06.2010, 13:00
  3. Нужна помощь
    от VNN_KCS в разделе Программирование
    Ответов: 78
    Последнее: 26.06.2010, 21:38
  4. Нужна помощь!!!!!
    от Alegator в разделе Несортированное железо
    Ответов: 2
    Последнее: 30.05.2010, 15:44
  5. Нужна помощь
    от Sonic в разделе Несортированное железо
    Ответов: 0
    Последнее: 06.02.2007, 12:12

Ваши права

  • Вы не можете создавать новые темы
  • Вы не можете отвечать в темах
  • Вы не можете прикреплять вложения
  • Вы не можете редактировать свои сообщения
  •