User Tag List

Страница 6 из 8 ПерваяПервая ... 2345678 ПоследняяПоследняя
Показано с 51 по 60 из 71

Тема: Наладка ЭВМ минимальной конфигурвции на 1801ВМ2 (MC 1201.02)

  1. #51

    Регистрация
    12.04.2017
    Адрес
    г. Тольятти
    Сообщений
    931
    Спасибо Благодарностей отдано 
    243
    Спасибо Благодарностей получено 
    168
    Поблагодарили
    81 сообщений
    Mentioned
    0 Post(s)
    Tagged
    0 Thread(s)

    По умолчанию

    Цитата Сообщение от Hunta Посмотреть сообщение
    Ну, например, здесь https://github.com/1801VM3/1801VM3-Board
    Но там в схеме две ПЗУшки:

    Мне-то надо одну подключить. Пойдет и на VHDL, я разберусь. У меня, судя по диаграмме состояния ШД, считывание в регистр правильно происходит. Затем процессор переходит по считанному адресу, т.к. он появляется уже на ША. А вот что происходит дальше - я не понимаю.
    Последний раз редактировалось Xrust; 26.06.2022 в 01:13.

  2. #52

    Регистрация
    30.11.2015
    Адрес
    г. Самара
    Сообщений
    7,506
    Спасибо Благодарностей отдано 
    344
    Спасибо Благодарностей получено 
    713
    Поблагодарили
    595 сообщений
    Mentioned
    13 Post(s)
    Tagged
    0 Thread(s)

    По умолчанию

    Пардон, не ту ссылку дал - это был вариант 1201.2016 - там действительно ещё 2 ПЗУ
    Вариант с одной - это 1201.2018 - https://github.com/1801VM3/MC1201_2018

  3. #53

    Регистрация
    12.04.2017
    Адрес
    г. Тольятти
    Сообщений
    931
    Спасибо Благодарностей отдано 
    243
    Спасибо Благодарностей получено 
    168
    Поблагодарили
    81 сообщений
    Mentioned
    0 Post(s)
    Tagged
    0 Thread(s)

    По умолчанию

    Hunta, нашел.

    Но это немного другая схема - там два регистра используется для защелкивания данных. Я пытаюсь одним ограничиться.

  4. #54

    Регистрация
    30.11.2015
    Адрес
    г. Самара
    Сообщений
    7,506
    Спасибо Благодарностей отдано 
    344
    Спасибо Благодарностей получено 
    713
    Поблагодарили
    595 сообщений
    Mentioned
    13 Post(s)
    Tagged
    0 Thread(s)

    По умолчанию

    Цитата Сообщение от Xrust Посмотреть сообщение
    Но это немного другая схема
    Цитата Сообщение от Xrust Посмотреть сообщение
    Я пытаюсь одним ограничиться.
    По крайне мере она работает.

  5. #55

    Регистрация
    12.04.2017
    Адрес
    г. Тольятти
    Сообщений
    931
    Спасибо Благодарностей отдано 
    243
    Спасибо Благодарностей получено 
    168
    Поблагодарили
    81 сообщений
    Mentioned
    0 Post(s)
    Tagged
    0 Thread(s)

    По умолчанию

    Цитата Сообщение от Alex_K Посмотреть сообщение
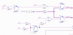
    Есть в схеме небольшой недочет. Во время адресного обмена формируются сигналы _RAMCS и _ROMCS. Как я понимаю они останутся и после завершения адресного обмена. И нехорошая ситуация может произойти, если следующий обмен не адресный, т.е. без сигнала SYNC, но с использованием DIN. Это чтение безадресного регистра или чтение вектора прерывания. В данном варианте легко выставленное значение складывается по ИЛИ со значением ОЗУ или ПЗУ (W27C512). Сигнал _DIN через буфер преобразуется в _RD. Но так как обмен адресный, то необходимо через ИЛИ пустить _DIN и _SYNC.
    Учел это таким образом:



    Теперь тест T4 проходит без ошибок.

  6. #56

    Регистрация
    07.10.2007
    Адрес
    п.Пудость Гатчинского р-на Лен.обл.
    Сообщений
    3,248
    Спасибо Благодарностей отдано 
    360
    Спасибо Благодарностей получено 
    638
    Поблагодарили
    414 сообщений
    Mentioned
    46 Post(s)
    Tagged
    0 Thread(s)

    По умолчанию

    Цитата Сообщение от Xrust Посмотреть сообщение
    Теперь тест T4 проходит без ошибок.
    Ну теперь можно и RT-11 загрузить через HX-сервер.

  7. #57

    Регистрация
    12.04.2017
    Адрес
    г. Тольятти
    Сообщений
    931
    Спасибо Благодарностей отдано 
    243
    Спасибо Благодарностей получено 
    168
    Поблагодарили
    81 сообщений
    Mentioned
    0 Post(s)
    Tagged
    0 Thread(s)

    По умолчанию

    Победил сегодня ПЗУ 8бит - запускается с двумя регистрами ИР37. Остается добить схему с одним регистром. Может попробовать и ОЗУ 8 бит подключить?

    Этот пользователь поблагодарил Xrust за это полезное сообщение:

    Hunta(03.07.2022)

  8. #58

    Регистрация
    30.11.2015
    Адрес
    г. Самара
    Сообщений
    7,506
    Спасибо Благодарностей отдано 
    344
    Спасибо Благодарностей получено 
    713
    Поблагодарили
    595 сообщений
    Mentioned
    13 Post(s)
    Tagged
    0 Thread(s)

    По умолчанию

    Цитата Сообщение от Xrust Посмотреть сообщение
    Может попробовать и ОЗУ 8 бит подключить?
    Пуркуа бы и не па? 8-биток static ОЗУ полно, 16-ти битные не так распространены вроде - или я ошибаюсь?

  9. #59

    Регистрация
    12.04.2017
    Адрес
    г. Тольятти
    Сообщений
    931
    Спасибо Благодарностей отдано 
    243
    Спасибо Благодарностей получено 
    168
    Поблагодарили
    81 сообщений
    Mentioned
    0 Post(s)
    Tagged
    0 Thread(s)

    По умолчанию

    Hunta, верно. 16 бит больше на 3 вольта. На 5 вольт чаще 8 бит попадаются. Одной только кеш-памяти с 486-х материнок еще долго можно разгребать.

  10. #60

    Регистрация
    30.11.2015
    Адрес
    г. Самара
    Сообщений
    7,506
    Спасибо Благодарностей отдано 
    344
    Спасибо Благодарностей получено 
    713
    Поблагодарили
    595 сообщений
    Mentioned
    13 Post(s)
    Tagged
    0 Thread(s)

    По умолчанию

    Цитата Сообщение от Xrust Посмотреть сообщение
    16 бит больше на 3 вольта
    О, точно, мне ещё и 3-х вольтовки нервы портят
    Мысли вслух - а почему бы ПЗУ и ОЗУ не разместить на плате с процом? И тогда регистры можно спрятать в FPGA. Будет вполне себе такая самодостаточная одноплатная ЭВМ.

Страница 6 из 8 ПерваяПервая ... 2345678 ПоследняяПоследняя

Информация о теме

Пользователи, просматривающие эту тему

Эту тему просматривают: 1 (пользователей: 0 , гостей: 1)

Похожие темы

  1. 1801ВМ2 vs 1806ВМ2
    от xolod в разделе ДВК, УКНЦ
    Ответов: 60
    Последнее: 12.06.2021, 07:08
  2. Клавиатура MC-1201.02 7004
    от DonkeyHot в разделе ДВК, УКНЦ
    Ответов: 28
    Последнее: 24.05.2018, 22:35
  3. 256 кб в ОРИОНЕ минимальной ценой
    от barsik в разделе Орион
    Ответов: 38
    Последнее: 17.03.2018, 22:54
  4. Z-controller в минимальной комплектации
    от Gutten в разделе Внешние накопители
    Ответов: 2
    Последнее: 05.10.2013, 14:20
  5. 1801ВМ2 А и Б
    от dk_spb в разделе ДВК, УКНЦ
    Ответов: 2
    Последнее: 03.05.2010, 11:51

Ваши права

  • Вы не можете создавать новые темы
  • Вы не можете отвечать в темах
  • Вы не можете прикреплять вложения
  • Вы не можете редактировать свои сообщения
  •