User Tag List

Страница 5 из 12 ПерваяПервая 123456789 ... ПоследняяПоследняя
Показано с 41 по 50 из 116

Тема: ДВК ATX

  1. #41

    Регистрация
    20.04.2013
    Адрес
    г. Павловский Посад
    Сообщений
    4,246
    Спасибо Благодарностей отдано 
    498
    Спасибо Благодарностей получено 
    557
    Поблагодарили
    436 сообщений
    Mentioned
    42 Post(s)
    Tagged
    0 Thread(s)

    По умолчанию

    Исправленные Э3 :


    Блог : http://collectingrd.kxk.ru/ . В ЛС прошу не писать, все сообщения MMTEMA@MAIL.RU

  2. #42

    Регистрация
    13.02.2022
    Адрес
    г. Уфа
    Сообщений
    713
    Спасибо Благодарностей отдано 
    47
    Спасибо Благодарностей получено 
    124
    Поблагодарили
    83 сообщений
    Mentioned
    0 Post(s)
    Tagged
    0 Thread(s)

    По умолчанию

    Есть платка у китайцев, точнее чип, на нем имеется 8 бит шина данных и 16 бит шина адреса, что позволяет её использовать как лан контролёт TCP\IP на старых машинах, по мимо этого она толерантна к 5 вольтам.
    Последний раз редактировалось max232cpe; 22.10.2022 в 20:36.

  3. #43

    Регистрация
    25.08.2012
    Адрес
    г. Красноярск
    Сообщений
    1,245
    Спасибо Благодарностей отдано 
    345
    Спасибо Благодарностей получено 
    369
    Поблагодарили
    261 сообщений
    Mentioned
    22 Post(s)
    Tagged
    0 Thread(s)

    По умолчанию

    Цитата Сообщение от max232cpe Посмотреть сообщение
    Есть такая платка у китайцев, точнее чип Wiznet W5100 на нем имеется как я глянул даташит 8бит данных шина и 16бит адрес шина, что позволяет её использовать как лан контролёт
    moderator hat on

    прекращаем "умышленное коверканье русского языка."
    предупреждение первое, оно же и последнее. далее будут награды.
    отредактируйте все свои сообщения и исправьте
    "контролёр дискавода" "подойдуд" "С пкад я знаком но мне иде нравится больше"
    или надо напомнить как писать PCAD ?

    moderator hat off
    TCP\IP на старых машинах, по мимо этого она толерантна к 5 вольтам.
    Один минус как я понимаю обработка данных с неё будет софтовая и нагрузит машину (хотя тут я не совсем уверен), по сути готовый лан для старых машин. Нужна лишь некоторая обьвязка и дрова.
    некоторая обвязка ? SPI контроллер нужен, причем с DMA
    не говоря о том, что я тут не вижу ни писателей драйверов, ни софта к которому эти драйвера нужны
    я к тому, что данный контроллер, не будет совместим со штатным DEC-овским

    на данный момент, единственное рабочее применение сети, это сеть в AZ* контроллерах, которая через WEBDAV позволяет работать с образами дисков или их содержимым
    все остальные идеи типа написать IRC или что-то еще остались в фантазиях, увы.
    Все о БК ДВК УКНЦ VAX Alpha

    Архив ПО для ретрокомпьютеров

    предоставляю бесплатный хостинг на PDP-11.RU для проектов о ретрокомпьютерах

  4. #44

    Регистрация
    01.12.2017
    Адрес
    г. Воронеж
    Сообщений
    1,136
    Спасибо Благодарностей отдано 
    632
    Спасибо Благодарностей получено 
    751
    Поблагодарили
    317 сообщений
    Mentioned
    12 Post(s)
    Tagged
    0 Thread(s)

    По умолчанию

    Цитата Сообщение от SuperMax Посмотреть сообщение
    прекращаем "умышленное коверканье русского языка."
    ТС писал в первом посте, что в школе не обучался.
    Мне тоже Очень сложно это читать )

  5. #45

    Регистрация
    30.11.2015
    Адрес
    г. Самара
    Сообщений
    7,557
    Спасибо Благодарностей отдано 
    346
    Спасибо Благодарностей получено 
    720
    Поблагодарили
    602 сообщений
    Mentioned
    13 Post(s)
    Tagged
    0 Thread(s)

    По умолчанию

    Ну так пусть в Word загоняет и проверяет. Хотя современные браузеры тоже могу проверять.
    Я уже перестал пытаться читать ЭТО

    - - - Добавлено - - -

    Цитата Сообщение от SuperMax Посмотреть сообщение
    некоторая обвязка ? SPI контроллер нужен, причем с DMA
    не говоря о том, что я тут не вижу ни писателей драйверов, ни софта к которому эти драйвера нужны
    я к тому, что данный контроллер, не будет совместим со штатным DEC-овским
    Один из вариантом реализации - сделать так, как сделано в PDP-2011, но учитывая острую нелюбовь команды ТС к FPGA и то, на каком этапе проектирования они находятся - не думаю, что стОит ждать в ближайшее десятилетие

  6. #46

    Регистрация
    13.02.2022
    Адрес
    г. Уфа
    Сообщений
    713
    Спасибо Благодарностей отдано 
    47
    Спасибо Благодарностей получено 
    124
    Поблагодарили
    83 сообщений
    Mentioned
    0 Post(s)
    Tagged
    0 Thread(s)

    По умолчанию

    Цитата Сообщение от MM Посмотреть сообщение
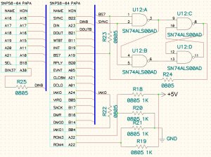
    Исправленные Э3 :


    Обнаружились ошибки отвод между r23 и r24 не подписан, DDIR и SELL висят в воздухе.

  7. #46
    С любовью к вам, Yandex.Direct
    Размещение рекламы на форуме способствует его дальнейшему развитию

  8. #47

    Регистрация
    20.04.2013
    Адрес
    г. Павловский Посад
    Сообщений
    4,246
    Спасибо Благодарностей отдано 
    498
    Спасибо Благодарностей получено 
    557
    Поблагодарили
    436 сообщений
    Mentioned
    42 Post(s)
    Tagged
    0 Thread(s)

    По умолчанию

    Цитата Сообщение от max232cpe Посмотреть сообщение
    отвод между r23 и r24 не подписан
    Сэр, изучите ЕСКД. Он не идет в схемную шину - сразу на разъем СНП.
    Но т.к. Вы Э3 перерисовываете, можете назначить ему любое имя.

    Цитата Сообщение от max232cpe Посмотреть сообщение
    DDIR
    Переименуйте в DIRD


    Цитата Сообщение от max232cpe Посмотреть сообщение
    SELL
    Добавьте в табличку синхросигналов ламель МПИ - А-А07


    Цитата Сообщение от Hunta Посмотреть сообщение
    команды
    Я - не команда, просто консультирую.
    Последний раз редактировалось MM; 22.10.2022 в 18:10.
    Блог : http://collectingrd.kxk.ru/ . В ЛС прошу не писать, все сообщения MMTEMA@MAIL.RU

  9. #48

    Регистрация
    13.02.2022
    Адрес
    г. Уфа
    Сообщений
    713
    Спасибо Благодарностей отдано 
    47
    Спасибо Благодарностей получено 
    124
    Поблагодарили
    83 сообщений
    Mentioned
    0 Post(s)
    Tagged
    0 Thread(s)

    По умолчанию

    Предварительно так
    Шаг макетного поля 2.52
    Последний раз редактировалось max232cpe; 23.10.2022 в 16:25.

  10. #49

    Регистрация
    20.04.2013
    Адрес
    г. Павловский Посад
    Сообщений
    4,246
    Спасибо Благодарностей отдано 
    498
    Спасибо Благодарностей получено 
    557
    Поблагодарили
    436 сообщений
    Mentioned
    42 Post(s)
    Tagged
    0 Thread(s)

    По умолчанию

    Цитата Сообщение от MM Посмотреть сообщение
    По компонолвке полуплаты:
    1. Ламели
    2. Мелкие ИС
    3. НРки
    4. СНП58-64
    5. Макетное поле
    Цитата Сообщение от max232cpe Посмотреть сообщение
    так
    Надо ИС уплотнить !
    Макетное поле сделать до самого верха полуплаты ( на скриншоте - низ ).

    Блок КНГМД должен быть внутри корзины ДВК, а не торчать сверху.
    Плата блока КНГМД не содержит высоких компонентов, кроме разве что колодки с ПЗУ, на самоделах.
    Блог : http://collectingrd.kxk.ru/ . В ЛС прошу не писать, все сообщения MMTEMA@MAIL.RU

  11. #50

    Регистрация
    13.02.2022
    Адрес
    г. Уфа
    Сообщений
    713
    Спасибо Благодарностей отдано 
    47
    Спасибо Благодарностей получено 
    124
    Поблагодарили
    83 сообщений
    Mentioned
    0 Post(s)
    Tagged
    0 Thread(s)

    По умолчанию

    Необходимо укоротить плату чтоб она вместе с контролёром от бк влазила в корзину?

Страница 5 из 12 ПерваяПервая 123456789 ... ПоследняяПоследняя

Информация о теме

Пользователи, просматривающие эту тему

Эту тему просматривают: 1 (пользователей: 0 , гостей: 1)

Похожие темы

  1. Агат-9 в формфакторе ATX.
    от elker в разделе Агат
    Ответов: 24
    Последнее: 31.08.2025, 13:36
  2. Блок питания ATX (((
    от Vlodek_d в разделе Источники питания
    Ответов: 9
    Последнее: 21.11.2021, 15:47
  3. Переходник питания ATX->AT
    от tntpro в разделе Источники питания
    Ответов: 4
    Последнее: 17.08.2012, 01:29
  4. ZX+ATX
    от breeze в разделе Источники питания
    Ответов: 22
    Последнее: 02.04.2009, 13:53
  5. Вопрос по питанию от ATX
    от Retrograd в разделе Источники питания
    Ответов: 8
    Последнее: 14.02.2009, 15:28

Ваши права

  • Вы не можете создавать новые темы
  • Вы не можете отвечать в темах
  • Вы не можете прикреплять вложения
  • Вы не можете редактировать свои сообщения
  •