Надеюсь, что тема уже всеми пройденная и решений куча, но я что-то хожу по кругу.
А цель такая: однокнопочная схема включения лаптопа - как у настоящего компа, то есть короткое нажатие включает, длинное >4сек выключает.
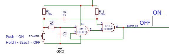
Остановился было на таком варианте:
(описание и все подобные схемы тут)
И вроде бы работает в виде макета, и даже почти правильно, при первом запуске молчит, включается, выключается удержанием (мелочи по отключению то при удержании больше N cекунд, то при отпускании после удержания N cек опустим), но на практике выключенный прибор включается от каждого чиха, его заводит даже просто прикосновение пальцем к "земле" устройства.
И не могу ничего придумать, кроме какого-нибудь мизерного контроллера + ключа на полевике.
Посоветуйте то, что применяют и оно действительно комфортно работает ?


Ответить с цитированием
Размещение рекламы на форуме способствует его дальнейшему развитию 

