User Tag List

Страница 6 из 8 ПерваяПервая ... 2345678 ПоследняяПоследняя
Показано с 51 по 60 из 75

Тема: Р86РК - доработка до цветности

  1. #51

    Регистрация
    23.10.2012
    Адрес
    г. Красноярск
    Сообщений
    206
    Спасибо Благодарностей отдано 
    47
    Спасибо Благодарностей получено 
    63
    Поблагодарили
    29 сообщений
    Mentioned
    1 Post(s)
    Tagged
    0 Thread(s)

    По умолчанию

    Цитата Сообщение от Shaos Посмотреть сообщение
    Есть мнение, что в режиме с видимыми атрибутами цвет без регистра НЕ ДОЛЖЕН отрабатывать назад - типа он отрабатывает назад лишь в режиме с невидимыми атрибутами.
    Если это так, то в Emu80 ошибка т.к. цвет отрабатывает на одно знакоместо назад и с видимыми атрибутами - кто-то может проверить на реале? Например, Zidane ты мог бы вот эти шаги у себя в мониторе проделать (хотя бы первые несколько, начиная с 38 39), если у тебя реал конечно, и заслать сюда фоточку экрана?
    Та где бы тот реал рабочий достать? Тоже в эмуляторе... Хотя железный РК правда есть. Его только собрать надо. Но как вссегда, то одно нет, то другого, то желания... Я вот Апогей купил и до сих пор даже не проверил еще... Мне надо сразу чтобы работало )

  2. #52

    Регистрация
    05.04.2013
    Адрес
    Починки, Нижегородская обл.
    Сообщений
    1,390
    Спасибо Благодарностей отдано 
    411
    Спасибо Благодарностей получено 
    664
    Поблагодарили
    260 сообщений
    Mentioned
    27 Post(s)
    Tagged
    0 Thread(s)

    По умолчанию

    Цитата Сообщение от Shaos Посмотреть сообщение
    А там цвет без регистра?
    Да, без. Как и на РК, схема Толкалина, но без ручного переключателя, с автоматическим серым.


  3. #53

    Регистрация
    16.01.2005
    Адрес
    California, USA
    Сообщений
    828
    Спасибо Благодарностей отдано 
    108
    Спасибо Благодарностей получено 
    114
    Поблагодарили
    73 сообщений
    Mentioned
    1 Post(s)
    Tagged
    0 Thread(s)

    По умолчанию

    Понятно, спасибо - значит Барсик опять гнал пургу

    На твоей фотке вижу цвета Толкалина, однако та схема Пальмиры, что я на шёл у себя в архивах (датирована августом 2021 года), вроде как содержит схему Акименко на ИЛИ-НЕ:





    Хотя не - там ещё какая-то замутка с инверсиями:



    Или с тех пор были новые ревизии?

    Меня интересует как аппаратно сделан серый цвет (я хочу попробовать нагородить универсальную схему, которая поддерживала бы все 3 варианта цвета причём с подключением-отключением регистра и возможностью опционально подменять чёрный по чёрному на серый по чёрному (как тут) или на белый по чёрному (как у Троникса на первой страничке этого топика)).
    Миниатюры Миниатюры Нажмите на изображение для увеличения. 

Название:	Screenshot from 2024-01-23 09-52-36.png 
Просмотров:	248 
Размер:	5.8 Кб 
ID:	80176   Нажмите на изображение для увеличения. 

Название:	Screenshot from 2024-01-23 09-57-27.png 
Просмотров:	265 
Размер:	13.3 Кб 
ID:	80177   Нажмите на изображение для увеличения. 

Название:	Screenshot from 2024-01-23 10-10-19.jpg 
Просмотров:	253 
Размер:	23.5 Кб 
ID:	80179  
    Последний раз редактировалось Shaos; 23.01.2024 в 21:11.
    Администратор сетевого сообщества nedoPC.org
    Урал 8/64К, Sp2000, ZX48K+, ZX16K (спалил), TS1000 (американский ZX81), TS2068, Дельта-С, 20 лет собираю ATM Turbo 2+
    Неспектрумы: Электроника МК-85 и МК-85М, ПК-01 Львов, БК-0011, Вектор-06Ц, Лик (спец), Апогеи, Radio-86RK SRAM 32K & 128K (всё ещё собираю)

  4. #54

    Регистрация
    26.11.2021
    Адрес
    г. Санкт Петербург
    Сообщений
    192
    Спасибо Благодарностей отдано 
    32
    Спасибо Благодарностей получено 
    133
    Поблагодарили
    66 сообщений
    Mentioned
    0 Post(s)
    Tagged
    0 Thread(s)

    По умолчанию

    Цитата Сообщение от Shaos Посмотреть сообщение
    Или с тех пор были новые ревизии?
    https://github.com/maxadler1979/palmira/tree/main
    Здесь актуальная и схема и плата. У Вас старые наброски.
    В пальмире вся эта путань с инверсией связана с выходами на монитор, долго боролся на макетке, пока достиг нормальных неинверсных цветов в результате появились допом лн1 и лр3. В результате первая плата была с ошибками, уже то что на гитхабе - проверено и исправлено.
    Радио86 рк (Пальмира), Электроника кр04, Поиск 1

    Этот пользователь поблагодарил Ведущий_специалист за это полезное сообщение:

    Shaos(24.01.2024)

  5. #55

    Регистрация
    05.04.2013
    Адрес
    Починки, Нижегородская обл.
    Сообщений
    1,390
    Спасибо Благодарностей отдано 
    411
    Спасибо Благодарностей получено 
    664
    Поблагодарили
    260 сообщений
    Mentioned
    27 Post(s)
    Tagged
    0 Thread(s)

    По умолчанию

    Цитата Сообщение от Shaos Посмотреть сообщение
    Или с тех пор были новые ревизии?
    Меня интересует как аппаратно сделан серый цвет
    На самом деле он там белый, это в эмуляторе у меня серый.

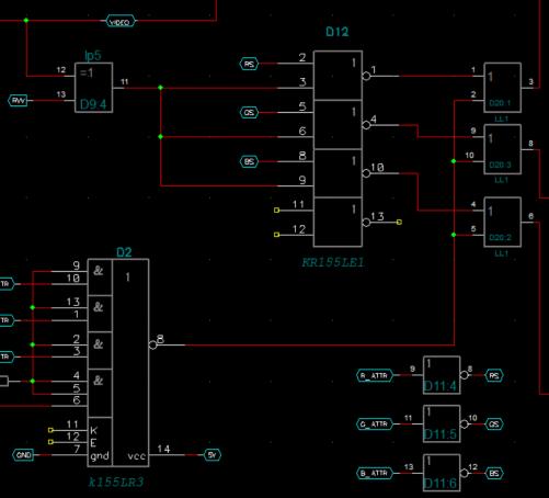
    Вообще, актуальная информация по железу Пальмиры здесь, но схема там, похоже, только в pcad.
    На всякий случай актуальная схема в pdf. В принципе, там понятно - смотреть D2, D12, D20.
    Софт для Пальмиры - у меня.

    Надеюсь, автор компьютера подробнее ответит, если останутся вопросы.

    Эти 2 пользователя(ей) поблагодарили Pyk за это полезное сообщение:

    Oleg N. Cher(24.01.2024), Shaos(24.01.2024)

  6. #56

    Регистрация
    16.01.2005
    Адрес
    California, USA
    Сообщений
    828
    Спасибо Благодарностей отдано 
    108
    Спасибо Благодарностей получено 
    114
    Поблагодарили
    73 сообщений
    Mentioned
    1 Post(s)
    Tagged
    0 Thread(s)

    По умолчанию

    Цитата Сообщение от Pyk Посмотреть сообщение
    На самом деле он там белый, это в эмуляторе у меня серый.
    А есть реальные РК-шки где есть серый?

    Ведь наверное какой-то софт под Толкалина использует различие между 80h и 8Dh, а то обидно терять восьмую комбинацию цветов



    А то напишут под эмулятор, а на реале потом и то, и другое будет показано как ярко-белый

    За линки на проект и схему - спасибо, погляжу ... поглядел - да, теперь похоже на Толкалина:





    Вместо И стоит НЕ-ИЛИ-НЕ, что выполняет туже самую функцию, плюс специальный случай, когда все нули превращается во все единицы (т.е. 000 и 111 даёт один и тот же результат - белый).

    Интересно, что тут уже есть ИЛИ-НЕ как у Акименко или Апогея - можно приделать вокруг несколько мультиплексоров (плюс опциональный регистр для защёлкивания атрибутов до конца знакоместа) и вуаля - универсальная схема Толкалин-Акименко-Апогей с 3-позиционным тумблером готова

    Можно ещё второй 3-позиционный тумблер добавить - замена 000 на белый, серый или оставить чёрным, и третий тумблер - включающий или отключающий регистр аля Апогей (ну или считать наличие в цепи регистра сугубо атрибутом апогеевской раскраски)...

    P.S. Кстати вот та же самая проверка 80h vs 8Dh для Апогеев (через эмулятор Emu80) - оригинальный чёрно-белый (без регистра):



    и цветной (с регистром):



    как можно видеть тут честный режим чёрным-по-чёрному имеется ( вот было бы прикольно сделать из него серым-по-чёрному ; )
    Миниатюры Миниатюры Нажмите на изображение для увеличения. 

Название:	Screenshot from 2024-01-23 19-45-56.png 
Просмотров:	234 
Размер:	3.5 Кб 
ID:	80180   Нажмите на изображение для увеличения. 

Название:	Screenshot from 2024-01-23 20-01-48.png 
Просмотров:	233 
Размер:	10.4 Кб 
ID:	80181   Нажмите на изображение для увеличения. 

Название:	Screenshot from 2024-01-23 20-02-20.jpg 
Просмотров:	229 
Размер:	24.8 Кб 
ID:	80182   Нажмите на изображение для увеличения. 

Название:	apogey1.jpg 
Просмотров:	225 
Размер:	18.1 Кб 
ID:	80184   Нажмите на изображение для увеличения. 

Название:	apogey2.jpg 
Просмотров:	216 
Размер:	19.3 Кб 
ID:	80185  

    Последний раз редактировалось Shaos; 24.01.2024 в 12:12.
    Администратор сетевого сообщества nedoPC.org
    Урал 8/64К, Sp2000, ZX48K+, ZX16K (спалил), TS1000 (американский ZX81), TS2068, Дельта-С, 20 лет собираю ATM Turbo 2+
    Неспектрумы: Электроника МК-85 и МК-85М, ПК-01 Львов, БК-0011, Вектор-06Ц, Лик (спец), Апогеи, Radio-86RK SRAM 32K & 128K (всё ещё собираю)

  7. #57

    Регистрация
    16.01.2005
    Адрес
    California, USA
    Сообщений
    828
    Спасибо Благодарностей отдано 
    108
    Спасибо Благодарностей получено 
    114
    Поблагодарили
    73 сообщений
    Mentioned
    1 Post(s)
    Tagged
    0 Thread(s)

    По умолчанию

    Цитата Сообщение от Shaos Посмотреть сообщение
    Вот собрал всю инфу по цветам РК в одну табличку:

    Код:
    Attr.| Apogey   | Akimenko | Tolkalin | Frolkin  |
    --------------------------------------------------
    0x80 | white    | white    | gray*    | white    |
    0x81 | cyan     | yellow   | red      | cyan     |
    0x84 | yellow   | cyan     | green    | magenta  |
    0x85 | green    | green    | yellow   | blue     |
    0x88 | magenta  | magenta  | blue     | yellow   |
    0x89 | blue     | red      | magenta  | green    |
    0x8C | red      | blue     | cyan     | red      |
    0x8D | black    | black    | white    | black    |
    --------------------------------------------------
    Backg| black    | black    | black    | inverted |
    --------------------------------------------------
    Blinking  +0x02
    Inversion +0x10
    Underline +0x20
    * 0x80 for Tolkalin could be Black, Gray or White
    Фролкин со своим инвертированным фоном наверное по большей части бесполезен, а так из оставшегося можно наверное всё сразу поддержать с 3-позиционным тумблером
    Северная Пальмира дала мне идею как совместить несовместимое:

    Цитата Сообщение от Shaos Посмотреть сообщение
    Интересно, что тут уже есть ИЛИ-НЕ как у Акименко или Апогея - можно приделать вокруг несколько мультиплексоров (плюс опциональный регистр для защёлкивания атрибутов до конца знакоместа) и вуаля - универсальная схема Толкалин-Акименко-Апогей с 3-позиционным тумблером готова
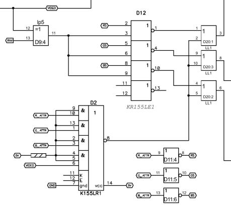
    И собственно вот:



    Универсальный контроллер цвета для РК Толкалин-Акименко-Апогей с 3-позиционным тумблером весит 10 корпусов мелкой логики.
    Регистр врезается в RVV,HLGT,GPA0,GPA1 только при выборе Апогея.
    Цвета перепутываются с помощью мультиплексора в соответствии с выбранным режимом.
    В случае Толкалина идёт инверсия цветов через XOR-ы (чтобы ИЛИ-НЕ превратились в И - как в Пальмире).

    На выход идут не только R,G,B, но и I (интенсивность) - оно собственно нужно лишь для того, чтобы делать серый цвет (I=0 R=1 G=1 B=1) - во всех остальных случаях I=1 (ну кроме чёрного - там I=0 R=0 G=0 B=0). Серый цвет сделан для атрибута 80H Толкалина (чтобы было как в эмуляторе) и для атрибута 8DH Апогея ( это я чисто для себя - не хочу терять восьмую комбинацию : ) а для Акименко серого цвета нет - там 8DH обычный чёрный-по-чёрному.

    Игловые файлы пока не выкладываю - надо самому сначала заказать прототип, собрать и погонять, но симуляция вроде бы показывает, что всё верно...
    Миниатюры Миниатюры Нажмите на изображение для увеличения. 

Название:	radio86rk-sch.jpg 
Просмотров:	417 
Размер:	41.1 Кб 
ID:	80206  
    Последний раз редактировалось Shaos; 26.01.2024 в 12:22.
    Администратор сетевого сообщества nedoPC.org
    Урал 8/64К, Sp2000, ZX48K+, ZX16K (спалил), TS1000 (американский ZX81), TS2068, Дельта-С, 20 лет собираю ATM Turbo 2+
    Неспектрумы: Электроника МК-85 и МК-85М, ПК-01 Львов, БК-0011, Вектор-06Ц, Лик (спец), Апогеи, Radio-86RK SRAM 32K & 128K (всё ещё собираю)

  8. #58

    Регистрация
    01.06.2005
    Адрес
    Москва
    Сообщений
    229
    Спасибо Благодарностей отдано 
    3
    Спасибо Благодарностей получено 
    53
    Поблагодарили
    34 сообщений
    Mentioned
    0 Post(s)
    Tagged
    0 Thread(s)

    По умолчанию

    соревнования в монструозности!
    даёшь схему видеовывода вдесятеро сложнее самой РКшки!

  9. #59

    Регистрация
    16.01.2005
    Адрес
    California, USA
    Сообщений
    828
    Спасибо Благодарностей отдано 
    108
    Спасибо Благодарностей получено 
    114
    Поблагодарили
    73 сообщений
    Mentioned
    1 Post(s)
    Tagged
    0 Thread(s)

    По умолчанию

    Цитата Сообщение от Vital72 Посмотреть сообщение
    соревнования в монструозности!
    даёшь схему видеовывода вдесятеро сложнее самой РКшки!
    Ну так то можно на одной галке сделать
    Администратор сетевого сообщества nedoPC.org
    Урал 8/64К, Sp2000, ZX48K+, ZX16K (спалил), TS1000 (американский ZX81), TS2068, Дельта-С, 20 лет собираю ATM Turbo 2+
    Неспектрумы: Электроника МК-85 и МК-85М, ПК-01 Львов, БК-0011, Вектор-06Ц, Лик (спец), Апогеи, Radio-86RK SRAM 32K & 128K (всё ещё собираю)

  10. #60

    Регистрация
    26.11.2021
    Адрес
    г. Санкт Петербург
    Сообщений
    192
    Спасибо Благодарностей отдано 
    32
    Спасибо Благодарностей получено 
    133
    Поблагодарили
    66 сообщений
    Mentioned
    0 Post(s)
    Tagged
    0 Thread(s)

    По умолчанию

    Цитата Сообщение от Shaos Посмотреть сообщение
    ...с 3-позиционным тумблером весит 10 корпусов мелкой логики.
    ...
    Тумблер меняем еще на корпус тм9, выделяем ей порт и управляем цветом машины программно.

    - - - Добавлено - - -

    Цитата Сообщение от Vital72 Посмотреть сообщение
    даёшь схему видеовывода вдесятеро сложнее самой РКшки!
    Это раньше тряслись над использовании каждого вентиля. Но сейчас то, какая разница сколько микросхем применили, главное удобство в использовании. Не угодить в любом случае... много микросхем плохо, галку - не по ретроканону...
    Радио86 рк (Пальмира), Электроника кр04, Поиск 1

    Этот пользователь поблагодарил Ведущий_специалист за это полезное сообщение:

    Shaos(26.01.2024)

Страница 6 из 8 ПерваяПервая ... 2345678 ПоследняяПоследняя

Информация о теме

Пользователи, просматривающие эту тему

Эту тему просматривают: 1 (пользователей: 0 , гостей: 1)

Похожие темы

  1. ВЕСТА ИК-30 - схема и доработка.
    от Grey в разделе Ленинград
    Ответов: 37
    Последнее: 14.12.2022, 19:53
  2. Квазидиск, доработка Баркаря
    от KTSerg в разделе Вектор
    Ответов: 25
    Последнее: 16.09.2022, 23:46
  3. Отсутствие цветности.
    от akostrov в разделе Изображение
    Ответов: 2
    Последнее: 23.10.2020, 23:23
  4. Доработка SINTEZ
    от andrrei в разделе Несортированное железо
    Ответов: 23
    Последнее: 18.12.2016, 12:03
  5. Доработка Дельта-С
    от paul444 в разделе Дельта-С
    Ответов: 4
    Последнее: 07.01.2009, 12:21

Ваши права

  • Вы не можете создавать новые темы
  • Вы не можете отвечать в темах
  • Вы не можете прикреплять вложения
  • Вы не можете редактировать свои сообщения
  •