User Tag List

Страница 7 из 8 ПерваяПервая ... 345678 ПоследняяПоследняя
Показано с 61 по 70 из 75

Тема: Р86РК - доработка до цветности

  1. #61

    Регистрация
    16.01.2005
    Адрес
    California, USA
    Сообщений
    828
    Спасибо Благодарностей отдано 
    108
    Спасибо Благодарностей получено 
    114
    Поблагодарили
    73 сообщений
    Mentioned
    1 Post(s)
    Tagged
    0 Thread(s)

    По умолчанию

    Цитата Сообщение от Ведущий_специалист Посмотреть сообщение
    Тумблер меняем еще на корпус тм9, выделяем ей порт и управляем цветом машины программно.
    Кстати да

    Можно взять ТМ2 и кнопки на землю добавить по входам /S и /R, обычно подтянутых к +5В, чтобы можно было и программно, и вручную состояние этих самых триггеров менять
    Последний раз редактировалось Shaos; 27.01.2024 в 03:44.
    Администратор сетевого сообщества nedoPC.org
    Урал 8/64К, Sp2000, ZX48K+, ZX16K (спалил), TS1000 (американский ZX81), TS2068, Дельта-С, 20 лет собираю ATM Turbo 2+
    Неспектрумы: Электроника МК-85 и МК-85М, ПК-01 Львов, БК-0011, Вектор-06Ц, Лик (спец), Апогеи, Radio-86RK SRAM 32K & 128K (всё ещё собираю)

  2. #61
    С любовью к вам, Yandex.Direct
    Размещение рекламы на форуме способствует его дальнейшему развитию

  3. #62

    Регистрация
    01.06.2005
    Адрес
    Москва
    Сообщений
    229
    Спасибо Благодарностей отдано 
    3
    Спасибо Благодарностей получено 
    53
    Поблагодарили
    34 сообщений
    Mentioned
    0 Post(s)
    Tagged
    0 Thread(s)

    По умолчанию

    Долой унылые решения!
    Даёшь полноцветную РКшку!
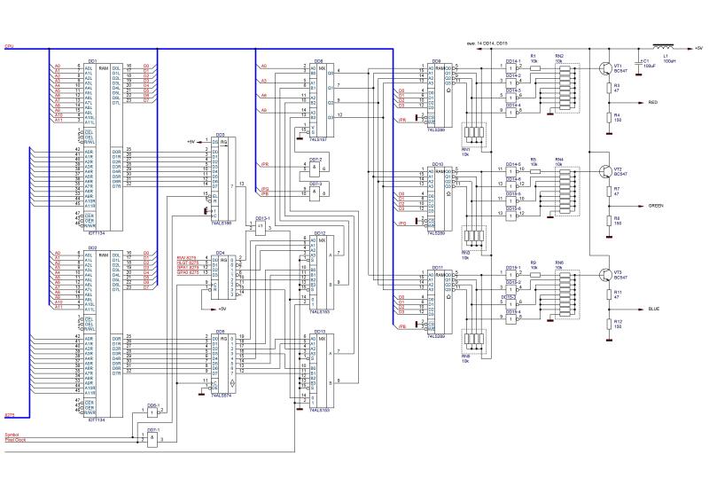
    Идея взята из телеги, переосмыслена и доработана мной.
    Идея заключается в хранении цвета вместе с графическим изображением символа, используется схема загружаемого шрифта, параллельно ОЗУ шрифта дополнительно устанавливается ОЗУ для цвета, таким образом получается раскрашивать каждую линию шрифта.
    Пояснение схемы: память DD1 хранит графическое изображение символов (знакогенератор), память DD2 хранит индексы цветов для чернил и фона по 4 бита -- итого 16 цветов на чернила и 16 на фон, мультиплексор DD7 переключается между индексами цветов чернил и фона, сами значения цветов хранятся в 4-битном ОЗУ DD9 для красного канала, DD10 для зеленого канала, DD11 для синего канала, итого получается палитра из 4096 цветов, которую можно менять по ходу пьесы, формирование уровней напряжения для цветовых каналов производится ЦАПом на резисторных сборках RN2, RN4, RN6, далее через эмиттерные повторители подаются на монитор. DD14 и DD15 надо использовать КМОП, т.к. у них выход лог. "1" близок по уровню к питающему напряжению, также DD14 и DD15 надо питать отфильтрованным питанием.
    Схема идеально подойдёт для тайловой графики использовать её для раскрашивания текста будет крайне проблематично.


    radio-86rk-color.zip
    Миниатюры Миниатюры Нажмите на изображение для увеличения. 

Название:	radio-86rk-color.jpg 
Просмотров:	67 
Размер:	22.0 Кб 
ID:	80210   Нажмите на изображение для увеличения. 

Название:	radio-86rk-color2.jpg 
Просмотров:	212 
Размер:	57.2 Кб 
ID:	80214  
    Последний раз редактировалось Vital72; 27.01.2024 в 01:52.

  4. #63

    Регистрация
    16.01.2005
    Адрес
    California, USA
    Сообщений
    828
    Спасибо Благодарностей отдано 
    108
    Спасибо Благодарностей получено 
    114
    Поблагодарили
    73 сообщений
    Mentioned
    1 Post(s)
    Tagged
    0 Thread(s)

    По умолчанию

    Я с тайлов попроще начну

    2 незадействованных бита для каждой плашки символов в знакогенераторе будут задавать один из 4-х цветов - с 2 палитрами цена вопроса 3 корпуса мелкой логики, а если ещё и ОЗУ вместо ПЗУ знакогенератора поставить (см. Северная Пальмира), то будет вообще песня
    Администратор сетевого сообщества nedoPC.org
    Урал 8/64К, Sp2000, ZX48K+, ZX16K (спалил), TS1000 (американский ZX81), TS2068, Дельта-С, 20 лет собираю ATM Turbo 2+
    Неспектрумы: Электроника МК-85 и МК-85М, ПК-01 Львов, БК-0011, Вектор-06Ц, Лик (спец), Апогеи, Radio-86RK SRAM 32K & 128K (всё ещё собираю)

  5. #64

    Регистрация
    01.06.2005
    Адрес
    Москва
    Сообщений
    229
    Спасибо Благодарностей отдано 
    3
    Спасибо Благодарностей получено 
    53
    Поблагодарили
    34 сообщений
    Mentioned
    0 Post(s)
    Tagged
    0 Thread(s)

    По умолчанию

    Цитата Сообщение от Shaos Посмотреть сообщение
    Я с тайлов попроще начну
    т.е. уныло

  6. #65

    Регистрация
    16.01.2005
    Адрес
    California, USA
    Сообщений
    828
    Спасибо Благодарностей отдано 
    108
    Спасибо Благодарностей получено 
    114
    Поблагодарили
    73 сообщений
    Mentioned
    1 Post(s)
    Tagged
    0 Thread(s)

    По умолчанию

    Цитата Сообщение от Vital72 Посмотреть сообщение
    т.е. уныло
    угу - унылые 4 цвета плюс чёрный
    причём каждая плашка может иметь свой цвет!
    но я придумал как относительно малой кровью учитывать полутоновые "акценты"
    в итоге получилось 23 цвета - подробности у меня на форуме...
    Последний раз редактировалось Shaos; 27.01.2024 в 14:35.
    Администратор сетевого сообщества nedoPC.org
    Урал 8/64К, Sp2000, ZX48K+, ZX16K (спалил), TS1000 (американский ZX81), TS2068, Дельта-С, 20 лет собираю ATM Turbo 2+
    Неспектрумы: Электроника МК-85 и МК-85М, ПК-01 Львов, БК-0011, Вектор-06Ц, Лик (спец), Апогеи, Radio-86RK SRAM 32K & 128K (всё ещё собираю)

  7. #66

    Регистрация
    01.06.2005
    Адрес
    Москва
    Сообщений
    229
    Спасибо Благодарностей отдано 
    3
    Спасибо Благодарностей получено 
    53
    Поблагодарили
    34 сообщений
    Mentioned
    0 Post(s)
    Tagged
    0 Thread(s)

    По умолчанию

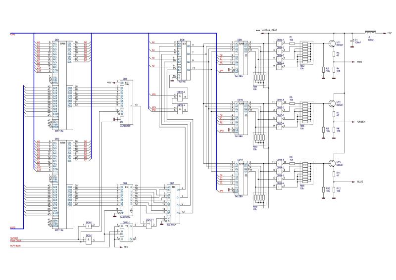
    немного переработал свою схему -- добавил возможность выставлять цвет атрибутами, как в старину.
    по этой схеме отпадает необходимость в хреноверти атрибутами, чтобы иметь все реализации цвета, которых понаделали кто во что горазд -- цвет определяется палитрой, которую надо прежде залить в ОЗУ.

    Миниатюры Миниатюры Нажмите на изображение для увеличения. 

Название:	radio-86rk-color-v2.jpg 
Просмотров:	200 
Размер:	64.4 Кб 
ID:	80217  
    Вложения Вложения

  8. #67

    Регистрация
    11.04.2023
    Адрес
    г. Ташкент, Узбекистан
    Сообщений
    184
    Спасибо Благодарностей отдано 
    60
    Спасибо Благодарностей получено 
    89
    Поблагодарили
    41 сообщений
    Mentioned
    0 Post(s)
    Tagged
    0 Thread(s)

    По умолчанию

    Цитата Сообщение от Vital72 Посмотреть сообщение
    т.е. уныло
    Почему уныло?
    Электроника КР-03; ZX-Spectrum "Ленинград-48"; Atari-130XE; Поиск-1...

    Этот пользователь поблагодарил Alikberov за это полезное сообщение:

    Shaos(27.01.2024)

  9. #68

    Регистрация
    16.01.2005
    Адрес
    California, USA
    Сообщений
    828
    Спасибо Благодарностей отдано 
    108
    Спасибо Благодарностей получено 
    114
    Поблагодарили
    73 сообщений
    Mentioned
    1 Post(s)
    Tagged
    0 Thread(s)

    По умолчанию

    Цитата Сообщение от Vital72 Посмотреть сообщение
    немного переработал свою схему -- добавил возможность выставлять цвет атрибутами, как в старину.
    по этой схеме отпадает необходимость в хреноверти атрибутами, чтобы иметь все реализации цвета, которых понаделали кто во что горазд -- цвет определяется палитрой, которую надо прежде залить в ОЗУ.
    А как залить? Как это с точки зрения программиста выглядит?

    - - - Добавлено - - -

    Цитата Сообщение от Alikberov Посмотреть сообщение
    Почему уныло?
    тут с полутонами или без?
    Администратор сетевого сообщества nedoPC.org
    Урал 8/64К, Sp2000, ZX48K+, ZX16K (спалил), TS1000 (американский ZX81), TS2068, Дельта-С, 20 лет собираю ATM Turbo 2+
    Неспектрумы: Электроника МК-85 и МК-85М, ПК-01 Львов, БК-0011, Вектор-06Ц, Лик (спец), Апогеи, Radio-86RK SRAM 32K & 128K (всё ещё собираю)

  10. #69

    Регистрация
    01.06.2005
    Адрес
    Москва
    Сообщений
    229
    Спасибо Благодарностей отдано 
    3
    Спасибо Благодарностей получено 
    53
    Поблагодарили
    34 сообщений
    Mentioned
    0 Post(s)
    Tagged
    0 Thread(s)

    По умолчанию

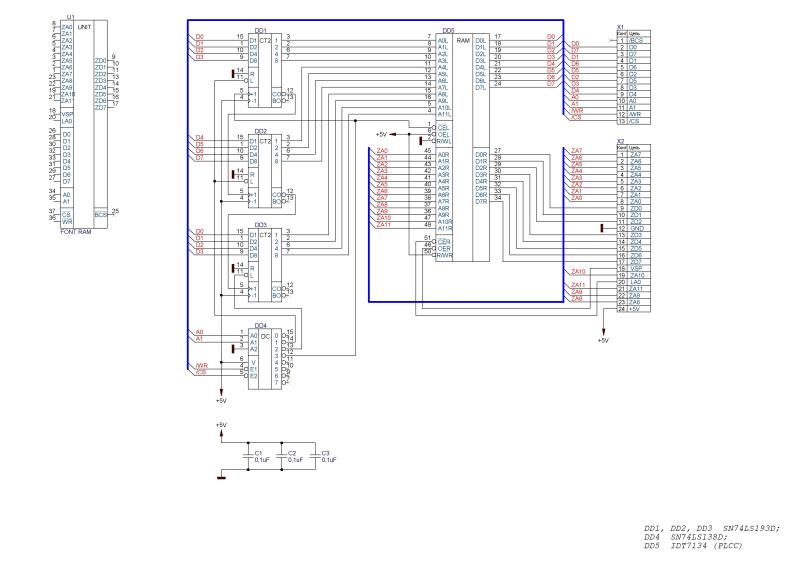
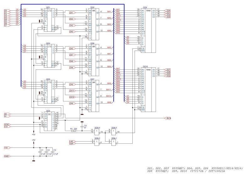
    с точки зрения программиста -- только нужно залить память, тут три памяти: память шрифтов (4к) память цветов (4к) и память палитры (три ОЗУ по 16 4-разрядных слов), а вот как они подключаются к процессору -- это уже зависит от реализации. в моей реализации загружаемых шрифтов память не сидит в едином адресном пространстве процессора, т.е. запись в память производится как запись в порты В/В, таким образом требуется всего три адреса, чтобы заполнить память (вся память работает только на запись, чтение не предусмотрено) -- два адреса на выставление адреса памяти и один адрес для данных, при этом, при последовательной записи не требуется каждый раз выставлять новый адрес, адрес инкрементируется автоматически, чем достигается высокая скорость заполнения памяти, даже выше, чем если бы память была подключена непосредственно к процессору. аналогично можно реализовать и запись в память цветов и палитры. для наглядности приведу две моих схемы загружаемых шрифтов, логически они идентичны и взаимозаменяемы, требуют всего три адреса в адресном пространстве.

    на IDT71682:


    на IDT7134:
    Миниатюры Миниатюры Нажмите на изображение для увеличения. 

Название:	font-ram-IDT71682.jpg 
Просмотров:	183 
Размер:	53.3 Кб 
ID:	80231   Нажмите на изображение для увеличения. 

Название:	font-ram-IDT7134.jpg 
Просмотров:	185 
Размер:	48.6 Кб 
ID:	80232  
    Вложения Вложения

    Этот пользователь поблагодарил Vital72 за это полезное сообщение:

    Shaos(27.01.2024)

  11. #70

    Регистрация
    11.04.2023
    Адрес
    г. Ташкент, Узбекистан
    Сообщений
    184
    Спасибо Благодарностей отдано 
    60
    Спасибо Благодарностей получено 
    89
    Поблагодарили
    41 сообщений
    Mentioned
    0 Post(s)
    Tagged
    0 Thread(s)

    По умолчанию

    Цитата Сообщение от Shaos Посмотреть сообщение
    тут с полутонами или без?
    На сколько я помню - полутона должны присутствовать (Ксоникс тайлами раскрашивал, когда уже отладил скрипт эмуляции.)
    Вот скриншот редактора фонтов, где "яблочко" в полутонах:
    Нажмите на изображение для увеличения. 

Название:	photo_2024-01-27_05-08-50.jpg 
Просмотров:	422 
Размер:	28.1 Кб 
ID:	80235
    Для игры Lode Runner:
    Нажмите на изображение для увеличения. 

Название:	photo_2024-01-27_05-11-46.jpg 
Просмотров:	89 
Размер:	47.9 Кб 
ID:	80236
    И Maze:
    Нажмите на изображение для увеличения. 

Название:	photo_2023-10-01_13-09-04.jpg 
Просмотров:	78 
Размер:	26.9 Кб 
ID:	80237
    Последний раз редактировалось Alikberov; 27.01.2024 в 13:15.
    Электроника КР-03; ZX-Spectrum "Ленинград-48"; Atari-130XE; Поиск-1...

    Этот пользователь поблагодарил Alikberov за это полезное сообщение:

    Shaos(27.01.2024)

Страница 7 из 8 ПерваяПервая ... 345678 ПоследняяПоследняя

Информация о теме

Пользователи, просматривающие эту тему

Эту тему просматривают: 1 (пользователей: 0 , гостей: 1)

Похожие темы

  1. ВЕСТА ИК-30 - схема и доработка.
    от Grey в разделе Ленинград
    Ответов: 37
    Последнее: 14.12.2022, 19:53
  2. Квазидиск, доработка Баркаря
    от KTSerg в разделе Вектор
    Ответов: 25
    Последнее: 16.09.2022, 23:46
  3. Отсутствие цветности.
    от akostrov в разделе Изображение
    Ответов: 2
    Последнее: 23.10.2020, 23:23
  4. Доработка SINTEZ
    от andrrei в разделе Несортированное железо
    Ответов: 23
    Последнее: 18.12.2016, 12:03
  5. Доработка Дельта-С
    от paul444 в разделе Дельта-С
    Ответов: 4
    Последнее: 07.01.2009, 12:21

Ваши права

  • Вы не можете создавать новые темы
  • Вы не можете отвечать в темах
  • Вы не можете прикреплять вложения
  • Вы не можете редактировать свои сообщения
  •