Важная информация

User Tag List

Страница 9 из 13 ПерваяПервая ... 5678910111213 ПоследняяПоследняя
Показано с 81 по 90 из 122

Тема: Pentagon 128k 1991 Помогите воскресить

  1. #81

    Регистрация
    26.09.2009
    Адрес
    г. Красноярск
    Сообщений
    3,200
    Спасибо Благодарностей отдано 
    40
    Спасибо Благодарностей получено 
    128
    Поблагодарили
    103 сообщений
    Mentioned
    0 Post(s)
    Tagged
    0 Thread(s)

    По умолчанию

    Latish, касательно степени турбирования, коротенькая программка с показометром, есть во 2 номере zx-format.
    Когда есть, но не знаешь где - это все равно, что нету.

  2. #82

    Регистрация
    02.12.2015
    Адрес
    г. Огре, Латвия
    Сообщений
    236
    Спасибо Благодарностей отдано 
    9
    Спасибо Благодарностей получено 
    2
    Поблагодарили
    1 сообщение
    Mentioned
    0 Post(s)
    Tagged
    0 Thread(s)

    По умолчанию

    Цитата Сообщение от null_device Посмотреть сообщение
    Latish, касательно степени турбирования, коротенькая программка с показометром, есть во 2 номере zx-format.
    Спасибо!

    P.S. Вчера делал замену корпусов ру5 на 41256 и наткнулся на глюк в плате: Если 'пожмякать' или постучать в регионе DD39 и ОЗУ при работающем спеке, происходит красивый, чистый 48к сброс с красными линиями на чёрном экране с переходом в 48к режиме.

    Т.к. плата досталась мне с запаянными озу, то раньше сам перепаивал на панельки и мучился с озу и заметил что в том регионе плата чувствительна к деформациям, на сброс или зависон. Где то наверное сопля или холодная пайка...

    Вот думаю, что схемотехнически может вызывать сброс в 48к... Хочется найти и устранить данную неполадку.

  3. #83

    Регистрация
    27.02.2005
    Адрес
    москва
    Сообщений
    14,325
    Записей в дневнике
    1
    Спасибо Благодарностей отдано 
    204
    Спасибо Благодарностей получено 
    1,486
    Поблагодарили
    969 сообщений
    Mentioned
    18 Post(s)
    Tagged
    0 Thread(s)

    По умолчанию

    Цитата Сообщение от Latish Посмотреть сообщение
    что схемотехнически может вызывать сброс в 48к
    скорее всего срабатывает триггер на котором сделан порт конфигурации - d62 (TM9)

  4. #84

    Регистрация
    26.09.2009
    Адрес
    г. Красноярск
    Сообщений
    3,200
    Спасибо Благодарностей отдано 
    40
    Спасибо Благодарностей получено 
    128
    Поблагодарили
    103 сообщений
    Mentioned
    0 Post(s)
    Tagged
    0 Thread(s)

    По умолчанию

    Latish, стоит осмотреть дороги на предмет микротрещин и исключить лопнувшую металлизацию в переходном отверстии.
    Когда есть, но не знаешь где - это все равно, что нету.

  5. #85

    Регистрация
    26.09.2009
    Адрес
    г. Красноярск
    Сообщений
    3,200
    Спасибо Благодарностей отдано 
    40
    Спасибо Благодарностей получено 
    128
    Поблагодарили
    103 сообщений
    Mentioned
    0 Post(s)
    Tagged
    0 Thread(s)

    По умолчанию

    Latish, неплохая подборка тестовых программ, лежит на virtula tr-dos.
    Когда есть, но не знаешь где - это все равно, что нету.

  6. #86

    Регистрация
    02.12.2015
    Адрес
    г. Огре, Латвия
    Сообщений
    236
    Спасибо Благодарностей отдано 
    9
    Спасибо Благодарностей получено 
    2
    Поблагодарили
    1 сообщение
    Mentioned
    0 Post(s)
    Tagged
    0 Thread(s)

    По умолчанию

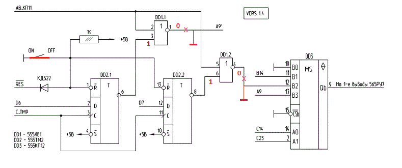
    Решил расширить озу на своём пентагоне до 512к по схеме ВМГ она же с спектрофона. Возникли не понятные проблемы, но перед тем как описывать, хочу понять правильно ли я понимаю работу схемы...


    Нажмите на изображение для увеличения. 

Название:	512k.gif 
Просмотров:	100 
Размер:	14.1 Кб 
ID:	79579


    После того как заменили озу чипы, поменяли местами В15 и С35, А10 и С34, на В14 подали "землю".... Собрали и подключили MUX(КП12), и на его вход 12н и место сигнала A9' подать ноль(землю), то спектрум должен полноценно продолжать работать в 128к режиме??

    https://forum.cxem.net/applications/....php?id=219547

  7. #87

    Регистрация
    17.07.2013
    Адрес
    г. Курган
    Сообщений
    2,035
    Записей в дневнике
    2
    Спасибо Благодарностей отдано 
    124
    Спасибо Благодарностей получено 
    172
    Поблагодарили
    122 сообщений
    Mentioned
    1 Post(s)
    Tagged
    0 Thread(s)

    По умолчанию

    И учесть, что нумерация адресов и данных сдвинута на единицу.
    С уважением, Дмитрий.
    Karabas-Go
    Pentagon-128 вер.2023+Turbo Sound+ZXM-GeneralSound
    ZXM-Phoenix 2048+Turbo Sound+ZXM-GeneralSound+ZXM-SoundCard Lite
    ZXM-Phoenix в Телеграмм

  8. #88

    Регистрация
    02.12.2015
    Адрес
    г. Огре, Латвия
    Сообщений
    236
    Спасибо Благодарностей отдано 
    9
    Спасибо Благодарностей получено 
    2
    Поблагодарили
    1 сообщение
    Mentioned
    0 Post(s)
    Tagged
    0 Thread(s)

    По умолчанию

    Цитата Сообщение от gdv2002 Посмотреть сообщение
    И учесть, что нумерация адресов и данных сдвинута на единицу.
    Это как??? Не совсем понял.... Если можно более подробнее - на пальцах так сказать)

    В описаний по расширению, не было написанно что нужно свигать нумерацию адресов и данных... Да и мне самому не понятно как это сделать. Я не силён в спектрумах, работаю по схемам.

    Суть моего вопроса выше, была такова, что правильно ли я понимаю что на доработанном пентагоне с 512к, если переключить тумблер на 128к, то на ТМ2 идёт ноль, из за чего на оба элемента ЛЕ1 идут единицы, следовательно в режиме 128к A9' и на 12н КП12 подаётся ноль... На основе этого, если это так, сделать вывод что для запуска новых озу чипов с задействованной первой ногой но в 128к режиме, хватает только одной КП12 с заземленной 12 ногой и землёй на A9'...

  9. #89

    Регистрация
    17.07.2013
    Адрес
    г. Курган
    Сообщений
    2,035
    Записей в дневнике
    2
    Спасибо Благодарностей отдано 
    124
    Спасибо Благодарностей получено 
    172
    Поблагодарили
    122 сообщений
    Mentioned
    1 Post(s)
    Tagged
    0 Thread(s)

    По умолчанию

    Схема на которую вмг ссылается нумерует адреса и даты не с А0..., а с А1, как и не с Д0, а с Д1.
    С уважением, Дмитрий.
    Karabas-Go
    Pentagon-128 вер.2023+Turbo Sound+ZXM-GeneralSound
    ZXM-Phoenix 2048+Turbo Sound+ZXM-GeneralSound+ZXM-SoundCard Lite
    ZXM-Phoenix в Телеграмм

    Этот пользователь поблагодарил gdv2002 за это полезное сообщение:

    Latish(04.10.2023)

  10. #90

    Регистрация
    02.12.2015
    Адрес
    г. Огре, Латвия
    Сообщений
    236
    Спасибо Благодарностей отдано 
    9
    Спасибо Благодарностей получено 
    2
    Поблагодарили
    1 сообщение
    Mentioned
    0 Post(s)
    Tagged
    0 Thread(s)

    По умолчанию

    Цитата Сообщение от gdv2002 Посмотреть сообщение
    Схема на которую вмг ссылается нумерует адреса и даты не с А0..., а с А1, как и не с Д0, а с Д1.
    Ах вот оно что!!! Спасибо огромное! Сам бы до этого не додумался.... Уже начял грешить на то что место РУ7 у меня буржуйские КМ41256..... ; Хотя с заземлённой 1ой ногой как РУ5 в штатном 128к варианте они работают хорошо...

    P.S. Ещё спрошу, если вы хорошо разбираетесь в вопросе: Я делаю по схеме ВМГ где нужно поменять местами: В15 и С35, А10 и С34....

    В то же самое время, по очень схожей схеме расширения, где на КП12 подаются те же сигналы что у ВМГ, в описаний пишется что у спектрумовских MUXов местами нужно менять B11 и C35, A8 и C34...

    http://www.zxpress.ru/article.php?id=13588&lng=eng

    Почему так? Есть ли разница?

    Ещё раз спасибо.

Страница 9 из 13 ПерваяПервая ... 5678910111213 ПоследняяПоследняя

Информация о теме

Пользователи, просматривающие эту тему

Эту тему просматривают: 1 (пользователей: 0 , гостей: 1)

Похожие темы

  1. Помогите воскресить ленинград 1
    от Babuino в разделе Ленинград
    Ответов: 13
    Последнее: 15.07.2020, 23:24
  2. Помогите с Pentagon-128k !
    от r0m в разделе Pentagon
    Ответов: 383
    Последнее: 15.05.2010, 02:51
  3. Ответов: 57
    Последнее: 03.04.2010, 07:42
  4. Ответов: 1
    Последнее: 12.02.2009, 16:23
  5. Пустая плата Pentagon 1991
    от skar в разделе Барахолка (архив)
    Ответов: 4
    Последнее: 18.08.2007, 10:02

Ваши права

  • Вы не можете создавать новые темы
  • Вы не можете отвечать в темах
  • Вы не можете прикреплять вложения
  • Вы не можете редактировать свои сообщения
  •