User Tag List

Страница 2 из 3 ПерваяПервая 123 ПоследняяПоследняя
Показано с 11 по 20 из 22

Тема: Изображение при подключении ZX48 к ТВ LCD

Комбинированный просмотр

Предыдущее сообщение Предыдущее сообщение   Следующее сообщение Следующее сообщение
  1. #1

    Регистрация
    04.07.2012
    Адрес
    г. Москва
    Сообщений
    578
    Спасибо Благодарностей отдано 
    5
    Спасибо Благодарностей получено 
    88
    Поблагодарили
    43 сообщений
    Mentioned
    1 Post(s)
    Tagged
    0 Thread(s)

    По умолчанию

    Изображение хорошее, лучше не будет. Все фирменные модели ремонтабельные, ULA летит ****крайне**** редко, я только один раз такое видел. Чаще всего летит RAM и схема питания.

  2. #1
    С любовью к вам, Yandex.Direct
    Размещение рекламы на форуме способствует его дальнейшему развитию

  3. #2

    Регистрация
    03.12.2005
    Адрес
    Серов
    Сообщений
    542
    Спасибо Благодарностей отдано 
    37
    Спасибо Благодарностей получено 
    50
    Поблагодарили
    22 сообщений
    Mentioned
    0 Post(s)
    Tagged
    0 Thread(s)

    По умолчанию

    Пробовал ставить на 6 мс мелкой логики конденсаторы по питанию - то же никакого эффекта. Неужто Спектрумы с завода имели столь хреновое изображение? А замена транзисторов возле ULA на современные аналоги тоже ничего не даст?
    Оригинальные ZX-Spectrum 48, 48 PLUS+BDI, ZX-INTERFACE 1 bis, KAY-1024, Кворум-192, Кворум-128 CP/M, Кворум-64, ZS-Scorpion 256 Turbo+&Caro ZX_MC, Мастер48К

  4. #3

    Регистрация
    03.12.2005
    Адрес
    Серов
    Сообщений
    542
    Спасибо Благодарностей отдано 
    37
    Спасибо Благодарностей получено 
    50
    Поблагодарили
    22 сообщений
    Mentioned
    0 Post(s)
    Tagged
    0 Thread(s)

    По умолчанию

    Случайно обнаружил, что эффект "штор" практически исчезает если включить конденсатор на 100 пФ между C65 и землёй. Но изображение несколько размывается
    Оригинальные ZX-Spectrum 48, 48 PLUS+BDI, ZX-INTERFACE 1 bis, KAY-1024, Кворум-192, Кворум-128 CP/M, Кворум-64, ZS-Scorpion 256 Turbo+&Caro ZX_MC, Мастер48К

  5. #4

    Регистрация
    03.12.2005
    Адрес
    Серов
    Сообщений
    542
    Спасибо Благодарностей отдано 
    37
    Спасибо Благодарностей получено 
    50
    Поблагодарили
    22 сообщений
    Mentioned
    0 Post(s)
    Tagged
    0 Thread(s)

    По умолчанию

    Возможно, кому-нибудь пригодиться, немного подрихтовал схему моего ZX issue 3 https://drive.google.com/file/d/1UZI...ew?usp=sharing
    Вот здесь можно купить исправные 4116: https://aliexpress.ru/item/100500396...00027586690358

    А вот видео работы: https://drive.google.com/file/d/1Edb...usp=drive_link
    На первых двух строках двоятся цвета - очень не приятный эффект. Пробовал ставить везде дополнительные ёмкости по питанию, никакого эффекта. Даже не знаю, где искать
    Миниатюры Миниатюры Нажмите на изображение для увеличения. 

Название:	Схема моего ZX+.jpg 
Просмотров:	70 
Размер:	22.1 Кб 
ID:	81280  
    Последний раз редактировалось Jukov; 12.09.2024 в 21:34.
    Оригинальные ZX-Spectrum 48, 48 PLUS+BDI, ZX-INTERFACE 1 bis, KAY-1024, Кворум-192, Кворум-128 CP/M, Кворум-64, ZS-Scorpion 256 Turbo+&Caro ZX_MC, Мастер48К

  6. #5

    Регистрация
    27.02.2005
    Адрес
    москва
    Сообщений
    14,289
    Записей в дневнике
    1
    Спасибо Благодарностей отдано 
    202
    Спасибо Благодарностей получено 
    1,456
    Поблагодарили
    946 сообщений
    Mentioned
    18 Post(s)
    Tagged
    0 Thread(s)

    По умолчанию

    нашлось время сфоткать картинку с двух плат




  7. #6

    Регистрация
    03.12.2005
    Адрес
    Серов
    Сообщений
    542
    Спасибо Благодарностей отдано 
    37
    Спасибо Благодарностей получено 
    50
    Поблагодарили
    22 сообщений
    Mentioned
    0 Post(s)
    Tagged
    0 Thread(s)

    По умолчанию

    Цитата Сообщение от goodboy Посмотреть сообщение
    нашлось время сфоткать картинку с двух плат
    Первая платка выглядит просто отлично. Какая ревизия платы?
    Последний раз редактировалось Jukov; 18.09.2024 в 21:48.
    Оригинальные ZX-Spectrum 48, 48 PLUS+BDI, ZX-INTERFACE 1 bis, KAY-1024, Кворум-192, Кворум-128 CP/M, Кворум-64, ZS-Scorpion 256 Turbo+&Caro ZX_MC, Мастер48К

  8. #7

    Регистрация
    27.02.2005
    Адрес
    москва
    Сообщений
    14,289
    Записей в дневнике
    1
    Спасибо Благодарностей отдано 
    202
    Спасибо Благодарностей получено 
    1,456
    Поблагодарили
    946 сообщений
    Mentioned
    18 Post(s)
    Tagged
    0 Thread(s)

    По умолчанию

    Цитата Сообщение от Jukov Посмотреть сообщение
    Первая платка выглядит просто отлично. Какая ревизия платы?
    на удивление - issue3
    .....
    полосы на второй плате/фотке как-раз после установки TracoPower, с `родным` стабилизатором их не было.
    Последний раз редактировалось goodboy; 19.09.2024 в 19:08.

  9. #8

    Регистрация
    03.12.2005
    Адрес
    Серов
    Сообщений
    542
    Спасибо Благодарностей отдано 
    37
    Спасибо Благодарностей получено 
    50
    Поблагодарили
    22 сообщений
    Mentioned
    0 Post(s)
    Tagged
    0 Thread(s)

    По умолчанию

    Нажмите на изображение для увеличения. 

Название:	InShot_20240919_220017680.jpg 
Просмотров:	58 
Размер:	63.6 Кб 
ID:	81291 Судя по схеме у бмк есть два входа питания на +5в. Думаю надо попробовать запитать аналоговый вход от отдельного источника питания
    Оригинальные ZX-Spectrum 48, 48 PLUS+BDI, ZX-INTERFACE 1 bis, KAY-1024, Кворум-192, Кворум-128 CP/M, Кворум-64, ZS-Scorpion 256 Turbo+&Caro ZX_MC, Мастер48К

  10. #9

    Регистрация
    03.12.2005
    Адрес
    Серов
    Сообщений
    542
    Спасибо Благодарностей отдано 
    37
    Спасибо Благодарностей получено 
    50
    Поблагодарили
    22 сообщений
    Mentioned
    0 Post(s)
    Tagged
    0 Thread(s)

    По умолчанию

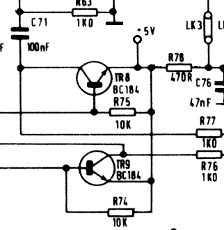
    Нажмите на изображение для увеличения. 

Название:	TR8+TR9.png 
Просмотров:	66 
Размер:	17.1 Кб 
ID:	81297
    Меня терзают смутные сомнения, TR8 и TR9 питаются от +5В без всякой фильтрации, в отличии от остальной аналоговой части
    Оригинальные ZX-Spectrum 48, 48 PLUS+BDI, ZX-INTERFACE 1 bis, KAY-1024, Кворум-192, Кворум-128 CP/M, Кворум-64, ZS-Scorpion 256 Turbo+&Caro ZX_MC, Мастер48К

  11. #10

    Регистрация
    27.02.2005
    Адрес
    москва
    Сообщений
    14,289
    Записей в дневнике
    1
    Спасибо Благодарностей отдано 
    202
    Спасибо Благодарностей получено 
    1,456
    Поблагодарили
    946 сообщений
    Mentioned
    18 Post(s)
    Tagged
    0 Thread(s)

    По умолчанию

    а ВЧмодулятор - обесточен (он может создавать наводки) ?

Страница 2 из 3 ПерваяПервая 123 ПоследняяПоследняя

Информация о теме

Пользователи, просматривающие эту тему

Эту тему просматривают: 1 (пользователей: 0 , гостей: 1)

Похожие темы

  1. Ответов: 71
    Последнее: 05.02.2023, 09:19
  2. Ответов: 1
    Последнее: 08.04.2020, 21:00
  3. Ответов: 4
    Последнее: 01.03.2020, 10:22
  4. Ответов: 14
    Последнее: 23.12.2017, 20:49
  5. Ответов: 3
    Последнее: 08.12.2014, 20:51

Ваши права

  • Вы не можете создавать новые темы
  • Вы не можете отвечать в темах
  • Вы не можете прикреплять вложения
  • Вы не можете редактировать свои сообщения
  •