User Tag List

Страница 2 из 2 ПерваяПервая 12
Показано с 11 по 14 из 14

Тема: Высокоскоростной самодельный DAC (для VGA) ?

Комбинированный просмотр

Предыдущее сообщение Предыдущее сообщение   Следующее сообщение Следующее сообщение
  1. #1

    Регистрация
    19.01.2009
    Адрес
    Белгород
    Сообщений
    385
    Спасибо Благодарностей отдано 
    6
    Спасибо Благодарностей получено 
    13
    Поблагодарили
    12 сообщений
    Mentioned
    0 Post(s)
    Tagged
    0 Thread(s)

    По умолчанию

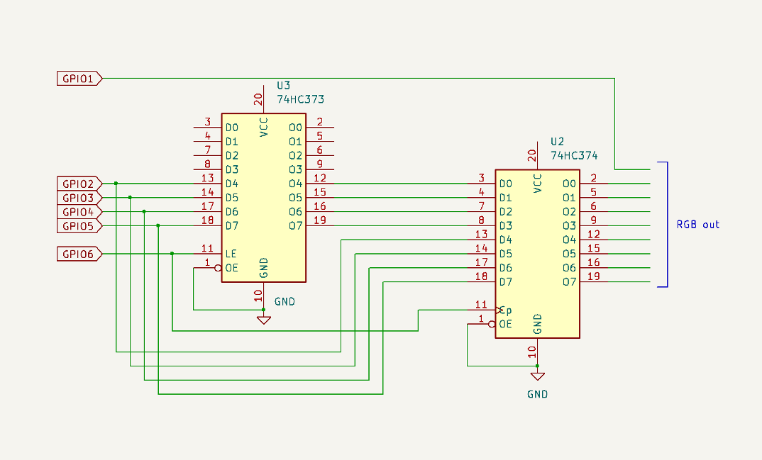
    Тогда уж GPIO7 заменить инвертированным GPIO6...

  2. #1
    С любовью к вам, Yandex.Direct
    Размещение рекламы на форуме способствует его дальнейшему развитию

  3. #2

    Регистрация
    23.11.2015
    Адрес
    г. Ростов-на-Дону
    Сообщений
    707
    Спасибо Благодарностей отдано 
    264
    Спасибо Благодарностей получено 
    215
    Поблагодарили
    152 сообщений
    Mentioned
    2 Post(s)
    Tagged
    0 Thread(s)

    По умолчанию

    Да, можно первый триггер заменить на 74hc373 и объединить клоки.
    Тогда по отрицательному фронту произойдёт защелкивание в первом триггере, а по положительному - во втором.

    Последний раз редактировалось Rio444; 06.10.2024 в 00:39.

    Этот пользователь поблагодарил Rio444 за это полезное сообщение:

    Tronix(06.10.2024)

  4. #3

    Регистрация
    16.09.2010
    Адрес
    г. Москва
    Сообщений
    1,951
    Спасибо Благодарностей отдано 
    81
    Спасибо Благодарностей получено 
    261
    Поблагодарили
    125 сообщений
    Mentioned
    3 Post(s)
    Tagged
    0 Thread(s)

    По умолчанию

    Rio444, Да, примерно так и сделал, только вместо 74hc374 поставил 74ac574 (ибо была под рукой). Все работает.
    Всем спасибо за содействие )

  5. #4

    Регистрация
    23.11.2015
    Адрес
    г. Ростов-на-Дону
    Сообщений
    707
    Спасибо Благодарностей отдано 
    264
    Спасибо Благодарностей получено 
    215
    Поблагодарили
    152 сообщений
    Mentioned
    2 Post(s)
    Tagged
    0 Thread(s)

    По умолчанию

    Цитата Сообщение от Tronix Посмотреть сообщение
    только вместо 74hc374 поставил 74ac574 (ибо была под рукой)
    Да там вариантов уйма.
    LVC, VHC и т.д.
    У 574 конечно цоколёвка удобнее. Они наверное сейчас и более распространены.

    Цитата Сообщение от Tronix Посмотреть сообщение
    Все работает.

Страница 2 из 2 ПерваяПервая 12

Информация о теме

Пользователи, просматривающие эту тему

Эту тему просматривают: 1 (пользователей: 0 , гостей: 1)

Похожие темы

  1. Самодельный микроскоп для пайки smd
    от IanPo в разделе Оборудование
    Ответов: 1
    Последнее: 14.03.2024, 12:29
  2. Ответов: 26
    Последнее: 25.01.2019, 18:31
  3. Самодельный станок для намотки ТВЗ
    от Ратмир в разделе Творчество
    Ответов: 3
    Последнее: 25.05.2017, 13:32
  4. Самодельный USB-магнитофон для ретро-компьютера
    от zx-kit в разделе Внешние накопители
    Ответов: 62
    Последнее: 26.08.2012, 17:47
  5. NeoGS vs General Sound (DAC vs DAC)
    от nikor4 в разделе Звук
    Ответов: 8
    Последнее: 12.05.2011, 14:49

Ваши права

  • Вы не можете создавать новые темы
  • Вы не можете отвечать в темах
  • Вы не можете прикреплять вложения
  • Вы не можете редактировать свои сообщения
  •