С любовью к вам, Yandex.Direct
Размещение рекламы на форуме способствует его дальнейшему развитию
Никуда Олег не исчезал. Просто лето насыпало несколько больше дел, чем планировалось. Ну и на рыбалку/охоту иногда съездить надо.
Тем не менее потихоньку проектом занимался. Немного отчитаюсь. За это время был изготовлен второй экземпляр первой версии, так сказать для проверки повторяемости. Ну что сказать, собрал, включил, работает. Был отправлен vladosis для тестов. Но он сразу начал пытаться выжимать из него не выжимаемое, но тем не менее подтвердил, что стандартный режим грузится и читается без проблем на 100%.
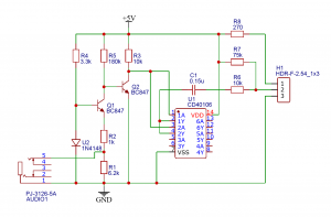
Далее возился с программным ЛПМ. Работу основных функций я уже показывал. Но главное было сделать начальную инициализацию. Т.к. если в момент отключения питания, ЛПМ находится в режиме воспроизведения(записи) или ускоренного поиска, то при включении питания нужно вернуть ЛПМ в исходное состояние. Схема блока управления осталась прежней, переписана прошивка. Пока только основные функции, счетчик, и начальная проверка ЛПМ. Всякие плюшки ввиде поисков по паузам и т.п. оставил на потом. Занялся улучшением аналогового тракта. Чтоб избавиться от "звона" беспаячной макетки, сваял капитальную:
Вот так в сборе:
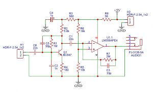
Пристегнутая отдельно плата, это усилитель воспроизведения последней версии, он теперь и будет в основной схеме. Усилитель записи тоже изменился, и уже проверен в железе на СМД в том виде в котором будет в конечной версии:
Пара торчащих проводов, это для подключения осциллографа.
Ну и непосредственно об усилителях УВ и УЗ.
Было смакетировано несколько вариантов, из них лучшими по показателям сложность/эффективность получилась пара:
УВ
УЗ
Эта пара после записи на кассету показывает вот такую картинку:
Это пилоттон начала загрузки. Влад выше выкладывал мое видео с загрузкой турбо копии Саботера за пару минут. Учитывая, что писалось с мп3 плеера, результат отличный. Сразу оговорюсь, это не цель, это всего лишь проверка границ. Для меня, лично, это просто подтверждение надежности записи/чтения в обычном режиме.
К сожалению, я пока не успел собрать отечественную машинку (в планах есть) что нибудь типа ЮТ, РК, или Специалиста... Очень хотелось бы проверить работу на них, ну да ладно, потом проверю.
Чуть позже запишу видео по новым схемам.
Ленинград-1+128+AY+BDI+FDD3,5, LUT-216, Мастер, недоLUT2017, Compact-256 Turbo,
Alex_NEMO(04.10.2025), CodeMaster(04.10.2025), Froggy(04.10.2025), svofski(04.10.2025)
А если сделать по типу стриммера? Писать сразу цифру, разметить на блоки, читать-писать по блокам. Вот экземпляр такой древности:
Я могу ошибаться (неплохо бы иметь какую-то сводную информацию в первом посте), но вроде бы тут цифра и пишется на ленту.
Для этого нужен контроллер, который будет управлять этим стриммером. А смысл, если с контроллером можно подключить просто дискету или диск?
"Во времена всеобщей лжи говорить правду - это экстремизм" - афоризм.
life(04.10.2025)
Ну не нужно этого. Поверьте, в процессе работы над проектом, фантазия заносит иногда так, что сам фигею, но трезво взглянув, все нормализуется. Не нужно пытаться сделать ПЕРЕМАГНИТОФОН и НЕДОДИСКОВОД. У каждого устройства свое предназначение. Если идти в предлагаемом направлении, то в определенный момент кассета, вдруг, станет лишним звеном, и устройство превратится в очередной эмулятор эмулятора для эмулятора, с поддержкой SD, SSD и бог его знает чего еще. Давайте просто пусть будет миниатюрный но надежный магнитофон, с достаточным набором сервисных плюшек, но без попыток прикрутить экран с тачскрином, поиск по алфавиту, и автоматическую подачу кофе с круасаном.
- - - Добавлено - - -
Ты не ошибаешься, мы реально пишем цифру, причем ее исконный вид, как на перфокарте 1 - пишем (дырявим), 0 - не пишем (не дырявим)А вот про первый пост я не в силах, тема не моя и править его я не могу, а очень хочется. Правленые схемы, прошивки и все такое... Советовали новую тему сделать, а с этой что? Получится начнем с середины? Посоветуйте.
Ленинград-1+128+AY+BDI+FDD3,5, LUT-216, Мастер, недоLUT2017, Compact-256 Turbo,
Ну раз здесь пишут на плёнку сразу цифру (синхросигнал + сигнал данных, в простейшем приближении), то это уже специализированное устройство - стример, а не магнитофон. И кассета тут лишним звеном не станет, ибо у хорошей плёнки надёжность и долговечность хранения данных намного выше любых дискет и тем более флешек. Тогда надо иметь и разметку плёнки, чтобы можно было автоматически найти нужный блок на ней.
Ошибка. Запись цифры с компьютера на бытовой магнитофон не делает его стримером. У нас, грубо говоря, бытовой магнитофон, из которого выкинуто все лишнее, а оставшееся заточено под запись/воспроизведение только одного типа сигнала. И все же, это просто магнитофон. Общего со стримером у него только носитель. Главное в спец устройствах, это точное позиционирование (что касается разметки и т.д.). Главное отличие всех этих стримеров - это абсолютно другой принцип работы механики, с использованием шаговых двигателей, более точных датчиков, отсутствие всех этих тонвалов (и как следствие отсутствие линейного воспроизведения), использование раздельных каналов (служебная инфа и собственно данные) ну и т.д. Что то я не могу придумать, чего такого распространенного купить на авите, чтоб выдернуть такой механизм. Шутка конечно, даже пытаться не буду. Все эти ленточные накопители предки дисковода. А мы здесь, все же, про магнитофон. Ну а автоматически найти нужный блок, в нашем случае программу, так это уже реализовано в первой версии. Набрал нужные цифры, магнитофон перемотал в нужное место и включил воспроизведение.
- - - Добавлено - - -
Я согласен, тем более есть чем первый пост наполнить.
Последний раз редактировалось life; 05.10.2025 в 07:30.
Ленинград-1+128+AY+BDI+FDD3,5, LUT-216, Мастер, недоLUT2017, Compact-256 Turbo,
А вы видео по ссылке смотрели? Там обычная лентопротяжка магнитофона, обычная кассета, обычные магнитофонные головки, стерео. Один канал используется под синхросигнал, второй канал - под данные.
Все стримеры заточены под линейное воспроизведение и запись. Отголосок этого на десктопах, между прочим, это программа tar. LTO - это, блин, Linear Tape-Open. Линейная запись и воспроизведение. Головки передвигают шаговиком вверх-вниз только для того, чтобы увеличить плотность записи и не проектировать в ней в 2 раза больше элементов. А вот DAT писал по диагонали, используя вращающийся блок голов, также как VHS и DV-камеры. Streamer, tape drive - это всё синонимы "ленточный накопитель с последовательным доступом к данным".
- - - Добавлено - - -
Вы уже пол-дела сделали - спроектировали электронику для чтения-записи данных. Теперь осталось дело за малым - не превратить это в ещё один "магнитофон". Всего лишь немного автоматизации. Презеционная механика для этого не нужна.
Да, можно сделать из говна и палок, но это не означает, что в этом есть смысл.
Очень оптимистично. К текущему состоянию надо добавить параллельные линии чтения/записи (возможно перепроектировав, т.к. это тестировалось на другом). Дальше нужен управляющий контроллер, который будет принимать задания от ПК, данные от синхроголовки и руководить ЛПМ. Затем надо написать прошивку для этого контроллера. И вишенкой на торте будет софт для каждого подключаемого компа, который сможет использовать этот функцинал.
Думацо, что если ты чувствуешь в себе такие силы, то ты вполне можешь взять текущую "половину" и в параллельной теме развить её функционал до целого.
"Во времена всеобщей лжи говорить правду - это экстремизм" - афоризм.
life(06.10.2025)
Эту тему просматривают: 1 (пользователей: 0 , гостей: 1)