User Tag List

Страница 5 из 21 ПерваяПервая 123456789 ... ПоследняяПоследняя
Показано с 41 по 50 из 205

Тема: Накопитель на микрокассете

  1. #41

    Регистрация
    04.04.2017
    Адрес
    г. Казань
    Сообщений
    570
    Спасибо Благодарностей отдано 
    113
    Спасибо Благодарностей получено 
    103
    Поблагодарили
    62 сообщений
    Mentioned
    0 Post(s)
    Tagged
    0 Thread(s)

    По умолчанию

    Цитата Сообщение от life Посмотреть сообщение
    Двигаемся по немногу. "ежика" пришлось причесать, перенес все на временную печатку. Теперь имеем стенд для экспериментов со звуковыми трактами:
    Изучив немного теории и посмотрев схемы магнитофонов атари и комондора, понял что все веселей и проще, чем я изначально думал. Для данной задачи оказывается совсем не нужен ГСП. Испытания начнем с комондоровского тракта записи. Схемы и осцилограммы позже выложу.
    Какой контроллер для управления?
    Юниор ФВ-6506, Балтик-48

  2. #42

    Регистрация
    04.07.2012
    Адрес
    г. Москва
    Сообщений
    578
    Спасибо Благодарностей отдано 
    5
    Спасибо Благодарностей получено 
    88
    Поблагодарили
    43 сообщений
    Mentioned
    1 Post(s)
    Tagged
    0 Thread(s)

    По умолчанию

    Цитата Сообщение от HardWareMan Посмотреть сообщение
    haywire, на каких пассиках покрытие?
    На валиках :-)

  3. #43

    Регистрация
    09.03.2015
    Адрес
    г. Петропавловск-Камчатский
    Сообщений
    210
    Спасибо Благодарностей отдано 
    39
    Спасибо Благодарностей получено 
    193
    Поблагодарили
    68 сообщений
    Mentioned
    1 Post(s)
    Tagged
    0 Thread(s)

    По умолчанию

    Цитата Сообщение от Shumadan Посмотреть сообщение
    Какой контроллер для управления?
    pic12f675, исключительно для минимального функционала, если удастся записать и успешно считать хотя бы небольшую программку, можно будет думать о полноценном управлении на нормальном МК.
    Итак, провел несколько экспериментов. Для начала схемы, от которых пляшем:
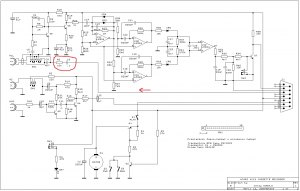
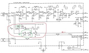
    Магнитофон атари

    Магнитофон командора

    Красным выделил цепи записи. Как видно на XC12 вообще без заморочек, цифра тупо через конденсатор и резистор на головку. Собрал на макетке на ЛН1 простой RC генератор на очень примерно 800 Гц (типа пилот тон спека ), ну и подключил к головке. Посмотрел осцилографом:

    Размах чуть больше 4В
    Дальше собрал на макетке узел от комондора, посмотрел выход на логике:

    Не хило так, размах около 9В, подключил к головке:

    Размах вообще около 12В
    Ну и решил записать. Лет двадцать на полке лежал новенький диктофон олимпус, им и решил послушать.
    Первым записал по схеме С64, пищит. Но явный перебор, т.к. даже на минимальной громкости орет очень сильно. Думаю что схема расчитана на относительно низкоомную головку, на тестируемом ЛПМ сопротивление головки 430 Ом. Затем записал по схеме атари, звук есть, вроде норм. Решил исключить в схеме командора обведенное зеленым, и подать сигнал относительно земли.

    Амплитуда чуть больше 4В, на головке:

    Около 6В.
    Короче есть три варианта, нужно собирать воспроизведение и смотреть что да как.
    Пока так.
    Ленинград-1+128+AY+BDI+FDD3,5, LUT-216, Мастер, недоLUT2017, Compact-256 Turbo,

    Эти 4 пользователя(ей) поблагодарили life за это полезное сообщение:

    AzAtom(03.07.2025), CodeMaster(24.07.2024), Dima_ZX(05.08.2024), svofski(24.07.2024)

  4. #44

    Регистрация
    20.06.2007
    Адрес
    С.-Петербург
    Сообщений
    4,309
    Спасибо Благодарностей отдано 
    1,034
    Спасибо Благодарностей получено 
    819
    Поблагодарили
    490 сообщений
    Mentioned
    26 Post(s)
    Tagged
    0 Thread(s)

    По умолчанию

    Цитата Сообщение от life Посмотреть сообщение
    Но явный перебор, т.к. даже на минимальной громкости орет очень сильно.
    Я думаю, что идея коммодоровской схемы как раз и была в том, чтобы загонять пленку в насыщение. То, что обычный магнитофон при ее воспроизведении вдруг начинает кричать громче обычного, ну так и что с того. Разве что наверное можно подобрать ток записи под конкретную головку и пленку, чтобы и насыщение было и головку не насиловать сверх меры.
    Больше игр нет

  5. #45

    Регистрация
    04.04.2017
    Адрес
    г. Казань
    Сообщений
    570
    Спасибо Благодарностей отдано 
    113
    Спасибо Благодарностей получено 
    103
    Поблагодарили
    62 сообщений
    Mentioned
    0 Post(s)
    Tagged
    0 Thread(s)

    По умолчанию

    коэффициент детонации не оценивали?
    Юниор ФВ-6506, Балтик-48

  6. #46

    Регистрация
    10.07.2005
    Адрес
    Ставрополь
    Сообщений
    1,158
    Спасибо Благодарностей отдано 
    37
    Спасибо Благодарностей получено 
    61
    Поблагодарили
    34 сообщений
    Mentioned
    0 Post(s)
    Tagged
    0 Thread(s)

    По умолчанию

    haywire, ну веселье не несите в таких количествах. Я ж не говорил, что это сама Электроника, а только лентотяга. Знач, судя по нашему форуму, она может быть немного (ну совсем) модернизирована. Даже в оригинальном варианте ни одного жевания за ...цать лет эксплуатации. Далее, "играть правильно" мне и не нужно, поскольку играло на той схеме, что я давал ссылку, а не на схемной убогости Электроники - это две разные вещи, да и калибровка не нужна от слова совсем.
    Недостатков с лентотягами на больших скоростях потоков несколько - нестабильность протяжки, неравномерность намагничивания и выпадения вследствие некачественного полива. Поэтому и считаю 9600 на кассете баловством. А катушечник доставать до сих пор не хочется...
    От выпадений, кстати, хорошо спасает моноголовка, поскольку она использует более широкую дорожку, нежели стереоголова (даже если соединить обмотки последовательно - не спасает).

    Этот пользователь поблагодарил rw6hrm за это полезное сообщение:

    AzAtom(03.07.2025)

  7. #46
    С любовью к вам, Yandex.Direct
    Размещение рекламы на форуме способствует его дальнейшему развитию

  8. #47

    Регистрация
    09.03.2015
    Адрес
    г. Петропавловск-Камчатский
    Сообщений
    210
    Спасибо Благодарностей отдано 
    39
    Спасибо Благодарностей получено 
    193
    Поблагодарили
    68 сообщений
    Mentioned
    1 Post(s)
    Tagged
    0 Thread(s)

    По умолчанию

    Цитата Сообщение от Shumadan Посмотреть сообщение
    коэффициент детонации не оценивали?
    Разве только в тротиловом эквиваленте . А если серьезно, как Вы это себе представляете? Воспроизведения пока нет, эталонной записи нет, не было и никогда не будет. Тут скорость ленты настроить, и то проблема, хоть и решаемая.
    Вообщем на субботу планирую эксперименты с воспроизведением, даже не верится, что целый день свободен. А пока изучаю варианты, вдохновляюсь. Кстати детонацию косвенно я все таки оценил, тон вал болтается во втулке прилично , но это у меня от телефона с автоответчиком и судя по износу головки, ответчик трындел без остановки. Думаю что от факсов ЛПМ гораздо целей будут, по опыту знаю что их редко как ответчики использовали. А я завтра новую втулку выточу, станок есть, ну или факс куплю .

    Ну и вопрос к программистам и сочувствующим, можно ли заставить спек выдавать на выход только пилоттон произвольной длительности? Именно на магнитофонный выход?
    Ленинград-1+128+AY+BDI+FDD3,5, LUT-216, Мастер, недоLUT2017, Compact-256 Turbo,

  9. #48
    HardWareMan
    Гость

    По умолчанию

    3кГц записать и несколько раз сверить на воспроизведение. Полученные замеры усреднить и это будет 1х-2х от реального взвешенного значения.

  10. #49

    Регистрация
    09.03.2015
    Адрес
    г. Петропавловск-Камчатский
    Сообщений
    210
    Спасибо Благодарностей отдано 
    39
    Спасибо Благодарностей получено 
    193
    Поблагодарили
    68 сообщений
    Mentioned
    1 Post(s)
    Tagged
    0 Thread(s)

    По умолчанию

    Это триумф, господа! Сначала видео, потом докладную писать буду. Подопытный Compact 256 turbo, пока не корпусирован, читалка на ВИ1
    https://disk.yandex.ru/i/Zhvt2pdklU948Q
    Начну с записи, наигравшись с генератором решил записать сигнал со спека. Первая штанга, как правило на всех моделях работающих с бытовыми магнитофонами, выходной сигнал приведен к линейному уровню 0.5В, плюс-минус километр. Естественно этого не достаточно для работы выше описанных схем записи. Можно конечно выдернуть чистую цифру с платы, но мы ведь хотим накопитель работающий с любым компом без доработок. Пришлось ввести доп каскад на ОУ. В общем проблему решил, нашел у себя прогу на бейсике, чтоб через save записывать, ну и записал. Послушал на диктофоне, хоть через микрофон грузи. Дальше воспроизведение, долго читал инфу... очень долго, понял что может все затянуться. Вспомнил, что где то в ящике должна лежать плата от простейшего китайского плеера. Нашел, звуковой тракт не тронут, подключил, померил осцилом - работает, ну и подключил, результат на видео.
    Прежде чем снять видео, я как минимум раз 20 грузил прогу, 100%.
    Втулку на лентопротяг не точил, даже еще не смазывал.
    И обратите внимание, длиннющие не экранированные провода, все на честном слове
    Последний раз редактировалось life; 27.07.2024 в 09:09.
    Ленинград-1+128+AY+BDI+FDD3,5, LUT-216, Мастер, недоLUT2017, Compact-256 Turbo,

    Эти 5 пользователя(ей) поблагодарили life за это полезное сообщение:

    ALS(27.07.2024), AzAtom(03.07.2025), CodeMaster(27.07.2024), Eltaron(28.07.2024), Mihalich(27.07.2024)

  11. #50

    Регистрация
    09.03.2015
    Адрес
    г. Петропавловск-Камчатский
    Сообщений
    210
    Спасибо Благодарностей отдано 
    39
    Спасибо Благодарностей получено 
    193
    Поблагодарили
    68 сообщений
    Mentioned
    1 Post(s)
    Tagged
    0 Thread(s)

    По умолчанию

    Продолжим. Сегодня смакетировал УВ по схеме атари, на двух кт3102.


    Сигнал по сравнению со схемой плеера более чистый, и размах с подключенной нагрузкой почти 2В (против 0.8 плеерных). Спеку очень нравится . Ее и оставим.


    Думаю с аналоговой частью закончил, оформлю все в общую схему и выложу. Разумеется для боевых тестов соберу промежуточный вариант на выводных компонентах, после тестов и настройки уже будет СМД. Для переключения головок запись/воспроизведение будем использовать миниатюрные реле на 5В. Вообщем теперь можно думать о полноценном управлении, со счетчиком и возможно поиском.
    О внешнем оформлении тоже можно уже подумать, имею два 3Д принтера, моделирую в Компасе. Будут предложения по дизайну, не стесняйтесь, с этим у меня туго.
    Ленинград-1+128+AY+BDI+FDD3,5, LUT-216, Мастер, недоLUT2017, Compact-256 Turbo,

    Эти 2 пользователя(ей) поблагодарили life за это полезное сообщение:

    anasana(28.07.2024), AzAtom(03.07.2025)

Страница 5 из 21 ПерваяПервая 123456789 ... ПоследняяПоследняя

Информация о теме

Пользователи, просматривающие эту тему

Эту тему просматривают: 1 (пользователей: 0 , гостей: 1)

Похожие темы

  1. Накопитель на микро кассете
    от vladosis в разделе Внешние накопители
    Ответов: 7
    Последнее: 05.10.2025, 13:05
  2. как отличить 360k накопитель
    от sergey2b в разделе Внешние накопители
    Ответов: 17
    Последнее: 20.08.2018, 16:22
  3. Продам накопитель на магнитной ленте - стиммер
    от backa в разделе Барахолка (архив)
    Ответов: 0
    Последнее: 30.11.2010, 11:51
  4. Продам накопитель на МЛ на Z80
    от RedLine в разделе Барахолка (архив)
    Ответов: 23
    Последнее: 29.11.2010, 11:55
  5. Куплю/поменяю на что-нибудь любой накопитель для MSX
    от ALEXEY.GORDEEV в разделе Барахолка (архив)
    Ответов: 0
    Последнее: 23.10.2009, 20:41

Ваши права

  • Вы не можете создавать новые темы
  • Вы не можете отвечать в темах
  • Вы не можете прикреплять вложения
  • Вы не можете редактировать свои сообщения
  •