А тем временем...
Доделал прошивку с основными функциями, работает все, кроме поиска, за него пока не брался, со счетчиком воевал. Дело в том, что на моем ЛПМ был разбит геркон, и я впаял первый попавшийся под руку, а он "звенит" как потерпевший. Короче дребезг победил, объединил модуль управления и индикации, теперь это процессорный модуль , и так как его схему менять больше не буду, запилил плату версии 0. Так как концепции внешнего вида изделия пока нет, то просто прямоугольник 3,5х8 см с кнопками и индикатором.
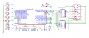
Финальная схема:
Плата только из печки, еще не обрезанная:
Ну и запаянная:
Рядом с ЛПМ:
Ну и в архиве прошивка, и модель в протеусе, вдруг кто поиграться захочет.
zxmicro.rar


Ответить с цитированием
Speccy-2007 + 48k(пока) + TR-DOS + ZX-VGA


