User Tag List

Страница 1 из 3 123 ПоследняяПоследняя
Показано с 1 по 10 из 27

Тема: Плата расширения для стандартного Специалиста

  1. #1

    Регистрация
    13.01.2005
    Адрес
    г. Москва
    Сообщений
    5,213
    Записей в дневнике
    7
    Спасибо Благодарностей отдано 
    706
    Спасибо Благодарностей получено 
    1,641
    Поблагодарили
    572 сообщений
    Mentioned
    50 Post(s)
    Tagged
    0 Thread(s)

    Lightbulb Плата расширения для стандартного Специалиста

    Итак, свершилось! Теперь благодаря Serg6845 мой ЛИК может работать в двух режимах - стандартном и SP580. А благодаря AlexBel, который разработал плату расширения, и Serg6845, который её подключил.



    У моего ЛИКа теперь есть восьмицвет с заглушкой, которая не требует вмешательства в ПЗУ, SD-карта и таймер, подключенный по схеме SP580.



    Таймер доступен из любого режима, и сидит по адресам E000-E7FF. Так вот он у меня гудит, как и в случае с MX2 (Сябр) начинает гудеть спустя полминуты и гудит так ещё полминуты, потом затихает, а через полминуты всё начинается вновь.
    Сходу я воспользовался вот этой рекомендацией (понятное дело, с корректировкой адреса таймера), запуская эту программу с SD. Однако гудение не замолкает, а лишь меняет тональность.

    Каково же было моё удивление, когда я выяснил, что таймер гудит и в режиме SP580! Только там период звука значительно длиннее - начинает гудеть позже и гудит дольше. Неужели в Мониторе SP580 не предусмотрели инициализацию таймера? Так ведь предусмотрели! Буквально на первых же шагах запуска Загрузчика SP580 видим такое:

    Код:
    LF83D:
    	ld	hl, 0xe003
    	ld	(hl), 0x36
    	ld	(hl), 0x76
    	ld	(hl), 0x90
    	dec	hl
    	ld	(hl), 0x01
    	dec	hl
    	ld	(hl),0x50
    	ld	(hl),0xc3
    	dec	hl
    	ld	(hl),0x10
    	ld	(hl),0x15
    Что это за странности такие? Может кто-то пояснить? А за одно рассказать как его всё-таки заглушить, чтобы не гудел.
    Последний раз редактировалось CityAceE; 11.10.2025 в 17:55.
    С уважением, Станислав.

  2. #1
    С любовью к вам, Yandex.Direct
    Размещение рекламы на форуме способствует его дальнейшему развитию

  3. #2

    Регистрация
    07.08.2008
    Адрес
    г. Уфа
    Сообщений
    8,389
    Спасибо Благодарностей отдано 
    763
    Спасибо Благодарностей получено 
    2,367
    Поблагодарили
    1,317 сообщений
    Mentioned
    38 Post(s)
    Tagged
    0 Thread(s)

    По умолчанию

    Если выполнить фрагмент только до
    ld (hl), 0x01
    включительно, то продолжает гудеть?

  4. #3

    Регистрация
    12.11.2009
    Адрес
    Москва
    Сообщений
    403
    Спасибо Благодарностей отдано 
    50
    Спасибо Благодарностей получено 
    90
    Поблагодарили
    66 сообщений
    Mentioned
    2 Post(s)
    Tagged
    0 Thread(s)

    По умолчанию

    Цитата Сообщение от CityAceE Посмотреть сообщение
    Что это за странности такие? Может кто-то пояснить? А за одно рассказать как его всё-таки заглушить, чтобы не гудел.
    Таймер гудит потому что он настроен и запущен.

    Вот эта часть кода настраивает каналы:
    Код:
    LF83D:
    	ld	hl, 0xe003
    	ld	(hl), 0x36     ; канал 0 - режим 3
    	ld	(hl), 0x76     ; канал 1 - режим 3
    	ld	(hl), 0x90     ; канал 2 - режим 0
    После его выполнения таймер молчит - потому что все каналы настроены и готовы к работе, но не проинициализированы для счёта.

    А вот эта часть - поочерёдно запускает все три канала в работу:
    Код:
    	dec	hl          ; канал 2
    	ld	(hl), 0x01
    	dec	hl          ; канал 1
    	ld	(hl),0x50
    	ld	(hl),0xc3
    	dec	hl          ; канал 0
    	ld	(hl),0x10
    	ld	(hl),0x15
    Все три канала получили значения для счёта в своих режимах, а установка значения и запускает канал таймера.

    Чтобы таймер "молчал" надо его настроить, но не запускать счёт в каналах.

  5. #4

    Регистрация
    30.12.2018
    Адрес
    г. Москва
    Сообщений
    1,375
    Спасибо Благодарностей отдано 
    11
    Спасибо Благодарностей получено 
    384
    Поблагодарили
    346 сообщений
    Mentioned
    1 Post(s)
    Tagged
    0 Thread(s)

    По умолчанию

    Цитата Сообщение от CityAceE Посмотреть сообщение
    Что это за странности такие? Может кто-то пояснить? А за одно рассказать как его всё-таки заглушить, чтобы не гудел.
    возможно аппаратная проблема... или в схеме выборки что-то не так или сам таймер не очень живой. этот код должен его заткнуть.
    похоже надо будет делать второй подход к снаряду...

    Зверинецъ

    Специалист (был когда-то "совсем стандарт") - 1988-2023
    Ленинград1 +256К +AY+BDI+VGA выход +Ethernet (Speccyboot) +Xmodem (115200)+divmmc
    Ленинград2 + CF карта
    Платформа 8085+Z80+CPLD (Специалист МХ2 +SD +FDD +PS/2kbd)
    БК0010-01 стоковый
    [свернуть]

  6. #5

    Регистрация
    13.01.2005
    Адрес
    г. Москва
    Сообщений
    5,213
    Записей в дневнике
    7
    Спасибо Благодарностей отдано 
    706
    Спасибо Благодарностей получено 
    1,641
    Поблагодарили
    572 сообщений
    Mentioned
    50 Post(s)
    Tagged
    0 Thread(s)

    По умолчанию

    Цитата Сообщение от ivagor Посмотреть сообщение
    Если выполнить фрагмент только до
    ld (hl), 0x01
    включительно, то продолжает гудеть?
    Цитата Сообщение от SegaBoy Посмотреть сообщение
    Вот эта часть кода настраивает каналы:
    Если запустить код во время тишины, то да, больше гудеть не будет. Однако если запустить его во время гудения, то оно больше не остановится. Хорошо бы иметь код, который глушить ВИ53, даже в процессе гудения.

    Цитата Сообщение от Serg6845 Посмотреть сообщение
    сам таймер не очень живой
    Оба таймера, мне великодушно предоставил @derfliegenddehollander. Я так понимаю, что они оба из одной партии. И, возможно, ведут себя особым образом, так как кроме меня, никто не жаловался на гудение в Сябре/MX2. Может быть реально с чипами что-то не так?
    С уважением, Станислав.

  7. #6

    Регистрация
    12.11.2009
    Адрес
    Москва
    Сообщений
    403
    Спасибо Благодарностей отдано 
    50
    Спасибо Благодарностей получено 
    90
    Поблагодарили
    66 сообщений
    Mentioned
    2 Post(s)
    Tagged
    0 Thread(s)

    По умолчанию

    Цитата Сообщение от CityAceE Посмотреть сообщение
    CityAceE, я собрал на макетке эту схему. Логическим анализатором присел на выходы каналов ВИ53. При подаче питания на выходе канала 0 наблюдается единица, на канале 1 меандр примерно 199,9 Гц и на канале 2 единица. Судя по схеме к динамику подключён только выход канала 0 и на нём постоянно единица - если ошибок нет, то при включении ничего не должно быть слышно.
    При записи в управляющий регистр значения 0х36 на канале 0 остаётся единица, после записи значения 0х76 меандр на канале 1 прекращается и устанавливается единица и после записи значения 0х90 канал 2 переходит в ноль. Если далее не посылать значения в каналы таймера, то на выходе каналов будут постоянно присутствовать значения 1 1 0. Динамик тоже должен молчать.
    После посылки значений в каналы 0(0x1510), 1(0xC350) и 2(0x01), в канале 0 появляется меандр 370 Гц, в канале 1 меандр 39,9 Гц и примерно через 60 мс канал 2 переходит из нуля в единицу и тем самым выключает канал 0. Меандр в канале 1 не может быть слышен, так как его выход не подключен к динамику.
    Повторная запись в управляющий регистр снова выключает все каналы. Запись значений в каналы снова запускает меандр в канале 1.

    Возможно присутствует какая-то ошибка в схеме, разводке платы, в подключении или вместо канала 0 к динамику подключен канал 1.
    Если же таймер не реагирует на запись в управляющий регистр и не останавливает счёт в каналах, то скорее всего он не исправен.

    Этот пользователь поблагодарил SegaBoy за это полезное сообщение:

    CityAceE(23.09.2025)

  8. #7

    Регистрация
    13.01.2005
    Адрес
    г. Москва
    Сообщений
    5,213
    Записей в дневнике
    7
    Спасибо Благодарностей отдано 
    706
    Спасибо Благодарностей получено 
    1,641
    Поблагодарили
    572 сообщений
    Mentioned
    50 Post(s)
    Tagged
    0 Thread(s)

    По умолчанию

    SegaBoy, спасибо за тестирование и подробное описание того, что должно быть.

    Цитата Сообщение от SegaBoy Посмотреть сообщение
    Возможно присутствует какая-то ошибка в схеме, разводке платы, в подключении или вместо канала 0 к динамику подключен канал 1.
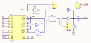
    Схему разводил и паял @AlexBel. Зная его дотошность, вряд ли ли он где-то ошибся:



    Нюанс в том, что у меня два одинаковых чипа ВИ53 и оба гудят при старте. Один в Сябре, второй вот теперь в ЛИКе. Судя по объяснению, ничего не должно гудеть при старте, однако ж гудит. Не могли же ошибиться сразу в двух схемах! Полагаю всё-таки, что дело именно в самих чипах.
    С уважением, Станислав.

  9. #8

    Регистрация
    02.01.2007
    Адрес
    Волгоград, Россия
    Сообщений
    1,454
    Спасибо Благодарностей отдано 
    195
    Спасибо Благодарностей получено 
    161
    Поблагодарили
    99 сообщений
    Mentioned
    5 Post(s)
    Tagged
    0 Thread(s)

    По умолчанию

    Спасибо, конечно, за положительное мнение, но ошибиться я мог запросто, как и любой другой человек. И, насколько я понял, ошибки есть.
    Что касается гудения, то дело, на 99% уверен, не в таймерах (они не имеют сброса и начинают выдавать сигнал сразу при включении), а в схеме, которая этот сигнал глушит до особого разрешения погудеть. Или в управлении этой схемой. Кстати, джампер X8 правильно стоит? Замыкается 1-2 или 2-3?

    - - - Добавлено - - -

    Цитата Сообщение от SegaBoy Посмотреть сообщение
    вместо канала 0 к динамику подключен канал 1.
    Так как плата формировалась в "сквозном проекте", прямо из схемы, то и подключения на плате должны быть в соответствии со схемой. А по схеме выход звука берётся с канала 0. Джампер - для двух вариантов схемы, чтобы было проще. Но звук, всё равно, идёт с канала 0.
    Последний раз редактировалось AlexBel; 23.09.2025 в 08:43.

  10. #9

    Регистрация
    30.12.2018
    Адрес
    г. Москва
    Сообщений
    1,375
    Спасибо Благодарностей отдано 
    11
    Спасибо Благодарностей получено 
    384
    Поблагодарили
    346 сообщений
    Mentioned
    1 Post(s)
    Tagged
    0 Thread(s)

    По умолчанию

    Цитата Сообщение от SegaBoy Посмотреть сообщение
    CityAceE, я собрал на макетке эту схему. Логическим анализатором присел на выходы каналов ВИ53. При подаче питания на выходе канала 0 наблюдается единица, на канале 1 меандр примерно 199,9 Гц и на канале 2 единица. Судя по схеме к динамику подключён только выход канала 0 и на нём постоянно единица - если ошибок нет, то при включении ничего не должно быть слышно.
    так все правильно, при включении ничего и не слышно. но если подождать с полминуты - начнет гудеть. что впрочем вполне укладывается в наблюдаемую картину - 2МГц делится каналом 1 до (округленно) 200Гц - т.е. делится на 10000. далее если эти 200Гц поделить еще на 10000 (канал 2, для которого канал 1 являеся источником клока, в предположении что все каналы при включении ведут себя одинаково) - получим на выходе период 50 секунд - т.е. 25 сек молчим, затем 25 сек. гудим. что мы и наблюдаем в реале.
    вопрос почему штатным образом не глушится.

    - - - Добавлено - - -

    Цитата Сообщение от CityAceE Посмотреть сообщение
    Нюанс в том, что у меня два одинаковых чипа ВИ53 и оба гудят при старте. Один в Сябре, второй вот теперь в ЛИКе. Судя по объяснению, ничего не должно гудеть при старте, однако ж гудит.
    думаю что гудеть оно может как минимум. иначе не стали бы заморачиваться тем куском кода в мониторе SP580. в даташите на таймер сказано - при включении состояние не определено, по поведению похоже что везде где можно устанавливаются 1.

    Зверинецъ

    Специалист (был когда-то "совсем стандарт") - 1988-2023
    Ленинград1 +256К +AY+BDI+VGA выход +Ethernet (Speccyboot) +Xmodem (115200)+divmmc
    Ленинград2 + CF карта
    Платформа 8085+Z80+CPLD (Специалист МХ2 +SD +FDD +PS/2kbd)
    БК0010-01 стоковый
    [свернуть]

  11. #10

    Регистрация
    13.01.2005
    Адрес
    г. Москва
    Сообщений
    5,213
    Записей в дневнике
    7
    Спасибо Благодарностей отдано 
    706
    Спасибо Благодарностей получено 
    1,641
    Поблагодарили
    572 сообщений
    Mentioned
    50 Post(s)
    Tagged
    0 Thread(s)

    По умолчанию

    Непонятная ситуация. У меня, как выяснилось, две абсолютно разных ВИ53 - разные года, разные производители, даже корпуса разные. И ведут себя по-разному. Я ставил обе в ЛИК. Гудение через полминуты разной тональности. На одной именно гудение, на второй больше на треск похоже. Мелодия, которую написал Олег Никитин, а озвучил ВИ53 Денис Грачёв, под Emu80 и на MX2 звучит как положено, а на ЛИКе какая-то какофония. Причём на разных ВИ53 эта какофония отличается.

    В коде проигрывателя нет инициализации ВИ53. Мелодию (какофонию) можно услышать исключительно, если запускать файл во время гудения.

    В MX2 оба чипа ведут себя идентично - гудят через полминуты после подачи питания. Музыку оба играют нормально, так же как и в Emu80

    Можно послушать как это должно быть под Emu80. Для этого нужно в конфиг-файл spec.conf вставить, заменив соответствующую секцию:

    Код:
    Ppi8255 ppi1
    Ppi8255 ppi2
    
    Pit8253 pit
    pit.frequency = 2000000
    
    RkPit8253SoundSource sndSource
    sndSource.pit = &pit
    
    AddrSpace addrSpace
    addrSpace.range = &ram,      0x0000, 0x8FFF
    addrSpace.range = &videoRam, 0x9000, 0xBFFF
    addrSpace.range = &rom,      0xC000, 0xDFFF
    addrSpace.range = &pit,      0xE000, 0xE7FF
    addrSpace.range = &ppi1,     0xF000, 0xF7FF
    addrSpace.range = &ppi2,     0xF800, 0xFFFF
    Сейчас всё выглядит так, как будто бы в схеме есть ошибка. Но почему оба чипа ведут себя в MX2 одинаково и по-разному в ЛИКе?

    P.S. Естественно, что для тестов на разных платформах адреса ВИ53 в проигрывателе я меняю.
    Вложения Вложения
    С уважением, Станислав.

Страница 1 из 3 123 ПоследняяПоследняя

Информация о теме

Пользователи, просматривающие эту тему

Эту тему просматривают: 2 (пользователей: 0 , гостей: 2)

Похожие темы

  1. Ответов: 24
    Последнее: 25.09.2025, 20:09
  2. Плата расширения для Sirius-48
    от ZXFanat в разделе Устройства ввода
    Ответов: 2
    Последнее: 09.01.2023, 18:19
  3. ExtPort - плата расширения для Ленинграда
    от zx-kit в разделе Ленинград
    Ответов: 5
    Последнее: 20.06.2011, 21:39
  4. ZXKit-004: плата расширения 128K+AY для SPECCY2007
    от zx-kit в разделе Барахолка (архив)
    Ответов: 5
    Последнее: 05.07.2010, 14:57
  5. Ответов: 242
    Последнее: 11.09.2008, 17:18

Ваши права

  • Вы не можете создавать новые темы
  • Вы не можете отвечать в темах
  • Вы не можете прикреплять вложения
  • Вы не можете редактировать свои сообщения
  •