Оливье и "шуба" уже надоели. Продолжим.
Тест 6.
Подключим слоты для картриджей. Ставлю микросхемы U19, U20, U21, U25, U14, U15 и U16.
Первое включение выполнил без картриджа. MSX загрузился нормально. Для первого теста взял простой картридж The Goonies:
Включаю компьютер. Через пару секунд игра успешно запустилась. Ура, работает!
Для более серьезной проверки установил великий и ужасный Carnivor 2. Он еще не доделан, но основные функции выполняет:
С запуском Carnivor проблем не было. Через несколько секунд появилось главное меню.
Потестировал игры, которые были записаны во флеш-память картриджа. Сбоев не заметил.
Тест 7.
Пора подключить к MSX звуковой чип PSG. Устанавливаю микросхемы U34, U35, U36, U44 и U4:
На данный момент микросхемы усилителя MCP6281 у меня нет. Чтобы проверить звук подключил вход активных колонкок на 2 (сигнал) и 4 (земля) выводы в панельке MCP6281 с помощью контактов:
Для генерации звука можно набрать команду в Бейсике:
Звук музыкального процессора заработал. Так же слышен звук нажатия клавиш.Код:PLAY "CDE"
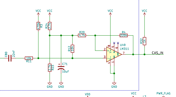
Восьмой тест - узел для загрузки с магнитофона. Установил микросхему-компаратор LM311P. Сделал кабель для подключения магнитофона к разъему J6. В качестве магнитофона применяю TZX DUINO, который был успешно протестирован с TrhMSX:
Для загрузки надо дать команду:
Сделал несколько попыток, но к сожалению MSX сигнал с магнитофона не "видит". Звук приходит на вход компаратора (вывод 3), но на выходе 7 - тишина.Код:BLOAD"CAS:",R
Кстати, Omega MSX читает магнитофон с помощью портов музыкального процессора PSG (я поставил Yamaha 2149), вывод 14:
Когда я изучал этот узел заметил, что на музыкальный чип завязана функция определения клавиатуры. Возникла догадка, что глюки с шрифтами в режиме SCREEN 0 могут быть связаны с отсутствием этого сигнала, когда не установлен музыкальный чип.
Моя версия подтвердились. Проверил - теперь в режиме SCREEN 0 с шрифтами проблем нет. Выдохнул, т.к. были подозрения в "подгоревшем" VDP 9938 - уж очень необычно проявлялся глюк.
Проверил работу реле, которое управляет магнитофоном. Для этого можно использовать команды Бейсика:
При выполнении этих операторов слышны тихие щелчки реле.Код:MOTOR ON MOTOR OFF
Надо разбираться с LM311. Может есть простой способ как ее проверить? На Али эти микросхемы стоят копейки, но ждать целый месяц...
Итак, на данный момент проверено все, кроме джойстиков и порта принтера. Честно говоря не ожидал, что запуск Омеги пройдет так гладко. Буду еще тестировать, но на данный момент каких-либо глюков не замечал.
Надо заняться своим БИОСом. Хочу версию, как на Yamaha yis503iii КУВТ2, NTSC, международную и с кириллицей.
Забыл главное. Надо, наконец, подключить Omega по RGB. Наблюдать мыльную композитную картинку уже надоело.
Продолжение следует...















Ответить с цитированием