User Tag List

Страница 5 из 11 ПерваяПервая 123456789 ... ПоследняяПоследняя
Показано с 41 по 50 из 106

Тема: Старый бетадиск

Комбинированный просмотр

Предыдущее сообщение Предыдущее сообщение   Следующее сообщение Следующее сообщение
  1. #1

    Регистрация
    30.06.2007
    Адрес
    Jena
    Сообщений
    36
    Спасибо Благодарностей отдано 
    0
    Спасибо Благодарностей получено 
    0
    Поблагодарили
    0 сообщений
    Mentioned
    0 Post(s)
    Tagged
    0 Thread(s)

    По умолчанию

    Поздравляю Вас с наступающим 2012 Годом!

    Желаю Вам крепкого здоровья, счастья и удачи в Ваших делах.


  2. #1
    С любовью к вам, Yandex.Direct
    Размещение рекламы на форуме способствует его дальнейшему развитию

  3. #2

    Регистрация
    24.07.2008
    Адрес
    г. Курган
    Сообщений
    2,062
    Спасибо Благодарностей отдано 
    10
    Спасибо Благодарностей получено 
    17
    Поблагодарили
    17 сообщений
    Mentioned
    1 Post(s)
    Tagged
    0 Thread(s)

    По умолчанию

    Вам WSCH, аналогично. И удачно прочитать Вам Ваши дискеты.

    Скрытый текст

    Profi 5.06 1024K 12Mhz (кварц на 24), палитра, COM-порт, часы, hdd, covox, программатор
    ZX-Spectrum +3, ZX-Spectrum +2B, ZX-Spectrum +2, ZX Spectrum 48, ZX Spectrum 48+
    ZX Evolution Rev B.
    Color 48 + Beta Disk Interface +FDD+YM2149F
    Орель-08БК
    Pentagon-48 (недоссобранный кем-то)
    Pentagon-128 (полуубитый)
    Кворум-128 (в ремонте)
    Магик-05 (в ремонте)
    Robotron 1715
    Корвет ПК8020 и ПК8010
    Amstrad CPC 464
    Amstrad CPC 6128
    [свернуть]

  4. #3

    Регистрация
    06.09.2009
    Адрес
    Москва
    Сообщений
    560
    Спасибо Благодарностей отдано 
    9
    Спасибо Благодарностей получено 
    50
    Поблагодарили
    24 сообщений
    Mentioned
    2 Post(s)
    Tagged
    0 Thread(s)

    По умолчанию

    WSCH, спасибо Вам за поздравления и за то, что Вы познакомили нас (меня, по крайней мере) с оригинальным Beta 128 Disk Interface, так сказать, изнутри!
    Всех благ в Новом году!

  5. #4

    Регистрация
    30.06.2007
    Адрес
    Jena
    Сообщений
    36
    Спасибо Благодарностей отдано 
    0
    Спасибо Благодарностей получено 
    0
    Поблагодарили
    0 сообщений
    Mentioned
    0 Post(s)
    Tagged
    0 Thread(s)

    По умолчанию

    Vadim и Mdesk, спасибо Вам за Ваши добрые слова и пожелания.
    После Ваших и наших праздников прошу Вас еще раз со мной
    обсудить вопрос Ханса (п.#29).
    В новом году он мне писал:
    "Damit das Betadisk lesend angesprochen werden kann (Speicher / Controller),
    muss der Bustreiber umschalten. Vom Betadisk ist in diesem Fall ein L-Signal
    auszugegeben."
    т.е по-русски (мой перевод):
    Для того, чтобы Бетадиск дал приказ читать, интерфейс (Bustreiber)
    должен переключиться. В этом случае от Бетадиска должен исходить
    какой-то Л-сигнал.
    Я так понял, что Ханс не знает, как достичь этот результат (Л-сигнал).

  6. #5

    Регистрация
    06.04.2010
    Адрес
    Новосибирск
    Сообщений
    1,305
    Спасибо Благодарностей отдано 
    0
    Спасибо Благодарностей получено 
    3
    Поблагодарили
    3 сообщений
    Mentioned
    4 Post(s)
    Tagged
    0 Thread(s)

    По умолчанию

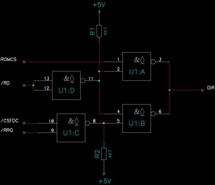
    Приветствую.

    Я бы сделал формирователь DIR примерно по такой схеме :

    ROMCS - это инверсный /OE - выборка ПЗУ TRDOS
    /CSFDC - выбор FDS1793 - 3 нога микросхемы
    /RRQ - сигнал чтения DRQ и NTRQ - скорее всего можно взять с 74LS367
    Микросхема - 74LS03

    Если что непонятно - спрашивайте.
    Миниатюры Миниатюры Нажмите на изображение для увеличения. 

Название:	DIR.jpg 
Просмотров:	293 
Размер:	22.1 Кб 
ID:	32321  

  7. #6

    Регистрация
    30.06.2007
    Адрес
    Jena
    Сообщений
    36
    Спасибо Благодарностей отдано 
    0
    Спасибо Благодарностей получено 
    0
    Поблагодарили
    0 сообщений
    Mentioned
    0 Post(s)
    Tagged
    0 Thread(s)

    По умолчанию

    Уважаемый MV1971!
    Большое спасибо за Ваше интересное сообщение по вопросу Ханса. Честно говоря, я ничего не понял.
    Где можно что-то по этой теме читать, чтобы понять о чем вообще идет речь.
    Заранее спасибо!

  8. #7

    Регистрация
    06.04.2010
    Адрес
    Новосибирск
    Сообщений
    1,305
    Спасибо Благодарностей отдано 
    0
    Спасибо Благодарностей получено 
    3
    Поблагодарили
    3 сообщений
    Mentioned
    4 Post(s)
    Tagged
    0 Thread(s)

    По умолчанию

    Цитата Сообщение от WSCH Посмотреть сообщение
    Уважаемый MV1971!
    Большое спасибо за Ваше интересное сообщение по вопросу Ханса. Честно говоря, я ничего не понял.
    Где можно что-то по этой теме читать, чтобы понять о чем вообще идет речь.
    Заранее спасибо!
    Я рекомендую ему собрать эту схему.
    Микросхема как указал - 74LS03.
    Самое сложное - найти откуда взять входные сигналы ( те что слева ) с того контроллера, который есть у Ханса.
    Выходной сигнал и есть тот самый Л который необходимо сформировать.

    CSFDC и RD можно взять с микросхемы FDC1793 ( CSFDC - 3 нога, RD - 4 нога ).
    ROMCS это инверсный сигнал СE - с микросхемы ПЗУ, он должен быть в схеме, но если не найдется, то можно через инвертор подключить этот самый СE с 20 ноги ПЗУ.
    с сигналом RRQ сложнее, предполагаю что он есть на микросхеме 74LS367, если такая имеется в контроллере.
    Есть ли возможность выложить фотографии контроллера Ханса ?

    Про контроллеры можно почитать например во в этой книжке, но там все схемы советских клонов.
    http://trd.speccy.cz/book/BDI.ZIP

  9. #8

    Регистрация
    06.09.2009
    Адрес
    Москва
    Сообщений
    560
    Спасибо Благодарностей отдано 
    9
    Спасибо Благодарностей получено 
    50
    Поблагодарили
    24 сообщений
    Mentioned
    2 Post(s)
    Tagged
    0 Thread(s)

    По умолчанию

    Цитата Сообщение от MV1971 Посмотреть сообщение
    Самое сложное - найти откуда взять входные сигналы ( те что слева ) с того контроллера, который есть у Ханса.
    У Ханса фирменный Beta 128 Disk Interface, если я правильно понял. Я постарался начертить схемы и платы в P-CAD по фотографиям от WSCH и прочей информации, доступной в Интернете. Опубликую на днях.
    Но вообще, за основу можно взять схемы от Cygnus (Deska DOSu 5.0x и Deska řadiče на WD1793).

    Меня смущает то, что в Beta 128 Disk Interface уже есть свой двунаправленный буфер данных на 74LS245. Может быть, сигнал на её 1 ноге выполняет ту же самую функцию, что и /DIR в Bustreiber? Но стоит ли два буфера включать друг на друга?
    Последний раз редактировалось Mdesk; 20.01.2012 в 15:43.

  10. #9

    Регистрация
    06.04.2010
    Адрес
    Новосибирск
    Сообщений
    1,305
    Спасибо Благодарностей отдано 
    0
    Спасибо Благодарностей получено 
    3
    Поблагодарили
    3 сообщений
    Mentioned
    4 Post(s)
    Tagged
    0 Thread(s)

    По умолчанию

    Цитата Сообщение от Mdesk Посмотреть сообщение
    Меня смущает то, что в Beta 128 Disk Interface уже есть свой двунаправленный буфер данных на 74LS245. Может быть, сигнал на её 1 ноге выполняет ту же самую функцию, что и /DIR в Bustreiber? Но стоит ли два буфера включать друг на друга?
    Точно, есть буфер, я последнюю фото и не рассмотрел,, тогда совсем просто, надо этот сигнал с 1 ноги через открытый коллектор подать на буфер Bustreiber.
    Они же просто последовательно включены, ну будет еще задержка, частоты то небольшие. Все равно куда деваться, буфер уже стоит, не выпаивать же тот что на контроллере.

  11. #10

    Регистрация
    30.06.2007
    Адрес
    Jena
    Сообщений
    36
    Спасибо Благодарностей отдано 
    0
    Спасибо Благодарностей получено 
    0
    Поблагодарили
    0 сообщений
    Mentioned
    0 Post(s)
    Tagged
    0 Thread(s)

    По умолчанию

    Vadim,
    Уважаемый Vadim,
    я видел, что у Вас есть Sinclair ZX Spectrum +3. Недавно мне подарили тоже такой компьютер. Сегодна получил от http://www.sintech-shop.de 5 дисков 3" (Masterfile Plus 3 и Tasword Plus Three). Когда включается Spectrum +3 лампочка от дисковода горит и мотор несколько секунд работает, но диск не читается (хотя при LOAD "RUN" мотор тоже начинается работать!). Получаю сообщение "Drive A: not ready - Retry, Ignore or Cancel". Как можно найти и исправить ошибку в дисководе? Может быть об этом есть какая-то литература?

Страница 5 из 11 ПерваяПервая 123456789 ... ПоследняяПоследняя

Информация о теме

Пользователи, просматривающие эту тему

Эту тему просматривают: 1 (пользователей: 0 , гостей: 1)

Похожие темы

  1. Старый тетрис-колорес-клон под дос — xixit
    от kas1e в разделе PC-совместимые компьютеры
    Ответов: 3
    Последнее: 04.02.2021, 08:56
  2. Откопал в гараже свой старый реал
    от John North в разделе Несортированное железо
    Ответов: 3
    Последнее: 21.12.2006, 09:01
  3. Куплю старый Мак 9600
    от iLYa_206 в разделе Барахолка (архив)
    Ответов: 1
    Последнее: 18.09.2006, 10:19

Ваши права

  • Вы не можете создавать новые темы
  • Вы не можете отвечать в темах
  • Вы не можете прикреплять вложения
  • Вы не можете редактировать свои сообщения
  •