Привет
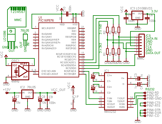
хочю подключить ммс кард ридер по предложенной в аттаче схеме
только не серийно а используя 8 разрядов порта Б тоест паралелно :-)
пики не знаю Ч-( соответственно нужен чел который на писал бы нечто в етом роде :
1 mmc записанна на лубом писюке с помошю обычного кард ридера
2 записанны на ней CODE i BASIC файлы
3 требуетса обратитса к какому либо порту на который я посажу етот контроллер и считать с ммс каталог а затем фаил ис етого каталога
ну и желателно запись тоже сделать :-)
как точно ето сделать я шас не знаю но принцип я думаю таков
1 включение PIC инициализируетса обрашяясь к ммс считывает каталог
хранит его у себя в буфере
2 по сигналу CS + WR ждет восмиразрядный код комманды на порту Б
3 допустим код EBh команда чтения каталога.
код BEh+ ASCII имя фаила+ 20h конец имени, чтение фаила с указанным именем
и так далее
по сигналу CS+RD байт за байтом выдаютса на шину z80 либо католг
либо файл
протов для реализации сигналов CS WR и RD придостаточно :-)
в тхт фаиле кое какой С код но ето для серийной работы,
может пригодится :-)
чисто символически могу предложить конкурс с вознограждением в 100$
тому чей код для PICa окажетса впервые работоспособным :-)
и еше 100$ тому кто модифицитует ТР дос для обрашения к драйву "Z:"
с запуском какойнить DCU для работы с ММС :-)
жду компетентного мнения о том стоит ли ето делать или нет
всем спасибо заранее





Размещение рекламы на форуме способствует его дальнейшему развитию 
Ответ