Важная информация

User Tag List

Страница 2 из 2 ПерваяПервая 12
Показано с 11 по 20 из 20

Тема: Схемотехника YAMAHA MSX/MSX2

  1. #11

    Регистрация
    15.06.2006
    Адрес
    S.Pb
    Сообщений
    5,791
    Спасибо Благодарностей отдано 
    0
    Спасибо Благодарностей получено 
    7
    Поблагодарили
    6 сообщений
    Mentioned
    0 Post(s)
    Tagged
    0 Thread(s)

    По умолчанию

    Вот DjVuSolo3_0-noncom.rar Мож у кого есть что получше, а то эта некоммерческая версия конвертит токо по одному файлу

  2. #12

    Регистрация
    14.06.2005
    Адрес
    г. Калуга
    Сообщений
    10,162
    Спасибо Благодарностей отдано 
    221
    Спасибо Благодарностей получено 
    779
    Поблагодарили
    423 сообщений
    Mentioned
    24 Post(s)
    Tagged
    0 Thread(s)

    По умолчанию

    Цитата Сообщение от Black_Cat Посмотреть сообщение
    Вот DjVuSolo3_0-noncom.rar Мож у кого есть что получше, а то эта некоммерческая версия конвертит токо по одному файлу
    Я например все конверчу DjvuSolo 3 и сразу много файлов позволяет. Там только механизм загрузки интересный. Сначала открываешь один файл, а потом аппендишь все остальные. И конвертишь все сразу. Единственное надо обращать внимание на dpi конверсии. Я лично жму все в 300 dpi.
    Сайт поддержки моих изделий - http://micklab.ru/
    Группа ВКонтакте - https://vk.com/micklab

  3. #13

    Регистрация
    18.09.2006
    Адрес
    Москва
    Сообщений
    838
    Спасибо Благодарностей отдано 
    0
    Спасибо Благодарностей получено 
    0
    Поблагодарили
    0 сообщений
    Mentioned
    0 Post(s)
    Tagged
    0 Thread(s)

    По умолчанию

    Нашел вроде под линукс/osx конвертеры.
    Вечером попробую - результат выложу. Часикам к 11 вечера. Уже самому интересно.

    Добавлено через 11 часов 26 минут
    Вобщем вот вариант
    http://stream.ifolder.ru/6690753
    Файлы брались в том порядке, в каком идут в фотоальбоме
    Некоторые картинки перевернуты (как в оригинале)
    45 страниц.
    Если надо - могу залить 45 штук отдельных файлов.
    При создании не пострадал ни один файл =)
    Использовалось только 100% *free software =)
    Последний раз редактировалось F0lken; 23.05.2008 в 22:53. Причина: Добавлено сообщение

  4. #14

    Регистрация
    02.09.2008
    Адрес
    SpB
    Сообщений
    80
    Спасибо Благодарностей отдано 
    0
    Спасибо Благодарностей получено 
    1
    Поблагодарили
    1 сообщение
    Mentioned
    0 Post(s)
    Tagged
    0 Thread(s)

    По умолчанию

    очень хорошо получилось F0lken! спасибо за труды

    наверное можно уже и похакать оригиналы.
    на подходе еще несколько сот мегов схем Yamaha 503 и 805.
    Но похоже эти мануалы я где то в сети видел ,и смысла их выкладывать нет.

  5. #15

    Регистрация
    14.01.2005
    Адрес
    Ekaterinburg
    Сообщений
    2,726
    Спасибо Благодарностей отдано 
    19
    Спасибо Благодарностей получено 
    148
    Поблагодарили
    91 сообщений
    Mentioned
    0 Post(s)
    Tagged
    0 Thread(s)

    По умолчанию

    Цитата Сообщение от sfmsx Посмотреть сообщение
    на подходе еще несколько сот мегов схем Yamaha 503 и 805.
    Но похоже эти мануалы я где то в сети видел ,и смысла их выкладывать нет.
    То что лежит в сети, качества мягко сказать ужасного.
    Если у тебя получится лучше, то стоит выложить.

  6. #16

    Регистрация
    02.09.2008
    Адрес
    SpB
    Сообщений
    80
    Спасибо Благодарностей отдано 
    0
    Спасибо Благодарностей получено 
    1
    Поблагодарили
    1 сообщение
    Mentioned
    0 Post(s)
    Tagged
    0 Thread(s)

    По умолчанию

    если отыщю сканер А3 формата то получится хорошо
    или прийдетмя опять фотиком "сканить.

    ...и в тему железа.на выставке (CC2008) видел спектрум подключенный к VGA, качество очень гуд.
    Возможно ли воткнуть к Ямахе?
    Последний раз редактировалось sfmsx; 02.09.2008 в 13:25.

  7. #16
    С любовью к вам, Yandex.Direct
    Размещение рекламы на форуме способствует его дальнейшему развитию

  8. #17

    Регистрация
    28.03.2006
    Адрес
    Санкт-Петербург
    Сообщений
    2,788
    Спасибо Благодарностей отдано 
    582
    Спасибо Благодарностей получено 
    202
    Поблагодарили
    139 сообщений
    Mentioned
    2 Post(s)
    Tagged
    0 Thread(s)

    По умолчанию

    Цитата Сообщение от sfmsx Посмотреть сообщение
    если отыщю сканер А3 формата то получится хорошо
    или прийдетмя опять фотиком "сканить.

    ...и в тему железа.на выставке (CC2008) видел спектрум подключенный к VGA, качество очень гуд.
    Возможно ли воткнуть к Ямахе?
    В принципе можно сделать скандаблер по типу амижного для ямахи на рассыпухе.

  9. #18

    Регистрация
    18.09.2006
    Адрес
    Москва
    Сообщений
    838
    Спасибо Благодарностей отдано 
    0
    Спасибо Благодарностей получено 
    0
    Поблагодарили
    0 сообщений
    Mentioned
    0 Post(s)
    Tagged
    0 Thread(s)

    По умолчанию

    Цитата Сообщение от sfmsx Посмотреть сообщение
    очень хорошо получилось F0lken! спасибо за труды

    наверное можно уже и похакать оригиналы.
    на подходе еще несколько сот мегов схем Yamaha 503 и 805.
    Но похоже эти мануалы я где то в сети видел ,и смысла их выкладывать нет.
    Между прочим, конвертация осуществляется через веб-сайт. Вот только убей не помню, чем потом я сшивал листы. Короче мысль такая, что можно в djvu конвертить вообще любые подборки - без скачивания - путем написания соответствующего скрипта. Если мой склероз позволит мне вспомнить, как и что я делал - результаты опубликую.
    Скажите, sfmsx, а это не вы мне показывали 1Мб для ямахи прям на стенде ? Тот что мгтфом мощно пропаян еще с другой стороны.

  10. #19

    Регистрация
    02.09.2008
    Адрес
    SpB
    Сообщений
    80
    Спасибо Благодарностей отдано 
    0
    Спасибо Благодарностей получено 
    1
    Поблагодарили
    1 сообщение
    Mentioned
    0 Post(s)
    Tagged
    0 Thread(s)

    По умолчанию

    Цитата Сообщение от F0lken Посмотреть сообщение
    Между прочим, конвертация осуществляется через веб-сайт. Вот только убей не помню, чем потом я сшивал листы. Короче мысль такая, что можно в djvu конвертить вообще любые подборки - без скачивания - путем написания соответствующего скрипта. Если мой склероз позволит мне вспомнить, как и что я делал - результаты опубликую.
    Скажите, sfmsx, а это не вы мне показывали 1Мб для ямахи прям на стенде ? Тот что мгтфом мощно пропаян еще с другой стороны.
    был на выставке,и "мощный мгтф" представлял.но паял не я,так как на тот момент делал 256к вторым этажеркой в 503й

    .....и даже "пыхнул" вспышкой в аФтора видео на http://znoxx.wordpress.com/


    на придмет VGA есть мнение
    http://www.tkk.fi/Misc/Electronics/f...gamonitor.html
    Последний раз редактировалось sfmsx; 02.09.2008 в 17:11.
    все можно почитать,пообщяться на msx.org
    https://my.mail.ru/community/blog_yamaha_msx/journal 256Kb Yamaha 805.PAINTER в YAMAHA YIS503III/самодельный FDD схемы Yamaha YIS805/503 / и там же про Psion/Win SP/UIQ2 http://my.mail.ru/community/psion/

  11. #20

    Регистрация
    02.09.2008
    Адрес
    SpB
    Сообщений
    80
    Спасибо Благодарностей отдано 
    0
    Спасибо Благодарностей получено 
    1
    Поблагодарили
    1 сообщение
    Mentioned
    0 Post(s)
    Tagged
    0 Thread(s)

    По умолчанию

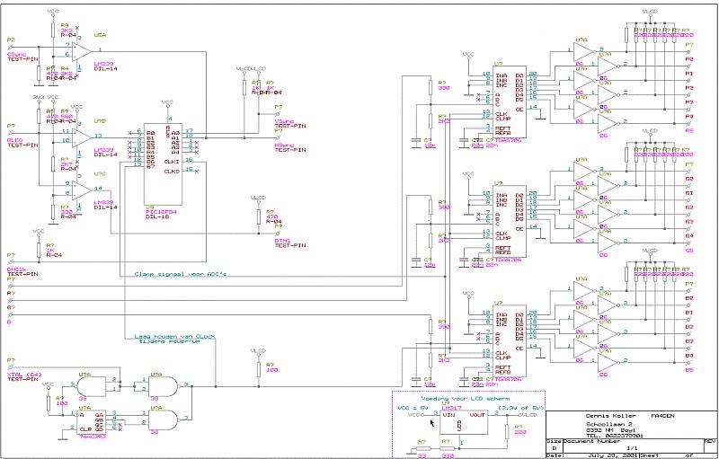
    ......и чтобы не мелочиться подключим сразу к ЖКИ панельки

    http://www.pa4den.nl/LCDopMSX.html
    Миниатюры Миниатюры Нажмите на изображение для увеличения. 

Название:	image019.jpg 
Просмотров:	347 
Размер:	65.1 Кб 
ID:	9004   Нажмите на изображение для увеличения. 

Название:	image001.jpg 
Просмотров:	396 
Размер:	63.2 Кб 
ID:	9005  
    Последний раз редактировалось sfmsx; 12.09.2008 в 17:35.
    все можно почитать,пообщяться на msx.org
    https://my.mail.ru/community/blog_yamaha_msx/journal 256Kb Yamaha 805.PAINTER в YAMAHA YIS503III/самодельный FDD схемы Yamaha YIS805/503 / и там же про Psion/Win SP/UIQ2 http://my.mail.ru/community/psion/

Страница 2 из 2 ПерваяПервая 12

Информация о теме

Пользователи, просматривающие эту тему

Эту тему просматривают: 1 (пользователей: 0 , гостей: 1)

Похожие темы

  1. Yamaha КУВТ
    от Sergei Frolov в разделе MSX
    Ответов: 69
    Последнее: 25.05.2009, 19:08
  2. Куплю Yamaha DB50XG
    от AlexBel в разделе Барахолка (архив)
    Ответов: 15
    Последнее: 25.02.2008, 11:11
  3. Чем потестить MSX2 ?
    от fan в разделе MSX
    Ответов: 2
    Последнее: 27.01.2006, 15:23
  4. продам msx2
    от igorlx в разделе Барахолка (архив)
    Ответов: 0
    Последнее: 29.11.2005, 03:14
  5. msx2 cpc400 (daewoo)
    от igorlx в разделе Барахолка (архив)
    Ответов: 2
    Последнее: 10.06.2005, 17:51

Ваши права

  • Вы не можете создавать новые темы
  • Вы не можете отвечать в темах
  • Вы не можете прикреплять вложения
  • Вы не можете редактировать свои сообщения
  •