User Tag List

Страница 3 из 8 ПерваяПервая 1234567 ... ПоследняяПоследняя
Показано с 21 по 30 из 72

Тема: ПК8000 - Подключение к компьютеру AY (AY-3-8910)

  1. #21

    Регистрация
    14.06.2005
    Адрес
    г. Калуга
    Сообщений
    10,141
    Спасибо Благодарностей отдано 
    216
    Спасибо Благодарностей получено 
    769
    Поблагодарили
    417 сообщений
    Mentioned
    23 Post(s)
    Tagged
    0 Thread(s)

    По умолчанию

    Сегодня проверил сей девайсик на Весте - тоже работает без проблем.

    Вот, как обещано, выкладываю схему на кабель переходник.
    Последний раз редактировалось Mick; 06.10.2008 в 20:06.
    Сайт поддержки моих изделий - http://micklab.ru/
    Группа ВКонтакте - https://vk.com/micklab

  2. #22

    Регистрация
    14.06.2005
    Адрес
    г. Калуга
    Сообщений
    10,141
    Спасибо Благодарностей отдано 
    216
    Спасибо Благодарностей получено 
    769
    Поблагодарили
    417 сообщений
    Mentioned
    23 Post(s)
    Tagged
    0 Thread(s)

    По умолчанию

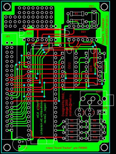
    Ну и на затравку рисунок печатной платы. Я не ставил задачу запихать в один слой. Что из этого получилось смотрите на рисунке(немного смазанный поучился).

    Позже как соберу все в кучу - выложу весь проект.
    Миниатюры Миниатюры Нажмите на изображение для увеличения. 

Название:	плата AY.JPG 
Просмотров:	376 
Размер:	63.8 Кб 
ID:	9112  
    Сайт поддержки моих изделий - http://micklab.ru/
    Группа ВКонтакте - https://vk.com/micklab

  3. #23

    Регистрация
    09.08.2008
    Адрес
    Шяуляй
    Сообщений
    481
    Спасибо Благодарностей отдано 
    0
    Спасибо Благодарностей получено 
    0
    Поблагодарили
    0 сообщений
    Mentioned
    0 Post(s)
    Tagged
    0 Thread(s)

    По умолчанию

    Mick,
    Я вот спросить хотел, если я слеплю всю плату по твоей схеме, одной схемки мне хватит или еще что-то надо? (я просто не особо представляю как Sound Tracker работает) Конечно, надо еще постараться все деталки найти. Но очень радует что ПК8000 получает вторую жизнь - особенно качественный звук.

  4. #24

    Регистрация
    14.06.2005
    Адрес
    г. Калуга
    Сообщений
    10,141
    Спасибо Благодарностей отдано 
    216
    Спасибо Благодарностей получено 
    769
    Поблагодарили
    417 сообщений
    Mentioned
    23 Post(s)
    Tagged
    0 Thread(s)

    По умолчанию

    Цитата Сообщение от XobbiMan Посмотреть сообщение
    Mick,
    Я вот спросить хотел, если я слеплю всю плату по твоей схеме, одной схемки мне хватит или еще что-то надо? (я просто не особо представляю как Sound Tracker работает) Конечно, надо еще постараться все деталки найти. Но очень радует что ПК8000 получает вторую жизнь - особенно качественный звук.
    Эта плата повторяет ту, что была собрана на макетке, только эта разведена - чтобы было все по взрослому. Для этого варианта необходим кабель-преходник. Можно обойтись без него, если распаять один из концов прямо на плате. Но я делал специально так - вдруг еще какую железяку прикрутить надо - а кабель ухе готов

    Ну и как говориться - правильно собранная схема начнет работать сразу. Ну а дальше только программная часть
    Название Sound Tracker никаким образом не привязано к железу, так дань прототипу c Вектора.
    Детальки там все легко доступные, кроме может муз. сопроцессора, хотя тоже доставаем.
    Сайт поддержки моих изделий - http://micklab.ru/
    Группа ВКонтакте - https://vk.com/micklab

  5. #25

    Регистрация
    28.10.2005
    Адрес
    Омск
    Сообщений
    2,116
    Спасибо Благодарностей отдано 
    162
    Спасибо Благодарностей получено 
    46
    Поблагодарили
    32 сообщений
    Mentioned
    1 Post(s)
    Tagged
    0 Thread(s)

    По умолчанию

    а есть вообще хоть какието игры для пк8000 с использованием AY ?
    а то толку от этой детальки будет...

  6. #26

    Регистрация
    09.08.2008
    Адрес
    Шяуляй
    Сообщений
    481
    Спасибо Благодарностей отдано 
    0
    Спасибо Благодарностей получено 
    0
    Поблагодарили
    0 сообщений
    Mentioned
    0 Post(s)
    Tagged
    0 Thread(s)

    По умолчанию

    Цитата Сообщение от ZEman Посмотреть сообщение
    а есть вообще хоть какието игры для пк8000 с использованием AY ?
    а то толку от этой детальки будет...
    ivagor сделал Color AY
    тогда другие игрухи будут со звуком тоже, ибо после рекомпиляции они вообще без звука становятся.

  7. #27

    Регистрация
    07.08.2008
    Адрес
    г. Уфа
    Сообщений
    8,390
    Спасибо Благодарностей отдано 
    763
    Спасибо Благодарностей получено 
    2,367
    Поблагодарили
    1,317 сообщений
    Mentioned
    38 Post(s)
    Tagged
    0 Thread(s)

    По умолчанию

    Cannon ball, bomber man, rmplinker. Mick еще сделал demo.
    (jet set только через beeper и AY в нем не планируется)

    Также можно добавить, что во всех игрушках ПК8000 перенесенных с msx можно вернуть оригинальный звук. Правда иногда для этого может потребоваться "реставрация".
    Последний раз редактировалось ivagor; 23.09.2008 в 12:45.

  8. #28

    Регистрация
    09.08.2008
    Адрес
    Шяуляй
    Сообщений
    481
    Спасибо Благодарностей отдано 
    0
    Спасибо Благодарностей получено 
    0
    Поблагодарили
    0 сообщений
    Mentioned
    0 Post(s)
    Tagged
    0 Thread(s)

    По умолчанию

    Теперь осталось достать муз процессор (а это проблематично, ибо даже просто Спектрума у нас уже не достать.)

  9. #29

    Регистрация
    14.06.2005
    Адрес
    г. Калуга
    Сообщений
    10,141
    Спасибо Благодарностей отдано 
    216
    Спасибо Благодарностей получено 
    769
    Поблагодарили
    417 сообщений
    Mentioned
    23 Post(s)
    Tagged
    0 Thread(s)

    По умолчанию

    Цитата Сообщение от XobbiMan Посмотреть сообщение
    Теперь осталось достать муз процессор (а это проблематично, ибо даже просто Спектрума у нас уже не достать.)
    У Романа(CHRV) есть, зайди к нему на сайт.

    А вообще про игрухи. Я кидал исходники Sound trackera. При рекомпиляции игр, цепляйте к нему музыку со Спектрума, Вектора - будет игра со звуком.
    Сайт поддержки моих изделий - http://micklab.ru/
    Группа ВКонтакте - https://vk.com/micklab

  10. #30

    Регистрация
    09.08.2008
    Адрес
    Шяуляй
    Сообщений
    481
    Спасибо Благодарностей отдано 
    0
    Спасибо Благодарностей получено 
    0
    Поблагодарили
    0 сообщений
    Mentioned
    0 Post(s)
    Tagged
    0 Thread(s)

    По умолчанию

    Цитата Сообщение от Mick Посмотреть сообщение
    У Романа(CHRV) есть, зайди к нему на сайт.
    Спасибо, это будет уже самый крайний вариант (ибо с доставкой много хлопот будет)
    Пока что попробую у местных хардварщиков поспрашивать.

Страница 3 из 8 ПерваяПервая 1234567 ... ПоследняяПоследняя

Информация о теме

Пользователи, просматривающие эту тему

Эту тему просматривают: 1 (пользователей: 0 , гостей: 1)

Похожие темы

  1. ПК8000 - Общие вопросы
    от Mick в разделе ПК8000
    Ответов: 601
    Последнее: 03.11.2025, 00:03
  2. Подключение AY-3-8910
    от Zloy в разделе Звук
    Ответов: 40
    Последнее: 21.01.2011, 12:20
  3. Помощь по компьютеру Amiga 600
    от AAA в разделе Amiga
    Ответов: 46
    Последнее: 18.03.2008, 17:55
  4. Ответов: 13
    Последнее: 05.11.2007, 22:48
  5. О портах AY-3-8910...
    от ILoveSpeccy в разделе Звук
    Ответов: 2
    Последнее: 02.07.2007, 15:02

Ваши права

  • Вы не можете создавать новые темы
  • Вы не можете отвечать в темах
  • Вы не можете прикреплять вложения
  • Вы не можете редактировать свои сообщения
  •