svofski, попробовал я вчера поиграться регулировками и получается, что... виноват фотоаппарат.
Сделал чисто красный цвет, всё норм, вроде. Потом чисто зелёный, почему-то на фото горбит на полутонах, в сравнении с тем, что в реале, но особо заморачиваться с фото не стал. А вот синий... На фото либо получается три разноцветные полосы, как флаг, либо сливающиеся в одну однотонную, хотя в реале всё отлично. Раза с пятого только получилась более-менее адекватная фотка. Вот что получается по цветам, насколько смог приблизить к реалу настройками телефонного фотоаппарата:
![]()
![]()
Ну и фото всех трёх цветов на последних настройках камеры. Тоже отличается от реала, но не так сильно, как в первый раз:
![]()
В общем, современная шибко умная фототехника хороша для снимков природы и селфи, а оценить по ней правильность цветопередачи не получается.
И ещё, потап-то был серый на экране ТВ на самом деле, это фотик его зажелтил:
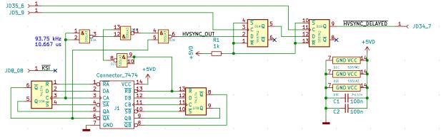
Проверил, и, кажется, я понял, о чём речь. Чётные и нечётные биты изображения имеют разную ширину, что особенно заметно в режиме 256х512 и на картинке, растянутой на широкий экран (9:16 или около того). Думаю, тут может быть виновата задержка из-за дополнительного элемента в цепи (Д33.4, к155ла3), можно перепаять эту микруху на что-то более современное быстрое, или подобрать конденсатор С25 для обеспечения равного времени включения битов... Если разница так сильно бросается в глаза.




Ответить с цитированием





Размещение рекламы на форуме способствует его дальнейшему развитию 





