Две таблички отлично объединяются без каких-либо пересечений:
F700..F72F - Дисковод Короткина SPDOS
F730..F73F - ВИ53 (из ж.Радио 1995г, №9, стр.38)
F740..F74F - ВВ51 (из ж.Радио 1995г, №9, стр.38)
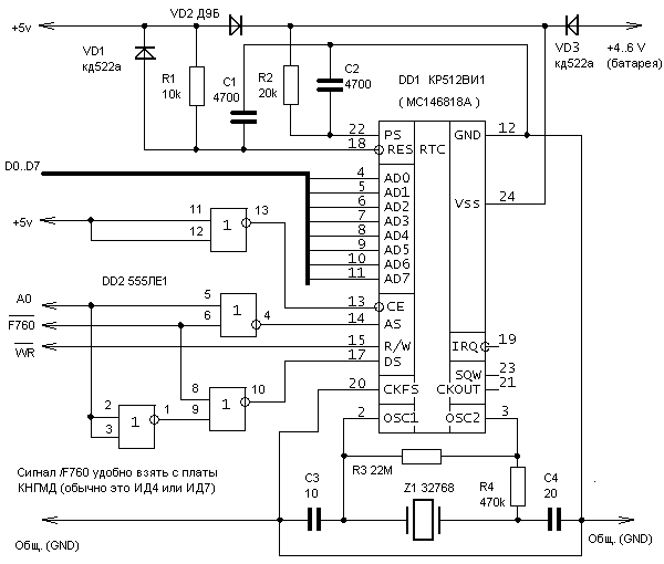
F750...F75F - 512ВИ1 (адрес из таблички из ж.Радио постом выше)
F760..F761 - 512ВИ1 (Error404)
F762..F763 - порт SD-карты
F764..F765 - RS-232 на AtTiny2313
F770..F7BF - сетевой адаптер на RTL8019AS (обсуждаемо).
F7D0..F7DF - YM2149F (прицепил сюда потому, что адрес свободный. на самом деле не знаю, куда надо)
F7E0..F7EF - Порт СОМ2 16С550
F7F0...F7FF - RAM-диск 1МБ
Остается вопрос: всем ли устройствам нужно по 16 байт портов? Предлагаю резать им место по спецификации, без округления до 0Fh. Надо AY два порта - пусть декларировано имеет только 2 порта (а там уж как пойдёт). И по возможности делать строгую дешифрацию в аппаратуре - чтобы при работе устройства обходилось без левых обращений к его портам от соседних плат с кратными адресами этого диапазона (что бывает из-за неполного дешифратора). Это даст возможность спланировать более 16 устройств, занимая "пустоты" новыми устройствами.
- - - Добавлено - - -
Кроме того, думаю, допустимо если однотипные устройства которые могут быть продетектированы самим компом (и которые заведомо не бывают одновременно в использовании) занимали бы одинаковые адреса. Например, я использую две совершенно разные схемы подключения SD-карт на одном и том же порте F762. Понятно что у пользователя будет собран или один вариант, или другой, а не оба, а ПО их детектирует само. По аналогии можно по адресам сетевой карты RTL в те же порты сажать и другие сетевые карты (например ENC) и детектить их по содержимому/доступу регистров. Или например на порту F500 прекрасно работают как ROM-диск с Ордос, так и IDE по схеме на ВВ55 (или/или), и софт это распознаёт. Ну и аналогично если где-то еще такое допустимо.





Ответить с цитированием
Размещение рекламы на форуме способствует его дальнейшему развитию 

