User Tag List

Страница 68 из 191 ПерваяПервая ... 646566676869707172 ... ПоследняяПоследняя
Показано с 671 по 680 из 1910

Тема: ПЛИС и всё что с ними связано

  1. #671

    Регистрация
    31.03.2008
    Адрес
    Москва
    Сообщений
    735
    Спасибо Благодарностей отдано 
    10
    Спасибо Благодарностей получено 
    80
    Поблагодарили
    37 сообщений
    Mentioned
    0 Post(s)
    Tagged
    0 Thread(s)

    По умолчанию

    Цитата Сообщение от aniSKY Посмотреть сообщение
    помню пролетала прошивка данного теста на форуме, да вот теперь все никак найти ее не могу.
    Помнится, какую-то тестовую прошивку zst выкладывал: http://zx.pk.ru/showthread.php?t=10548
    http://zx.pk.ru/showthread.php?t=10548&page=77
    Последний раз редактировалось IanPo; 22.10.2010 в 10:14.
    ZXM-Phoenix rev.01 2048K, VG93 hw emulator

  2. #672

    Регистрация
    11.04.2009
    Адрес
    г. Санкт-Петербург
    Сообщений
    3,603
    Записей в дневнике
    15
    Спасибо Благодарностей отдано 
    19
    Спасибо Благодарностей получено 
    67
    Поблагодарили
    52 сообщений
    Mentioned
    1 Post(s)
    Tagged
    1 Thread(s)

    По умолчанию

    Цитата Сообщение от aniSKY Посмотреть сообщение
    ЗЫ: может у кого есть картинка тестового экрана ( или ) для спека (или вся прошика этого теста) на которой изображены круги полоски градации? помню пролетала прошивка данного теста на форуме, да вот теперь все никак найти ее не могу.
    Программа для тестирования мониторов: http://zx.pk.ru/showthread.php?t=11194
    Прошивка для ПЛИС с градациями яркости: http://zx.pk.ru/showpost.php?p=212360&postcount=113
    Последний раз редактировалось zx-kit; 22.10.2010 в 11:31.
    "L-256"

  3. #673

    Регистрация
    25.10.2007
    Адрес
    Москва
    Сообщений
    392
    Спасибо Благодарностей отдано 
    3
    Спасибо Благодарностей получено 
    3
    Поблагодарили
    2 сообщений
    Mentioned
    0 Post(s)
    Tagged
    0 Thread(s)

    По умолчанию

    товарищи и господа! а есть ли информация по РТ1/РТ2 ?

    имеется в виду способ программирования, а не справочные данные на микросхемы из пыльных сборников про ПЗУ.
    ZX Evolution

  4. #674

    Регистрация
    14.06.2005
    Адрес
    г. Калуга
    Сообщений
    10,145
    Спасибо Благодарностей отдано 
    216
    Спасибо Благодарностей получено 
    773
    Поблагодарили
    419 сообщений
    Mentioned
    23 Post(s)
    Tagged
    0 Thread(s)

    По умолчанию

    Цитата Сообщение от mbojenov Посмотреть сообщение
    товарищи и господа! а есть ли информация по РТ1/РТ2 ?

    имеется в виду способ программирования, а не справочные данные на микросхемы из пыльных сборников про ПЗУ.
    Была книга вроде про отечественные ПЛМ. Там вроде и описывался принцип программирования этих микрух. Лично я такую книгу не видел, кроме картинки обложки в инете. Еще вроде как программатор от ATM позволял их шить, но это надо проверять.
    Сайт поддержки моих изделий - http://micklab.ru/
    Группа ВКонтакте - https://vk.com/micklab

  5. #675

    Регистрация
    25.10.2007
    Адрес
    Москва
    Сообщений
    392
    Спасибо Благодарностей отдано 
    3
    Спасибо Благодарностей получено 
    3
    Поблагодарили
    2 сообщений
    Mentioned
    0 Post(s)
    Tagged
    0 Thread(s)

    По умолчанию

    Mick, у меня имеется "Стерх", который их шьет. Проблема в том, что не знаю на каком языке писать прошивки, как и в каком софте. Может быть вспомните название книжицы?
    ZX Evolution

  6. #676

    Регистрация
    20.01.2010
    Адрес
    г. Зеленоград
    Сообщений
    600
    Спасибо Благодарностей отдано 
    28
    Спасибо Благодарностей получено 
    231
    Поблагодарили
    123 сообщений
    Mentioned
    1 Post(s)
    Tagged
    0 Thread(s)

    По умолчанию

    Цитата Сообщение от aniSKY Посмотреть сообщение
    ну наконец то добился толку от своего нагромождения кода
    "Нагромождение" -- это очень удачное слово. Честно говорю, эта задача решается проще
    Просто, как я понимаю, ты раньше работал исключительно со схемным вводом, а VHDL только начал учить? Код уж больно характерно выглядит.

    Цитата Сообщение от aniSKY Посмотреть сообщение
    привязял к клоку - от этого и шел косяк, стоило убрать привязку - ка все бульк и в порядке
    Хм. Вообще говоря, если ты что-то исправил, и оно почему-то заработало, это не значит, что ты исправил ошибку. С вероятностью не менее 50% ты просто её замаскировал, и она вылезет когда-нибудь потом. Симуляцией пользуешься хоть?

    Цитата Сообщение от aniSKY Посмотреть сообщение
    то что получилось в прицепе (мот кто глянет если не лень будет, подскажет что где подправить чтоб правильно и грамотно было )
    Приступим. Для начала, тебе следовало бы посмотреть в отчёт квартуса. Он там синим по белому пишет вот такое:

    Warning: Can't achieve minimum setup and hold requirement CLK25 along 32 path(s). See Report window for details.
    То есть, попадание в желаемые времянки квартусу не удалось (а если не задавать максимальную тактовую частоту, то квартус выдаёт красным предупреждение про clock/data skew, что более правильно, как мы увидим позже; почему он его не выдаёт при заданной частоте -- хз, это косяк).

    На такое сообщение надо реагировать, как бык на красную тряпку: работоспособность схемы не гарантируется !!! То есть надо бросать все, и разбираться, почему.
    Разбираемся: лезем в Report Window и открываем в нём вкладку Timing Analyzer. Сразу видим, что там выделены красным строки Summary и Clock Hold:' CLK25'. Ну, общая сводка на то и общая, что в ней деталей нету, поэтому открываем вторую, про CLK25. Видим список цепей, красным выделены те, по которым есть нарушение времянок. У меня они начинаются с hcnt[2]->PIXd0[1], что уже само по себе подозрительно (ладно, когда сигналы данных попадают в нарушения по Clock Setup, это просто схема тормозная получилась, но Clock Hold? Это явный признак гонки сигналов ).

    Что же, тыкаем правой кнопкой мыши в первую строку, и выбираем Locate->Locate in RTL viewer. Видим то, что в аттаче, и ужасаемся.
    Со счётчика hcnt сигналы идут одновременно на тактовый вход триггеров PIXd0, и на вход разрешения записи, через логику! При этом получается, что прибывают они в недопустимом порядке, сначала клок напрямую, а потом сигнал разрешения записи через логику. Таким образом, разрешение записи прибывает на один период hclk[0] позже, чем подразумевалось в VHDL коде, и схема работает только потому, что там есть очень большой запас по времени защёлкивания VD в PIXd0, да и само разрешение записи висит целый период hclk[0]. Стоит уплотнить временную диаграмму доступа в память, и полезут ошибки, странные и непонятные.

    О лечении. На самом деле, проще и лучше всего отказаться от использования множественных клоков. FPGA и их компиляторы разработаны для того, чтобы запихивать в них преимущественно синхронную логику. Если планируется делать логику асинхронную (а наличие более одного клока -- это уже асинхронная логика), то с гонками и метастабильностью придётся бороться вручную. Тебе это надо?
    Кроме того, в твоей FPGA всего 8 линий для тактовых сигналов, из которых твой код уже использует 5. Как только при расширении проекта потребуется девятый клок, то он пойдёт не по специальной выделенной цепи с выровненным временем доставки, а по обычным проводам (точнее, по ним пойдёт клок с наименьшим количеством триггеров). Что опять же приведёт к гонкам сигналов и глюкам.

    Не, в такой простой схеме лучше сделать один клок.

    PS: Если ты действительно переходишь со схематика, то Tools->Netlist Viewers->RTL Viewer тебе очень поможет. Сразу видно, какую схему квартус соорудил из твоего кода.
    PPS: Прошу не обижаться на тон Просто это действительно базовые вещи при работе с полностью синхронными схемами. А FPGA -- именно такие.
    Миниатюры Миниатюры Нажмите на изображение для увеличения. 

Название:	zxcv_race_condition.png 
Просмотров:	354 
Размер:	8.9 Кб 
ID:	21653  

  7. #676
    С любовью к вам, Yandex.Direct
    Размещение рекламы на форуме способствует его дальнейшему развитию

  8. #677

    Регистрация
    07.12.2006
    Адрес
    Минск
    Сообщений
    221
    Спасибо Благодарностей отдано 
    5
    Спасибо Благодарностей получено 
    1
    Поблагодарили
    1 сообщение
    Mentioned
    0 Post(s)
    Tagged
    0 Thread(s)

    Thumbs up

    Цитата Сообщение от Sandro Посмотреть сообщение
    PS: Если ты действительно переходишь со схематика, то Tools->Netlist Viewers->RTL Viewer тебе очень поможет. Сразу видно, какую схему квартус соорудил из твоего кода.
    PPS: Прошу не обижаться на тон Просто это действительно базовые вещи при работе с полностью синхронными схемами. А FPGA -- именно такие.
    такая критика только на пользу идет, все четко описано (ляпы начинающего VHDL-кодера), побольше таких людей на форумах, которые не отказываются в помощи начинающим - смотришь и умельцев больше будет. В книгах конечно все описано, но все не охватишь сразу, возникают попутные вопросы, которые у книги не спросишь, а тут все четко и на конкретный вопрос с конкретным примером. огромное спасибо тебе за это, теперь обязательно буду на это обращать внимание!!!!
    P.S. исправил, как описано выше - коварный "Warning" больше не светится. ...... рученки уже зачесались писать дальше!
    БЭМЗ ПЭВМ БАЙТ 48к
    CAHTAKA.002 48k
    БПК "Элара-Д" 48к +BDI(TR-DOS 5.03)
    SPECCY.2007 48k(2008.09)

  9. #678

    Регистрация
    02.02.2009
    Адрес
    Хабаровск
    Сообщений
    665
    Спасибо Благодарностей отдано 
    0
    Спасибо Благодарностей получено 
    0
    Поблагодарили
    0 сообщений
    Mentioned
    0 Post(s)
    Tagged
    0 Thread(s)

    По умолчанию

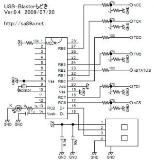
    Нашёл простую схему программатора USB ALTERA
    Миниатюры Миниатюры Нажмите на изображение для увеличения. 

Название:	circuitv4.jpg 
Просмотров:	313 
Размер:	18.8 Кб 
ID:	21702  
    Вложения Вложения

  10. #679

    Регистрация
    03.07.2005
    Адрес
    Санкт-Петербург
    Сообщений
    10,168
    Спасибо Благодарностей отдано 
    147
    Спасибо Благодарностей получено 
    84
    Поблагодарили
    55 сообщений
    Mentioned
    1 Post(s)
    Tagged
    0 Thread(s)

    По умолчанию

    Спасибо. Я ее видел, НО ТАМ ПИК!!! Ужос. Было бы АВР...
    ScorpEvo ZS 1024 turbo+ CF-HDD/FDD/Mouse/SMUC 3.1/ProfROMse/NeoGS/ZC
    Speccy-2007 128/AY/TR-DOS

    Сайт с документацией к "Scorpion ZS 256"

  11. #680
    ZEK
    Гость

    По умолчанию

    Цитата Сообщение от axel_sunrise Посмотреть сообщение
    Нашёл простую схему программатора USB ALTERA
    Прикольно, можно попробовать засунуть в PicKit

Страница 68 из 191 ПерваяПервая ... 646566676869707172 ... ПоследняяПоследняя

Информация о теме

Пользователи, просматривающие эту тему

Эту тему просматривают: 4 (пользователей: 0 , гостей: 4)

Похожие темы

  1. ДВК (и всё, что с ними связано)
    от Grand в разделе ДВК, УКНЦ
    Ответов: 4575
    Последнее: 17.11.2025, 11:38
  2. PAL/GAL и все что с ними связано.
    от Mick в разделе Клоны на ПЛИС, МК и БМК
    Ответов: 489
    Последнее: 19.09.2025, 18:39
  3. SMUC на дискретах и ПЛИС
    от spensor в разделе Scorpion
    Ответов: 846
    Последнее: 02.05.2025, 08:36
  4. Ответов: 1215
    Последнее: 10.02.2025, 19:04
  5. Вопрос по ПЛИС
    от Zloy в разделе Несортированное железо
    Ответов: 23
    Последнее: 17.10.2015, 17:12

Ваши права

  • Вы не можете создавать новые темы
  • Вы не можете отвечать в темах
  • Вы не можете прикреплять вложения
  • Вы не можете редактировать свои сообщения
  •