Важная информация

User Tag List

Страница 51 из 102 ПерваяПервая ... 474849505152535455 ... ПоследняяПоследняя
Показано с 501 по 510 из 1013

Тема: Орион-128: Сборка и настройка компьютера

  1. #501

    Регистрация
    04.04.2017
    Адрес
    г. Казань
    Сообщений
    570
    Спасибо Благодарностей отдано 
    113
    Спасибо Благодарностей получено 
    103
    Поблагодарили
    62 сообщений
    Mentioned
    0 Post(s)
    Tagged
    0 Thread(s)

    По умолчанию

    Спаял RGB адаптер на трех транзисторах, резисторах, диодах. Подключаю к ЖК ТВ через СКАРТ - пустой экран. Хотя подключал к нему и АГАТ и Синклер, получал приемлемое изображение. Не могу въехать чего не хватает.
    Юниор ФВ-6506, Балтик-48

  2. #502

    Регистрация
    04.05.2006
    Адрес
    St.-Petersburg
    Сообщений
    2,236
    Спасибо Благодарностей отдано 
    494
    Спасибо Благодарностей получено 
    996
    Поблагодарили
    643 сообщений
    Mentioned
    6 Post(s)
    Tagged
    0 Thread(s)

    По умолчанию

    Первое что приходит на ум: сравнить вид и уровни сигналов на входе адаптера. Вспоминаю из детства - настройки телика под Синклер и под Орион различались кардинально! Для перенастройки приходилось крутить подстроечники на плате внутри телевизора.
    Критиковать - значит объяснять автору, что он делает не так, как делал бы я, если бы умел

  3. #503

    Регистрация
    04.04.2017
    Адрес
    г. Казань
    Сообщений
    570
    Спасибо Благодарностей отдано 
    113
    Спасибо Благодарностей получено 
    103
    Поблагодарили
    62 сообщений
    Mentioned
    0 Post(s)
    Tagged
    0 Thread(s)

    По умолчанию

    Цитата Сообщение от Denn Посмотреть сообщение
    Первое что приходит на ум: сравнить вид и уровни сигналов на входе адаптера. Вспоминаю из детства - настройки телика под Синклер и под Орион различались кардинально! Для перенастройки приходилось крутить подстроечники на плате внутри телевизора.
    понимаю, что нужно крутить.
    Может у кого то есть готовое решение)
    Юниор ФВ-6506, Балтик-48

  4. #504

    Регистрация
    28.11.2018
    Адрес
    г. Москва
    Сообщений
    105
    Спасибо Благодарностей отдано 
    30
    Спасибо Благодарностей получено 
    13
    Поблагодарили
    7 сообщений
    Mentioned
    0 Post(s)
    Tagged
    0 Thread(s)

    По умолчанию

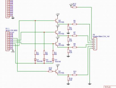
    Shumadan, у меня адаптер спаян по такой схеме и все работает отлично. Кстати, Орион на новой плате хорошо работает? Нет таких проблем, как у меня?
    Нажмите на изображение для увеличения. 

Название:	2018-12-05_22-46-19.jpg 
Просмотров:	342 
Размер:	20.5 Кб 
ID:	67179

    ABRAMKA0, я разводил и заказывал себе несколько штук. Вроде сейчас и на барахолке в теме у Cornelius'а планируется продажа аналогичных.

    Denn, сегодня успел поковырять немного Монитор. При заполнении памяти начиная с адреса 1000H в верху экрана начинают появляться полоски (видно на фото)
    Нажмите на изображение для увеличения. 

Название:	IMG_3395.jpg 
Просмотров:	341 
Размер:	33.3 Кб 
ID:	67180
    При этом в памяти
    Нажмите на изображение для увеличения. 

Название:	IMG_3396.jpg 
Просмотров:	331 
Размер:	71.8 Кб 
ID:	67181
    И если опять пройти директивой M
    Нажмите на изображение для увеличения. 

Название:	IMG_3397.jpg 
Просмотров:	348 
Размер:	45.2 Кб 
ID:	67182
    Получается идет параллельная запись по нескольким адресам ОЗУ вместо одного?
    Проверил тест ОЗУ, за 30 минут ни единой ошибки.
    Последний раз редактировалось slammy; 05.12.2018 в 23:01.

  5. #505

    Регистрация
    04.05.2006
    Адрес
    St.-Petersburg
    Сообщений
    2,236
    Спасибо Благодарностей отдано 
    494
    Спасибо Благодарностей получено 
    996
    Поблагодарили
    643 сообщений
    Mentioned
    6 Post(s)
    Tagged
    0 Thread(s)

    По умолчанию

    Это какой-то интересный аппаратный косяк с ОЗУ. Странно, что его не выявляет тест. Хотя понять можно, ведь тест довольно примитивный и такую ситуацию он физически не в состоянии отловить. Даже не знаю что посоветовать... Если есть возможность, то я бы проверил чипы ОЗУ на другой системе, а дальше уже смотреть по ситуации.

    - - - Добавлено - - -

    Склоняюсь к мысли о неисправности м/сх ОЗУ. Потому как даже не представляю себе какие сигналы на плате Ориона можно замкнуть, чтобы высечь такой глюк.
    Как вариант ещё попробовать махнуть местами чипы, скорее всего глюк переместится в другую область ОЗУ, что подтвердит предположение о неисправности чипа(ов). Возможно, таким образом удастся локализовать до конкретного чипа.

    - - - Добавлено - - -

    Кстати, а если заполнять ОЗУ FFh'ами с адреса 0000h, то не будут ли вылезать полоски с крайнего левого верхнего угла экрана?
    Критиковать - значит объяснять автору, что он делает не так, как делал бы я, если бы умел

  6. #506

    Регистрация
    30.05.2017
    Адрес
    г. Алматы, Казахстан
    Сообщений
    908
    Спасибо Благодарностей отдано 
    63
    Спасибо Благодарностей получено 
    275
    Поблагодарили
    148 сообщений
    Mentioned
    0 Post(s)
    Tagged
    0 Thread(s)

    По умолчанию

    Цитата Сообщение от slammy Посмотреть сообщение
    Denn, сегодня успел поковырять немного Монитор. При заполнении памяти начиная с адреса 1000H в верху экрана начинают появляться полоски (видно на фото)
    Цитата Сообщение от Denn Посмотреть сообщение
    Это какой-то интересный аппаратный косяк с ОЗУ.

    В формировании полоски участвуют 8 бит, те 8 микросхем озу, в каждой по биту. Вряд ли 8 микросхем глючат в одной области. По моему мнение идет пересечение адресов, старших разрядов, тк софт работает в младших адресах (облать работы в пределах младших разрядов адресов). Возможно проблема с одной из микросхем D25 или D26 (кп2 которые) или звон.

    Порекомендовал бы проверить питание и шумы по питанию, поставить электролит не меньше 1000 мкф возле кп2 (для преверки), проверить монтаж и/или заменить кп2 на другую мсх или серию(может брак), по фото- 1533 серия.

    Запустить серьезный софт, более 4-8 кб, проверить, работает или нет..
    Пропробовать заполнить разные области разными кодами, помотреть, где идет пересечение адресов.
    Последний раз редактировалось Sancho45; 06.12.2018 в 09:32.

  7. #507

    Регистрация
    24.01.2008
    Адрес
    Уфа
    Сообщений
    3,927
    Спасибо Благодарностей отдано 
    106
    Спасибо Благодарностей получено 
    291
    Поблагодарили
    217 сообщений
    Mentioned
    10 Post(s)
    Tagged
    0 Thread(s)

    По умолчанию

    Цитата Сообщение от Denn Посмотреть сообщение
    Это какой-то интересный аппаратный косяк с ОЗУ.
    Не обязательно ОЗУ. Если тест ОЗУ не выдаёт ошибок, а при использовании клавиатуры для заполнения памяти есть косяк, то я бы в сторону ВВ55 клавиатуры посмотрел.

  8. #508

    Регистрация
    04.05.2006
    Адрес
    St.-Petersburg
    Сообщений
    2,236
    Спасибо Благодарностей отдано 
    494
    Спасибо Благодарностей получено 
    996
    Поблагодарили
    643 сообщений
    Mentioned
    6 Post(s)
    Tagged
    0 Thread(s)

    По умолчанию

    Цитата Сообщение от Sancho45 Посмотреть сообщение
    В формировании полоски участвуют 8 бит, те 8 микросхем озу, в каждой по биту. Вряд ли 8 микросхем глючат в одной области. По моему мнение идет пересечение адресов, старших разрядов...
    Я чуть позже тоже об этом подумал, в связи с чем дописал вопрос:

    Цитата Сообщение от Denn Посмотреть сообщение
    Кстати, а если заполнять ОЗУ FFh'ами с адреса 0000h, то не будут ли вылезать полоски с крайнего левого верхнего угла экрана?


    Цитата Сообщение от Sancho45 Посмотреть сообщение
    Возможно проблема с одной из микросхем D25 или D26 (кп2 которые) или звон.
    Имхо, скорее слипание адресных линий на ОЗУ, или обрыв.




    Цитата Сообщение от Sancho45 Посмотреть сообщение
    ...и/или заменить кп2 на другую мсх или серию(может брак), по фото- 1533 серия.
    У меня как раз стоят 16 шт. РУ7 и все мультиплексоры 1533КП2, никаких проблем с такой связкой.



    Цитата Сообщение от Sancho45 Посмотреть сообщение
    Запустить серьезный софт, более 4-8 кб, проверить, работает или нет..
    Несерьёзный не работает, а серьёзный тем более не будет.


    Цитата Сообщение от Sancho45 Посмотреть сообщение
    Пропробовать заполнить разные области разными кодами, помотреть, где идет пересечение адресов.
    Вот это скорее. Я бы написал простой код, который заполняет ОЗУ по следующему принципу:
    0000..00FFh - кодом 00h
    0100..01FFh - кодом 01h
    0200..02FFh - кодом 02h
    и т.д. до В000h

    А потом М128 проверил что получилось в ОЗУ.

    - - - Добавлено - - -

    Цитата Сообщение от b2m Посмотреть сообщение
    ...при использовании клавиатуры для заполнения памяти есть косяк, то я бы в сторону ВВ55 клавиатуры посмотрел.
    Связи клавиатуры (порта) с ОЗУ нет. Да и глюк проявлялся без участия клавиатуры - когда автоматически пытался стартовать Нортон при загрузке. Тут именно косяк с адресацией ОЗУ.

    - - - Добавлено - - -

    Странно ещё вот что. Заполнение ОЗУ вручную сделано равномерно, а "прострелы в экран" (полоски) идут с большим разрывом. Т.е. не похоже на дублирование адресов 1000h=D000H, соответственно на тупое слипание ША ОЗУ не похоже.

    - - - Добавлено - - -

    Вот что ещё странное заметил! На скриншотах очевидно дефолтное заполнение ОЗУ после включения питания, при этом паттерн странный: FF 00 FF 00 и т.д..
    Сколько собирал Орионы, всегда и везде был такой паттерн при включении: FF 00 00 FF FF 00 00 FF и т.д.

    Полагаю, содержимое ОЗУ определяется внутренней архитектурой, и должно быть у всех одинаковое.
    Критиковать - значит объяснять автору, что он делает не так, как делал бы я, если бы умел

  9. #509

    Регистрация
    24.01.2008
    Адрес
    Уфа
    Сообщений
    3,927
    Спасибо Благодарностей отдано 
    106
    Спасибо Благодарностей получено 
    291
    Поблагодарили
    217 сообщений
    Mentioned
    10 Post(s)
    Tagged
    0 Thread(s)

    По умолчанию

    Цитата Сообщение от Denn Посмотреть сообщение
    на тупое слипание ША ОЗУ не похоже.
    Ну значит слипается при надавливании на плату (через клавиатуру?). Можно попробовать запустить тест ОЗУ и понажимать на плату в разных местах.

  10. #510

    Регистрация
    04.05.2006
    Адрес
    St.-Petersburg
    Сообщений
    2,236
    Спасибо Благодарностей отдано 
    494
    Спасибо Благодарностей получено 
    996
    Поблагодарили
    643 сообщений
    Mentioned
    6 Post(s)
    Tagged
    0 Thread(s)

    По умолчанию

    b2m, не, там фиксированный баг похоже. Просто он какой-то хитро-изощрённый

    - - - Добавлено - - -

    Мне кажется сбитый паттерн заполнения ОЗУ может дать ключ к разгадке. ЧТо-то где-то перекручено/перекроссировано?

    - - - Добавлено - - -

    Цитата Сообщение от Denn Посмотреть сообщение
    Я бы написал простой код, который заполняет ОЗУ по следующему принципу:
    0000..00FFh - кодом 00h
    0100..01FFh - кодом 01h
    0200..02FFh - кодом 02h
    и т.д. до В000h

    А потом М128 проверил что получилось в ОЗУ.

    Вот код такого теста:

    Код:
    B000h: 21 00 00 74 23 7C FE B0 C2 03 B0 C3 00 F8
    Вбить с помощью директивы "М" Монитора или с помощью М128. Внимание, набирать с адреса B000h!
    Далее запустить "G B000" или "GOTO B000" в М128.
    Критиковать - значит объяснять автору, что он делает не так, как делал бы я, если бы умел

Страница 51 из 102 ПерваяПервая ... 474849505152535455 ... ПоследняяПоследняя

Информация о теме

Пользователи, просматривающие эту тему

Эту тему просматривают: 1 (пользователей: 0 , гостей: 1)

Похожие темы

  1. Сборка Денди
    от poisk в разделе Nintendo
    Ответов: 75
    Последнее: 07.11.2013, 10:39
  2. Настройка АТМ 2
    от Retrograd в разделе ATM
    Ответов: 44
    Последнее: 28.02.2009, 12:44
  3. настройка PowerPC и 3d на амиге
    от easy_john в разделе Amiga
    Ответов: 4
    Последнее: 10.01.2009, 15:19
  4. Ответов: 15
    Последнее: 03.06.2007, 00:39
  5. Настройка не работает
    от Vladimir Kladov в разделе Форум
    Ответов: 2
    Последнее: 28.02.2006, 21:43

Ваши права

  • Вы не можете создавать новые темы
  • Вы не можете отвечать в темах
  • Вы не можете прикреплять вложения
  • Вы не можете редактировать свои сообщения
  •