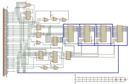
Нашёл тут в форуме интересную тему: Квазидиск | Контроллер дисковода (Кишинев): 2016, там artyr_n воссоздал кишенёвскую схему/плату квазидиска (за что ему отдельное спасибо), и меня это сподвигло сделать тот же квазидиск, но на современных чипах памяти. По работе он не должен отличатся от классического кишенёвского квазидиска. Вот что получилось в первом приближении:
Схемка
Всё сделано чисто на логике, никаких ПЛИСов, никакой прошивки или наладки, по идее, не требуется. Ориентируясь на схему квазидиска из Вектор-Юзера №18, заменил триггеры ТМ2 на ТМ9, что сократило число микросхем. Также получилось избавится от ПЗУ-хи, немного сократить число чипов в обвязке. Но нужно ещё тщательно проверить схему, в том числе на задержки в чипах, поэтому прошу знающих людей посмотреть/покритиковать/предложить... :)
Комбодевайс, конечно, хорошая разработка, но такой вариант квазидиска, мне кажется, тоже будет интересен. И, кстати, его можно будет развить до "RAM-картриджа" -- микросхемки памяти потребляют немного, достаточно будет дать им питание через диодную развязку от старого телефонного аккумулятора и данные при отключении они терять не будут. Можно ещё его разделить на две платы -- контроллер и память с батарейкой, горячей замены, конечно, не будет, но менять память после выключения это позволит более просто.
------------------------------------------------------
Последний вариант схемы + разводка платы (проверено -- всё работает).
UPD: Схема на два КД.

