Здравствуйте!
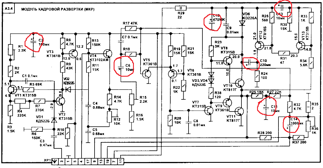
Монитор какое то время работал, были проблемы с цветностью, но ручками на задней панели выводил цветность при небольшой яркости, а буквально на той неделе сбилась кадровая развёртка, изображение прыгает. Разобрал, на плате развёрток всё что крутиться покрутил не помогает. Прошу помощи, может у кого была аналогичная проблема?
http://def.3dn.ru/Temp/MC-0511/Electronica-32.mp4

